• 文献检索
  • 文档翻译
  • 深度研究
  • 学术资讯
  • Suppr Zotero 插件Zotero 插件
  • 邀请有礼
  • 套餐&价格
  • 历史记录
应用&插件
Suppr Zotero 插件Zotero 插件浏览器插件Mac 客户端Windows 客户端微信小程序
定价
高级版会员购买积分包购买API积分包
服务
文献检索文档翻译深度研究API 文档MCP 服务
关于我们
关于 Suppr公司介绍联系我们用户协议隐私条款
关注我们

Suppr 超能文献

核心技术专利:CN118964589B侵权必究
粤ICP备2023148730 号-1Suppr @ 2026

文献检索

告别复杂PubMed语法,用中文像聊天一样搜索,搜遍4000万医学文献。AI智能推荐,让科研检索更轻松。

立即免费搜索

文件翻译

保留排版,准确专业,支持PDF/Word/PPT等文件格式,支持 12+语言互译。

免费翻译文档

深度研究

AI帮你快速写综述,25分钟生成高质量综述,智能提取关键信息,辅助科研写作。

立即免费体验

酵母Lsm促凋亡突变体在自噬方面表现出缺陷。

Yeast Lsm Pro-Apoptotic Mutants Show Defects in Autophagy.

作者信息

Caraba Benedetta, Stirpe Mariarita, Palermo Vanessa, Vaccher Ugo, Bianchi Michele Maria, Falcone Claudio, Mazzoni Cristina

机构信息

Department of Biology and Biotechnologies "C. Darwin", Sapienza University of Rome, Piazzale Aldo Moro 5, 00185 Roma, Italy.

出版信息

Int J Mol Sci. 2023 Sep 5;24(18):13708. doi: 10.3390/ijms241813708.

DOI:10.3390/ijms241813708
PMID:37762007
原文链接:https://pmc.ncbi.nlm.nih.gov/articles/PMC10530990/
Abstract

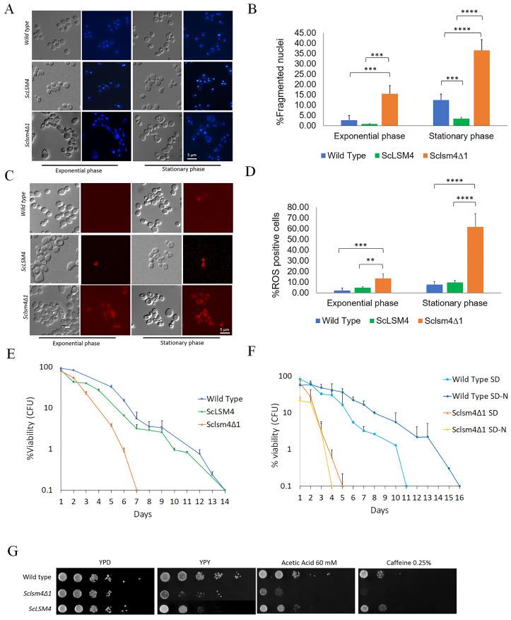
is an essential yeast gene encoding a component of different LSM complexes involved in the regulation of mRNA splicing, stability, and translation. In previous papers, we reported that the expression in of the gene lacking the C-terminal Q/N-rich domain in an null strain () restored cell viability. Nevertheless, in this transformed strain, we observed some phenotypes that are typical markers of regulated cell death, reactive oxygen species (ROS), and oxidated RNA accumulation. In this paper, we report that a similar truncation operated in the gene confers on cells the same phenotypes observed with the gene. Up until now, there was no evidence of the direct involvement of in autophagy. Here we found that the mutant showed a block in the autophagic process and was very sensitive to nitrogen starvation or treatment with low doses of rapamycin, an inducer of autophagy. Moreover, both during nitrogen starvation and aging, the mutant accumulated cytoplasmic autophagy-related structures, suggesting a role of Lsm4 in a later step of the autophagy process.

摘要

是一个重要的酵母基因,编码参与mRNA剪接、稳定性和翻译调控的不同LSM复合物的一个组分。在之前的论文中,我们报道了在一个缺失菌株()中缺乏C末端富含Q/N结构域的基因的表达恢复了细胞活力。然而,在这个转化菌株中,我们观察到了一些受调控细胞死亡、活性氧(ROS)和氧化RNA积累的典型标志物的表型。在本文中,我们报道在基因中进行的类似截短赋予细胞与基因观察到的相同表型。到目前为止,没有证据表明直接参与自噬。在这里我们发现突变体在自噬过程中出现阻滞,并且对氮饥饿或低剂量雷帕霉素(一种自噬诱导剂)处理非常敏感。此外,在氮饥饿和衰老过程中,突变体都积累了细胞质自噬相关结构,表明Lsm4在自噬过程的后期步骤中发挥作用。

https://cdn.ncbi.nlm.nih.gov/pmc/blobs/5799/10530990/a4a6cb83254d/ijms-24-13708-g004.jpg
https://cdn.ncbi.nlm.nih.gov/pmc/blobs/5799/10530990/608c72c187ea/ijms-24-13708-g001.jpg
https://cdn.ncbi.nlm.nih.gov/pmc/blobs/5799/10530990/81645b478065/ijms-24-13708-g002.jpg
https://cdn.ncbi.nlm.nih.gov/pmc/blobs/5799/10530990/e76987a922d9/ijms-24-13708-g003.jpg
https://cdn.ncbi.nlm.nih.gov/pmc/blobs/5799/10530990/a4a6cb83254d/ijms-24-13708-g004.jpg
https://cdn.ncbi.nlm.nih.gov/pmc/blobs/5799/10530990/608c72c187ea/ijms-24-13708-g001.jpg
https://cdn.ncbi.nlm.nih.gov/pmc/blobs/5799/10530990/81645b478065/ijms-24-13708-g002.jpg
https://cdn.ncbi.nlm.nih.gov/pmc/blobs/5799/10530990/e76987a922d9/ijms-24-13708-g003.jpg
https://cdn.ncbi.nlm.nih.gov/pmc/blobs/5799/10530990/a4a6cb83254d/ijms-24-13708-g004.jpg

相似文献

1
Yeast Lsm Pro-Apoptotic Mutants Show Defects in Autophagy.酵母Lsm促凋亡突变体在自噬方面表现出缺陷。
Int J Mol Sci. 2023 Sep 5;24(18):13708. doi: 10.3390/ijms241813708.
2
The C-Terminal RGG Domain of Human Lsm4 Promotes Processing Body Formation Stimulated by Arginine Dimethylation.人Lsm4的C末端RGG结构域促进精氨酸二甲基化刺激的加工小体形成。
Mol Cell Biol. 2016 Aug 12;36(17):2226-35. doi: 10.1128/MCB.01102-15. Print 2016 Sep 1.
3
A truncated form of KlLsm4p and the absence of factors involved in mRNA decapping trigger apoptosis in yeast.KlLsm4p的截短形式以及参与mRNA脱帽的因子缺失会引发酵母细胞凋亡。
Mol Biol Cell. 2003 Feb;14(2):721-9. doi: 10.1091/mbc.e02-05-0258.
4
NEM1 acts as a suppressor of apoptotic phenotypes in LSM4 yeast mutants.NEM1作为LSM4酵母突变体中凋亡表型的抑制因子发挥作用。
FEMS Yeast Res. 2015 Nov;15(7). doi: 10.1093/femsyr/fov074. Epub 2015 Aug 26.
5
A Kluyveromyces lactis mutant in the essential gene KlLSM4 shows phenotypic markers of apoptosis.克鲁维酵母中必需基因KlLSM4的突变体表现出凋亡的表型特征。
FEMS Yeast Res. 2003 Oct;4(1):29-35. doi: 10.1016/S1567-1356(03)00151-X.
6
PGK1, the gene encoding the glycolitic enzyme phosphoglycerate kinase, acts as a multicopy suppressor of apoptotic phenotypes in S. cerevisiae.PGK1基因编码糖酵解酶磷酸甘油酸激酶,它在酿酒酵母中作为凋亡表型的多拷贝抑制因子发挥作用。
Yeast. 2009 Jan;26(1):31-7. doi: 10.1002/yea.1647.
7
Yeast caspase 1 links messenger RNA stability to apoptosis in yeast.酵母半胱天冬酶1将信使核糖核酸稳定性与酵母细胞凋亡联系起来。
EMBO Rep. 2005 Nov;6(11):1076-81. doi: 10.1038/sj.embor.7400514. Epub 2005 Sep 9.
8
Starvation induced cell death in autophagy-defective yeast mutants is caused by mitochondria dysfunction.自噬缺陷酵母突变体中的饥饿诱导细胞死亡是由线粒体功能障碍引起的。
PLoS One. 2011 Feb 25;6(2):e17412. doi: 10.1371/journal.pone.0017412.
9
Calnexin is essential for survival under nitrogen starvation and stationary phase in Schizosaccharomyces pombe.钙连蛋白对于粟酒裂殖酵母在氮饥饿和稳定期条件下的存活至关重要。
PLoS One. 2015 Mar 24;10(3):e0121059. doi: 10.1371/journal.pone.0121059. eCollection 2015.
10
Role of cytoplasmic deadenylation and mRNA decay factors in yeast apoptosis.细胞质去腺苷酸化和mRNA衰变因子在酵母细胞凋亡中的作用。
FEMS Yeast Res. 2015 Mar;15(2). doi: 10.1093/femsyr/fou006.

本文引用的文献

1
Atg1-dependent phosphorylation of Vps34 is required for dynamic regulation of the phagophore assembly site and autophagy in .Atg1 依赖性磷酸化 Vps34 对于吞噬体组装位点的动态调节和 中的自噬是必需的。
Autophagy. 2023 Sep;19(9):2428-2442. doi: 10.1080/15548627.2023.2182478. Epub 2023 Mar 2.
2
Long noncoding RNA LINC01419 promotes hepatocellular carcinoma malignancy by mediating miR-485-5p/LSM4 axis.长链非编码 RNA LINC01419 通过介导 miR-485-5p/LSM4 轴促进肝癌恶性进展。
Kaohsiung J Med Sci. 2022 Sep;38(9):826-838. doi: 10.1002/kjm2.12566. Epub 2022 Jun 24.
3
How Cells Deal with the Fluctuating Environment: Autophagy Regulation under Stress in Yeast and Mammalian Systems.
细胞如何应对波动的环境:酵母和哺乳动物系统中应激状态下的自噬调控
Antioxidants (Basel). 2022 Feb 2;11(2):304. doi: 10.3390/antiox11020304.
4
Bidirectional roles of the Ccr4-Not complex in regulating autophagy before and after nitrogen starvation.CCR4-NOT 复合物在氮饥饿前后调节自噬中的双向作用。
Autophagy. 2023 Feb;19(2):415-425. doi: 10.1080/15548627.2022.2036476. Epub 2022 Feb 15.
5
Prognostic value and potential molecular mechanism of the like-Sm gene family in early-stage pancreatic ductal adenocarcinoma.类Sm基因家族在早期胰腺导管腺癌中的预后价值及潜在分子机制
Transl Cancer Res. 2021 Apr;10(4):1744-1760. doi: 10.21037/tcr-20-3056.
6
Potential Therapeutic and Prognostic Values of LSM Family Genes in Breast Cancer.LSM家族基因在乳腺癌中的潜在治疗和预后价值
Cancers (Basel). 2021 Sep 29;13(19):4902. doi: 10.3390/cancers13194902.
7
Selectivity of mRNA degradation by autophagy in yeast.酵母中自噬导致的 mRNA 降解的选择性。
Nat Commun. 2021 Apr 19;12(1):2316. doi: 10.1038/s41467-021-22574-6.
8
Guidelines for the use and interpretation of assays for monitoring autophagy (4th edition).自噬监测分析方法使用和解释的指南(第 4 版)。
Autophagy. 2021 Jan;17(1):1-382. doi: 10.1080/15548627.2020.1797280. Epub 2021 Feb 8.
9
EDC3 phosphorylation regulates growth and invasion through controlling P-body formation and dynamics.EDC3 磷酸化通过控制 P 体的形成和动态来调节生长和侵袭。
EMBO Rep. 2021 Apr 7;22(4):e50835. doi: 10.15252/embr.202050835. Epub 2021 Feb 15.
10
The Autophagy Related Gene CHAF1B Is a Relevant Prognostic and Diagnostic Biomarker in Hepatocellular Carcinoma.自噬相关基因CHAF1B是肝细胞癌相关的预后和诊断生物标志物。
Front Oncol. 2021 Jan 26;10:626175. doi: 10.3389/fonc.2020.626175. eCollection 2020.