• 文献检索
  • 文档翻译
  • 深度研究
  • 学术资讯
  • Suppr Zotero 插件Zotero 插件
  • 邀请有礼
  • 套餐&价格
  • 历史记录
应用&插件
Suppr Zotero 插件Zotero 插件浏览器插件Mac 客户端Windows 客户端微信小程序
定价
高级版会员购买积分包购买API积分包
服务
文献检索文档翻译深度研究API 文档MCP 服务
关于我们
关于 Suppr公司介绍联系我们用户协议隐私条款
关注我们

Suppr 超能文献

核心技术专利:CN118964589B侵权必究
粤ICP备2023148730 号-1Suppr @ 2026

文献检索

告别复杂PubMed语法,用中文像聊天一样搜索,搜遍4000万医学文献。AI智能推荐,让科研检索更轻松。

立即免费搜索

文件翻译

保留排版,准确专业,支持PDF/Word/PPT等文件格式,支持 12+语言互译。

免费翻译文档

深度研究

AI帮你快速写综述,25分钟生成高质量综述,智能提取关键信息,辅助科研写作。

立即免费体验

POLD4 促进神经胶质瘤细胞增殖和抑制性免疫微环境:与实验验证相结合的泛癌症分析。

POLD4 Promotes Glioma Cell Proliferation and Suppressive Immune Microenvironment: A Pan-Cancer Analysis Integrated with Experimental Validation.

机构信息

Department of Neurosurgery, Union Hospital, Tongji Medical College, Huazhong University of Science and Technology, Wuhan 430000, China.

出版信息

Int J Mol Sci. 2023 Sep 10;24(18):13919. doi: 10.3390/ijms241813919.

DOI:10.3390/ijms241813919
PMID:37762224
原文链接:https://pmc.ncbi.nlm.nih.gov/articles/PMC10530695/
Abstract

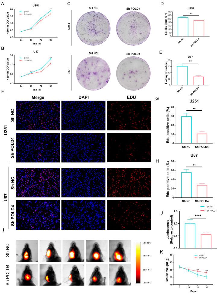
POLD4 plays a crucial part in the complex machinery of DNA replication and repair as a vital component of the DNA polymerase delta complex. In this research, we obtained original information from various publicly available databases. Using a blend of R programming and internet resources, we initiated an extensive examination into the correlation between POLD4 expression and the various elements of cancers. In addition, we performed knockdown experiments in glioma cell lines to authenticate its significant impact. We discovered that POLD4 is upregulated in various malignant tumors, demonstrating a significant correlation with poor patient survival prognosis. Using function analysis, it was uncovered that POLD4 exhibited intricate associations with signaling pathways spanning multiple tumor types. Subsequent investigations unveiled the close association of POLD4 with the immune microenvironment and the effectiveness of immunotherapy. Drugs like trametinib, saracatinib, and dasatinib may be used in patients with high POLD4. Using experimental analysis, we further confirmed the overexpression of POLD4 in gliomas, as well as its correlation with glioma recurrence, proliferation, and the suppressive immune microenvironment. Our research findings indicate that the expression pattern of POLD4 not only serves as a robust indicator of prognosis in cancer patients but also holds promising potential as a new focus for treatment.

摘要

POLD4 作为 DNA 聚合酶 δ 复合物的重要组成部分,在 DNA 复制和修复的复杂机制中起着至关重要的作用。在这项研究中,我们从各种公开可用的数据库中获取原始信息。我们使用 R 编程和互联网资源的组合,对 POLD4 表达与癌症各要素之间的相关性进行了广泛的研究。此外,我们在神经胶质瘤细胞系中进行了敲低实验,以验证其显著影响。我们发现 POLD4 在各种恶性肿瘤中上调,与患者预后不良显著相关。通过功能分析,揭示了 POLD4 与跨越多种肿瘤类型的信号通路之间存在复杂的关联。随后的研究揭示了 POLD4 与免疫微环境的密切关联以及免疫治疗的有效性。像 trametinib、saracatinib 和 dasatinib 这样的药物可能对 POLD4 高表达的患者有用。通过实验分析,我们进一步证实了 POLD4 在神经胶质瘤中的过表达及其与神经胶质瘤复发、增殖和抑制性免疫微环境的相关性。我们的研究结果表明,POLD4 的表达模式不仅是癌症患者预后的有力指标,而且有可能成为治疗的新焦点。

https://cdn.ncbi.nlm.nih.gov/pmc/blobs/9294/10530695/5e9daf899f73/ijms-24-13919-g015.jpg
https://cdn.ncbi.nlm.nih.gov/pmc/blobs/9294/10530695/5b3d9f599561/ijms-24-13919-g001.jpg
https://cdn.ncbi.nlm.nih.gov/pmc/blobs/9294/10530695/a5129eb9c110/ijms-24-13919-g002.jpg
https://cdn.ncbi.nlm.nih.gov/pmc/blobs/9294/10530695/23d847748ac9/ijms-24-13919-g003.jpg
https://cdn.ncbi.nlm.nih.gov/pmc/blobs/9294/10530695/d5b3d4b69dc8/ijms-24-13919-g004.jpg
https://cdn.ncbi.nlm.nih.gov/pmc/blobs/9294/10530695/6b642b9e5b96/ijms-24-13919-g005.jpg
https://cdn.ncbi.nlm.nih.gov/pmc/blobs/9294/10530695/cd3708ecd206/ijms-24-13919-g006.jpg
https://cdn.ncbi.nlm.nih.gov/pmc/blobs/9294/10530695/2f8363f59b7d/ijms-24-13919-g007.jpg
https://cdn.ncbi.nlm.nih.gov/pmc/blobs/9294/10530695/9a45b82f6a3f/ijms-24-13919-g008.jpg
https://cdn.ncbi.nlm.nih.gov/pmc/blobs/9294/10530695/c7c13b04fcb1/ijms-24-13919-g009.jpg
https://cdn.ncbi.nlm.nih.gov/pmc/blobs/9294/10530695/94aa2bc906c5/ijms-24-13919-g010.jpg
https://cdn.ncbi.nlm.nih.gov/pmc/blobs/9294/10530695/163f52fd626d/ijms-24-13919-g011.jpg
https://cdn.ncbi.nlm.nih.gov/pmc/blobs/9294/10530695/755959cb38ab/ijms-24-13919-g012.jpg
https://cdn.ncbi.nlm.nih.gov/pmc/blobs/9294/10530695/57fdc765f311/ijms-24-13919-g013.jpg
https://cdn.ncbi.nlm.nih.gov/pmc/blobs/9294/10530695/0da4bda803c4/ijms-24-13919-g014.jpg
https://cdn.ncbi.nlm.nih.gov/pmc/blobs/9294/10530695/5e9daf899f73/ijms-24-13919-g015.jpg
https://cdn.ncbi.nlm.nih.gov/pmc/blobs/9294/10530695/5b3d9f599561/ijms-24-13919-g001.jpg
https://cdn.ncbi.nlm.nih.gov/pmc/blobs/9294/10530695/a5129eb9c110/ijms-24-13919-g002.jpg
https://cdn.ncbi.nlm.nih.gov/pmc/blobs/9294/10530695/23d847748ac9/ijms-24-13919-g003.jpg
https://cdn.ncbi.nlm.nih.gov/pmc/blobs/9294/10530695/d5b3d4b69dc8/ijms-24-13919-g004.jpg
https://cdn.ncbi.nlm.nih.gov/pmc/blobs/9294/10530695/6b642b9e5b96/ijms-24-13919-g005.jpg
https://cdn.ncbi.nlm.nih.gov/pmc/blobs/9294/10530695/cd3708ecd206/ijms-24-13919-g006.jpg
https://cdn.ncbi.nlm.nih.gov/pmc/blobs/9294/10530695/2f8363f59b7d/ijms-24-13919-g007.jpg
https://cdn.ncbi.nlm.nih.gov/pmc/blobs/9294/10530695/9a45b82f6a3f/ijms-24-13919-g008.jpg
https://cdn.ncbi.nlm.nih.gov/pmc/blobs/9294/10530695/c7c13b04fcb1/ijms-24-13919-g009.jpg
https://cdn.ncbi.nlm.nih.gov/pmc/blobs/9294/10530695/94aa2bc906c5/ijms-24-13919-g010.jpg
https://cdn.ncbi.nlm.nih.gov/pmc/blobs/9294/10530695/163f52fd626d/ijms-24-13919-g011.jpg
https://cdn.ncbi.nlm.nih.gov/pmc/blobs/9294/10530695/755959cb38ab/ijms-24-13919-g012.jpg
https://cdn.ncbi.nlm.nih.gov/pmc/blobs/9294/10530695/57fdc765f311/ijms-24-13919-g013.jpg
https://cdn.ncbi.nlm.nih.gov/pmc/blobs/9294/10530695/0da4bda803c4/ijms-24-13919-g014.jpg
https://cdn.ncbi.nlm.nih.gov/pmc/blobs/9294/10530695/5e9daf899f73/ijms-24-13919-g015.jpg

相似文献

1
POLD4 Promotes Glioma Cell Proliferation and Suppressive Immune Microenvironment: A Pan-Cancer Analysis Integrated with Experimental Validation.POLD4 促进神经胶质瘤细胞增殖和抑制性免疫微环境:与实验验证相结合的泛癌症分析。
Int J Mol Sci. 2023 Sep 10;24(18):13919. doi: 10.3390/ijms241813919.
2
Regulation of DNA polymerase POLD4 influences genomic instability in lung cancer.DNA 聚合酶 POLD4 的调控影响肺癌中的基因组不稳定性。
Cancer Res. 2010 Nov 1;70(21):8407-16. doi: 10.1158/0008-5472.CAN-10-0784. Epub 2010 Sep 22.
3
Expression Profile, Molecular Association, and Clinical Significance of POLD4 in Glioblastoma.多聚酶 δ 4(POLD4)在胶质母细胞瘤中的表达谱、分子关联和临床意义。
Cell Mol Neurobiol. 2023 Oct;43(7):3753-3765. doi: 10.1007/s10571-023-01393-x. Epub 2023 Aug 6.
4
Roles of POLD4, smallest subunit of DNA polymerase delta, in nuclear structures and genomic stability of human cells.DNA 聚合酶 δ 最小亚基 POLD4 在人细胞核结构和基因组稳定性中的作用。
Biochem Biophys Res Commun. 2010 Jan 1;391(1):542-6. doi: 10.1016/j.bbrc.2009.11.094. Epub 2009 Nov 24.
5
Pold4 is dispensable for mouse development, DNA replication and DNA repair.Pold4 对于小鼠的发育、DNA 复制和 DNA 修复并非不可或缺。
Gene. 2023 Jan 30;851:147029. doi: 10.1016/j.gene.2022.147029. Epub 2022 Nov 7.
6
Pold4, the fourth subunit of replicative polymerase δ, suppresses gene conversion in the immunoglobulin-variable gene in avian DT40 cells.Pold4,复制聚合酶 δ 的第四个亚基,抑制了禽类 DT40 细胞中免疫球蛋白可变基因的基因转换。
DNA Repair (Amst). 2021 Apr;100:103056. doi: 10.1016/j.dnarep.2021.103056. Epub 2021 Feb 1.
7
Non-canonical binding of the Chaetomium thermophilum PolD4 N-terminal PIP motif to PCNA involves Q-pocket and compact 2-fork plug interactions but no 3 helix.嗜热毛壳菌 PolD4 N 端 PIP 模体与 PCNA 的非规范结合涉及 Q 口袋和紧凑的 2 叉塞相互作用,但不涉及 3 螺旋。
FEBS J. 2023 Jan;290(1):162-175. doi: 10.1111/febs.16590. Epub 2022 Aug 22.
8
Genome-wide survey and phylogenetic analysis on subunit sequences of eukaryotic DNA polymerase delta.
Genet Mol Res. 2014 Nov 12;13(4):9558-68. doi: 10.4238/2014.November.12.4.
9
Adenylate kinase 2 is a biomarker related to the prognosis of glioma and the immune microenvironment.腺苷酸激酶 2 是一种与脑胶质瘤预后和免疫微环境相关的生物标志物。
J Clin Lab Anal. 2023 Apr;37(8):e24892. doi: 10.1002/jcla.24892. Epub 2023 May 9.
10
Pan-Cancer Analysis Identifies CHD5 as a Potential Biomarker for Glioma.泛癌分析鉴定 CHD5 为胶质瘤的一个潜在生物标志物。
Int J Mol Sci. 2022 Jul 30;23(15):8489. doi: 10.3390/ijms23158489.

引用本文的文献

1
The p12 Subunit Choreographs the Regulation and Functions of Two Forms of DNA Polymerase δ in Mammalian Cells.p12亚基编排哺乳动物细胞中两种形式的DNA聚合酶δ的调控与功能。
Genes (Basel). 2025 Feb 3;16(2):188. doi: 10.3390/genes16020188.
2
Papillary Thyroid Cancer Remodels the Genetic Information Processing Pathways.甲状腺乳头癌重塑遗传信息处理途径。
Genes (Basel). 2024 May 14;15(5):621. doi: 10.3390/genes15050621.

本文引用的文献

1
New insights for gynecological cancer therapies: from molecular mechanisms and clinical evidence to future directions.妇科癌症治疗的新见解:从分子机制和临床证据到未来方向。
Cancer Metastasis Rev. 2023 Sep;42(3):891-925. doi: 10.1007/s10555-023-10113-2. Epub 2023 Jun 27.
2
Targeting tumor microenvironment using tumor-infiltrating lymphocytes as therapeutics against tumorigenesis.利用肿瘤浸润淋巴细胞作为治疗肿瘤发生的肿瘤微环境靶向药物。
Immunol Res. 2023 Aug;71(4):588-599. doi: 10.1007/s12026-023-09376-2. Epub 2023 Apr 1.
3
T-cell exhaustion in CAR-T-cell therapy and strategies to overcome it.
嵌合抗原受体 T 细胞(CAR-T)疗法中的 T 细胞耗竭及其克服策略。
Immunology. 2023 Aug;169(4):400-411. doi: 10.1111/imm.13642. Epub 2023 Mar 20.
4
Pold4 is dispensable for mouse development, DNA replication and DNA repair.Pold4 对于小鼠的发育、DNA 复制和 DNA 修复并非不可或缺。
Gene. 2023 Jan 30;851:147029. doi: 10.1016/j.gene.2022.147029. Epub 2022 Nov 7.
5
Immune Checkpoint Inhibitors and Other Immune Therapies in Breast Cancer: A New Paradigm for Prolonged Adjuvant Immunotherapy.免疫检查点抑制剂及其他免疫疗法在乳腺癌中的应用:延长辅助免疫治疗的新范例
Biomedicines. 2022 Oct 8;10(10):2511. doi: 10.3390/biomedicines10102511.
6
The tumor microenvironment in pancreatic ductal adenocarcinoma: current perspectives and future directions.胰腺导管腺癌的肿瘤微环境:当前的观点和未来的方向。
Cancer Metastasis Rev. 2021 Sep;40(3):675-689. doi: 10.1007/s10555-021-09988-w.
7
PD-1 blocking antibodies moonlighting as killers.PD-1 阻断抗体兼职杀手。
Eur J Immunol. 2021 Jun;51(6):1361-1364. doi: 10.1002/eji.202149276. Epub 2021 May 18.
8
Immunotherapy Predictive Molecular Markers in Advanced Gastroesophageal Cancer: MSI and Beyond.晚期胃食管癌的免疫治疗预测分子标志物:微卫星高度不稳定及其他相关标志物
Cancers (Basel). 2021 Apr 5;13(7):1715. doi: 10.3390/cancers13071715.
9
Tumor methionine metabolism drives T-cell exhaustion in hepatocellular carcinoma.肿瘤蛋氨酸代谢驱动肝癌中 T 细胞耗竭。
Nat Commun. 2021 Mar 5;12(1):1455. doi: 10.1038/s41467-021-21804-1.
10
Underappreciated Roles of DNA Polymerase δ in Replication Stress Survival.DNA 聚合酶 δ 在复制应激存活中的未被充分重视的作用。
Trends Genet. 2021 May;37(5):476-487. doi: 10.1016/j.tig.2020.12.003. Epub 2021 Feb 16.