Suppr超能文献

人源分选连接蛋白可变剪接受胰高血糖素样肽-1(GLP1)调控在脂肪细胞中的作用。

Regulation of Human Sortilin Alternative Splicing by Glucagon-like Peptide-1 (GLP1) in Adipocytes.

机构信息

Department of Molecular Medicine, University of South Florida, Tampa, FL 33612, USA.

Research Service, James A. Haley Veterans Hospital, Tampa, FL 33612, USA.

出版信息

Int J Mol Sci. 2023 Sep 20;24(18):14324. doi: 10.3390/ijms241814324.

Abstract

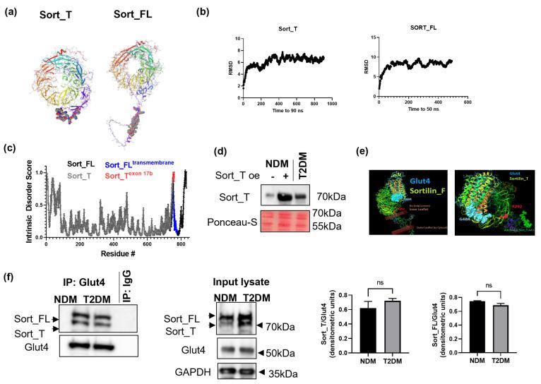
Type 2 diabetes mellitus is a chronic metabolic disease with no cure. Adipose tissue is a major site of systemic insulin resistance. Sortilin is a central component of the glucose transporter -Glut4 storage vesicles (GSV) which translocate to the plasma membrane to uptake glucose from circulation. Here, using human adipocytes we demonstrate the presence of the alternatively spliced, truncated sortilin variant (Sort_T) whose expression is significantly increased in diabetic adipose tissue. Artificial-intelligence-based modeling, molecular dynamics, intrinsically disordered region analysis, and co-immunoprecipitation demonstrated association of Sort_T with Glut4 and decreased glucose uptake in adipocytes. The results show that glucagon-like peptide-1 (GLP1) hormone decreases Sort_T. We deciphered the molecular mechanism underlying GLP1 regulation of alternative splicing of human sortilin. Using splicing minigenes and RNA-immunoprecipitation assays, the results show that GLP1 regulates Sort_T alternative splicing via the splice factor, TRA2B. We demonstrate that targeted antisense oligonucleotide morpholinos reduces Sort_T levels and improves glucose uptake in diabetic adipocytes. Thus, we demonstrate that GLP1 regulates alternative splicing of sortilin in human diabetic adipocytes.

摘要

2 型糖尿病是一种慢性代谢性疾病,目前无法治愈。脂肪组织是全身胰岛素抵抗的主要部位。Sortilin 是葡萄糖转运体 -Glut4 储存小泡 (GSV) 的核心组成部分,GSV 向质膜易位以从循环中摄取葡萄糖。在这里,我们使用人脂肪细胞证明了存在截短的、剪接变异的 Sortilin 变体 (Sort_T),其在糖尿病脂肪组织中的表达显著增加。基于人工智能的建模、分子动力学、固有无序区域分析和共免疫沉淀表明 Sort_T 与 Glut4 相关联,并降低了脂肪细胞中的葡萄糖摄取。结果表明,胰高血糖素样肽-1 (GLP1) 激素可降低 Sort_T。我们揭示了 GLP1 调节人 Sortilin 选择性剪接的分子机制。使用剪接 minigene 和 RNA 免疫沉淀测定,结果表明 GLP1 通过剪接因子 TRA2B 调节 Sort_T 的选择性剪接。我们证明,靶向反义寡核苷酸 morpholino 可降低糖尿病脂肪细胞中的 Sort_T 水平并改善葡萄糖摄取。因此,我们证明 GLP1 调节人糖尿病脂肪细胞中 Sortilin 的选择性剪接。

https://cdn.ncbi.nlm.nih.gov/pmc/blobs/a35c/10531797/038314cf0213/ijms-24-14324-g001.jpg

文献检索

告别复杂PubMed语法,用中文像聊天一样搜索,搜遍4000万医学文献。AI智能推荐,让科研检索更轻松。

立即免费搜索

文件翻译

保留排版,准确专业,支持PDF/Word/PPT等文件格式,支持 12+语言互译。

免费翻译文档

深度研究

AI帮你快速写综述,25分钟生成高质量综述,智能提取关键信息,辅助科研写作。

立即免费体验