Suppr超能文献

扭结家族 BHLH 转录因子 1 是维持 MLL-AF9 急性髓系白血病白血病干细胞所必需的。

Twist family BHLH transcription factor 1 is required for the maintenance of leukemia stem cell in MLL-AF9 acute myeloid leukemia.

机构信息

State Key Laboratory of Experimental Hematology, National Clinical Research Center for Blood Diseases, Haihe Laboratory of Cell Ecosystem, Institute of Hematology and Blood Diseases Hospital, Chinese Academy of Medical Sciences and Peking Union Medical College, Tianjin, China; Tianjin Institutes of Health Science, Tianjin 301600, China; Center for Stem Cell Medicine, Chinese Academy of Medical Sciences, Tianjin.

出版信息

Haematologica. 2024 Jan 1;109(1):84-97. doi: 10.3324/haematol.2023.282748.

Abstract

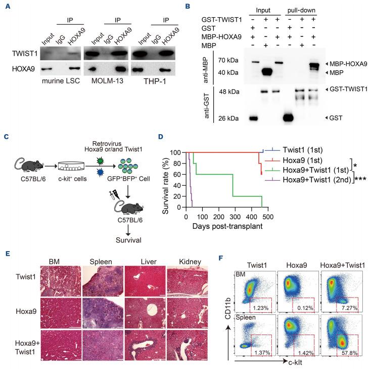
Leukemia stem cells (LSC) are a rare population capable of limitless self-renewal and are responsible for the initiation, maintenance, and relapse of leukemia. Elucidation of the mechanisms underlying the regulation of LSC function could provide novel treatment strategies. Here, we show that TWIST1 is extremely highly expressed in the LSC of MLL-AF9+ acute myeloid leukemia (AML), and its upregulation is positively regulated by KDM4C in a H3K9me3 demethylation-dependent manner. We further demonstrate that TWIST1 is essential for the viability, dormancy, and self-renewal capacities of LSC, and that it promotes the initiation and maintenance of MLL-AF9-mediated AML. In addition, TWIST1 directly interacts and collaborates with HOXA9 in inducing AML in mice. Mechanistically, TWIST1 exerts its oncogenic function by activating the WNT5a/RAC1 axis. Collectively, our study uncovers a critical role of TWIST1 in LSC function and provides new mechanistic insights into the pathogenesis of MLL-AF9+ AML.

摘要

白血病干细胞(LSC)是一种能够无限自我更新的稀有群体,是白血病发生、维持和复发的根源。阐明调节 LSC 功能的机制可能为新的治疗策略提供依据。本研究表明,TWIST1 在 MLL-AF9+急性髓系白血病(AML)的 LSC 中高度表达,其上调受 KDM4C 的正调控,呈 H3K9me3 去甲基化依赖性。进一步的研究发现,TWIST1 对于 LSC 的活力、休眠和自我更新能力至关重要,并促进了 MLL-AF9 介导的 AML 的起始和维持。此外,TWIST1 可直接与 HOXA9 相互作用,在小鼠中诱导 AML。从机制上讲,TWIST1 通过激活 WNT5a/RAC1 轴发挥致癌作用。综上,本研究揭示了 TWIST1 在 LSC 功能中的关键作用,为 MLL-AF9+AML 的发病机制提供了新的见解。

https://cdn.ncbi.nlm.nih.gov/pmc/blobs/ff3d/10772510/5f9d90b22c8e/10984.fig1.jpg

文献检索

告别复杂PubMed语法,用中文像聊天一样搜索,搜遍4000万医学文献。AI智能推荐,让科研检索更轻松。

立即免费搜索

文件翻译

保留排版,准确专业,支持PDF/Word/PPT等文件格式,支持 12+语言互译。

免费翻译文档

深度研究

AI帮你快速写综述,25分钟生成高质量综述,智能提取关键信息,辅助科研写作。

立即免费体验