Suppr超能文献

膀胱癌中 FGFR3 的改变刺激丝氨酸合成,诱导免疫惰性巨噬细胞抑制 T 细胞募集和激活。

FGFR3 Alterations in Bladder Cancer Stimulate Serine Synthesis to Induce Immune-Inert Macrophages That Suppress T-cell Recruitment and Activation.

机构信息

Department of Urology, Sun Yat-sen Memorial Hospital, Sun Yat-sen University, Guangzhou, P.R. China.

Guangdong Provincial Key Laboratory of Malignant Tumor Epigenetics and Gene Regulation, Sun Yat-sen Memorial Hospital, Sun Yat-sen University, Guangzhou, P.R. China.

出版信息

Cancer Res. 2023 Dec 15;83(24):4030-4046. doi: 10.1158/0008-5472.CAN-23-1065.

Abstract

UNLABELLED

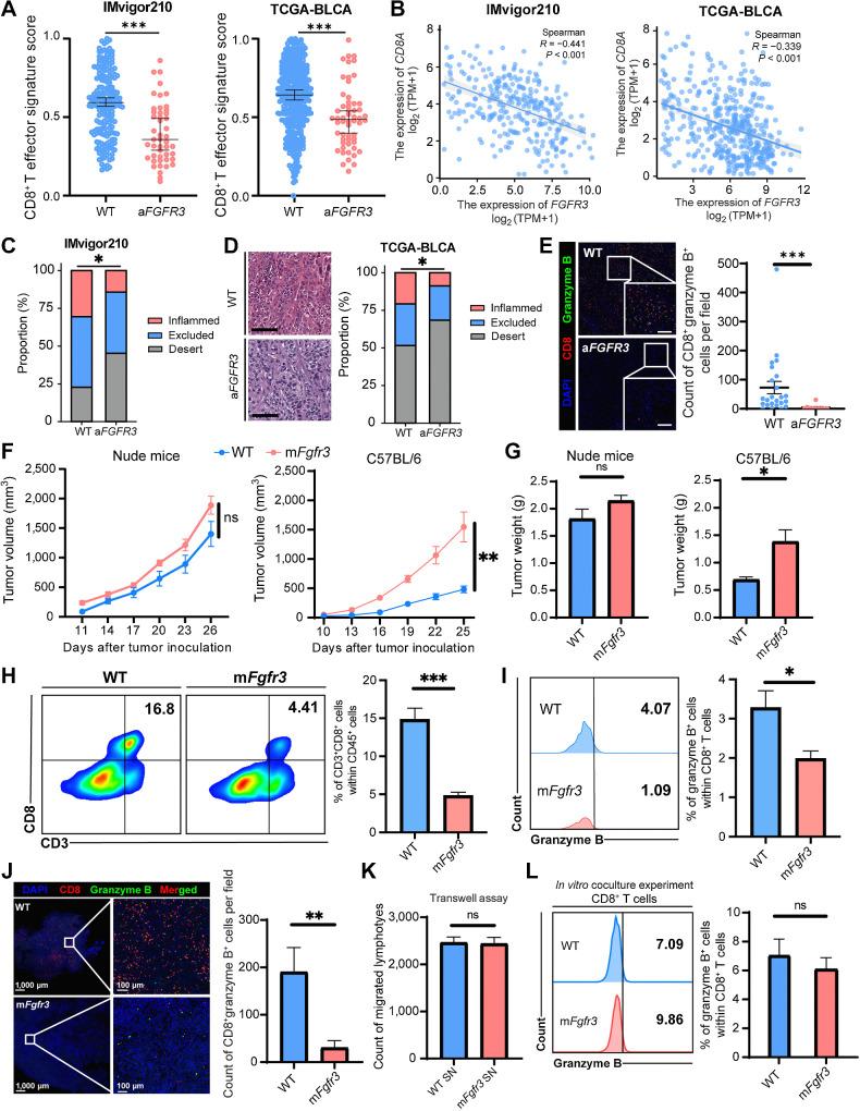
FGFR3 alterations are common in patients with bladder cancer. While the FGFR tyrosine kinase inhibitor erdafitinib has been approved as a targeted therapy for patients with FGFR3-altered (aFGFR3) bladder cancer, the response rate remains suboptimal, prompting development of strategies to improve treatment response. Here, we observed an immune-desert tumor microenvironment (TME) phenotype in human aFGFR3 bladder cancer and demonstrated that mutant FGFR3 indirectly induces a "cold" TME in mouse bladder cancer models. Single-cell RNA sequencing revealed the central role of macrophages in inducing the cold TME of aFGFR3 tumors. Macrophages in aFGFR3 tumors exhibited reduced T-cell recruitment and antigen presentation capabilities. Increased serine synthesis in bladder cancer cells that was induced by mutant FGFR3 activated the PI3K/Akt pathway in macrophages, shifting them to an immune-inert phenotype. Targeting PI3K in aFGFR3 tumors with duvelisib achieved promising efficacy by reversing the macrophage phenotype, and combination therapy with duvelisib and erdafitinib demonstrated increased antitumor activity. Overall, these findings reveal the critical role of enhanced serine synthesis efflux from cancer cells with mutant FGFR3 in shifting macrophages to an immune-inert phenotype. Reversing the macrophage phenotype holds promise for enhancing erdafitinib efficacy.

SIGNIFICANCE

Metabolic reprogramming of bladder cancer cells driven by mutant FGFR3 increases serine synthesis that suppresses macrophage immunostimulatory functions to generate an immunosuppressive TME, which can be overcome by targeting PI3K.

摘要

未标记

FGFR3 改变在膀胱癌患者中很常见。虽然 FGFR 酪氨酸激酶抑制剂 erdafitinib 已被批准作为 FGFR3 改变(aFGFR3)膀胱癌患者的靶向治疗药物,但反应率仍然不理想,促使开发改善治疗反应的策略。在这里,我们观察到人类 aFGFR3 膀胱癌中存在免疫荒漠肿瘤微环境(TME)表型,并证明突变 FGFR3 间接诱导小鼠膀胱癌模型中的“冷”TME。单细胞 RNA 测序揭示了巨噬细胞在诱导 aFGFR3 肿瘤冷 TME 中的核心作用。aFGFR3 肿瘤中的巨噬细胞表现出减少的 T 细胞募集和抗原呈递能力。膀胱癌细胞中由突变 FGFR3 诱导的丝氨酸合成增加激活了巨噬细胞中的 PI3K/Akt 途径,使它们转变为免疫惰性表型。用 duvelisib 靶向 aFGFR3 肿瘤中的 PI3K 通过逆转巨噬细胞表型实现了有希望的疗效,并且 duvelisib 和 erdafitinib 的联合治疗显示出增加的抗肿瘤活性。总体而言,这些发现揭示了突变 FGFR3 驱动的膀胱癌细胞代谢重编程增加丝氨酸合成从而抑制巨噬细胞免疫刺激功能以产生免疫抑制 TME 的关键作用,通过靶向 PI3K 可以克服这种作用。

意义

突变 FGFR3 驱动的膀胱癌细胞的代谢重编程增加丝氨酸合成,抑制巨噬细胞的免疫刺激功能,从而产生免疫抑制 TME,通过靶向 PI3K 可以克服这种作用。

https://cdn.ncbi.nlm.nih.gov/pmc/blobs/4a39/10722136/09dbbcfd6893/overview_graphic_can-23-1065.jpg

文献AI研究员

20分钟写一篇综述,助力文献阅读效率提升50倍。

立即体验

用中文搜PubMed

大模型驱动的PubMed中文搜索引擎

马上搜索

文档翻译

学术文献翻译模型,支持多种主流文档格式。

立即体验