Kunming Institute of Zoology, Chinese Academy of Sciences, Kunming, Yunnan, China.
Kunming College of Life Sciences, University of Chinese Academy of Sciences, Kunming, Yunnan, China.
Elife. 2023 Oct 3;12:RP88483. doi: 10.7554/eLife.88483.
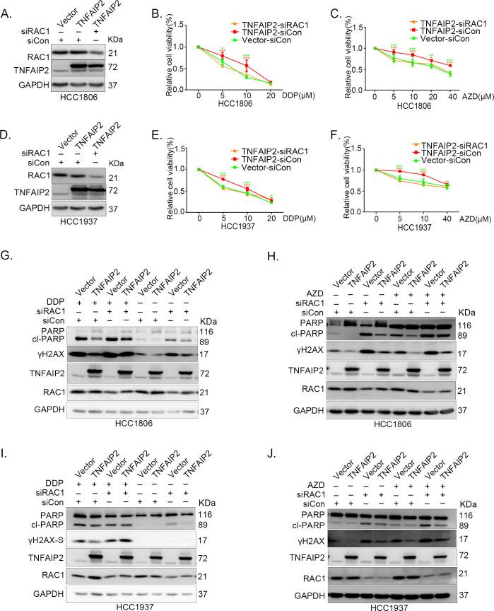
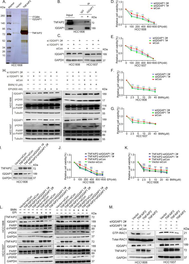
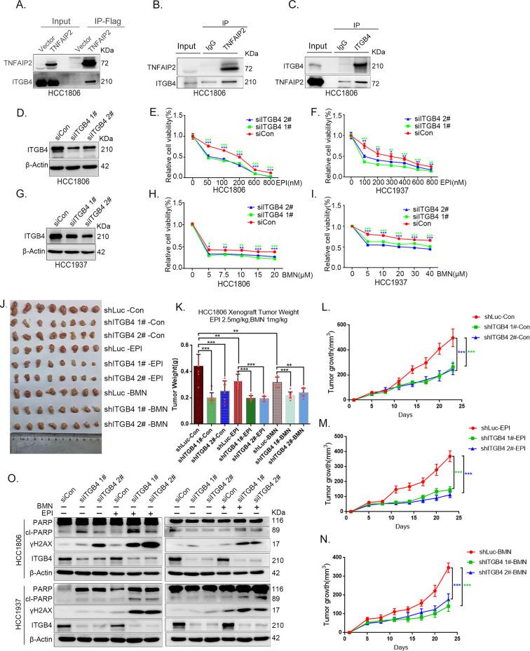
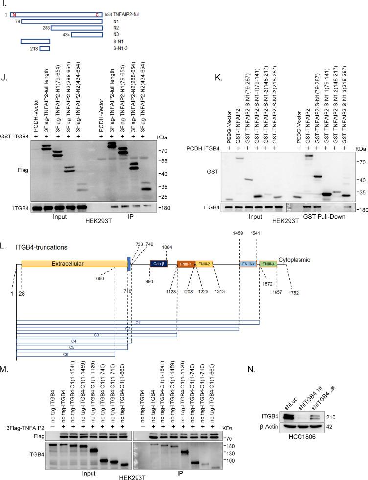
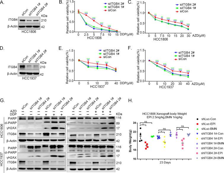
Anti-tumor drug resistance is a challenge for human triple-negative breast cancer (TNBC) treatment. Our previous work demonstrated that TNFAIP2 activates RAC1 to promote TNBC cell proliferation and migration. However, the mechanism by which TNFAIP2 activates RAC1 is unknown. In this study, we found that TNFAIP2 interacts with IQGAP1 and Integrin β4. Integrin β4 activates RAC1 through TNFAIP2 and IQGAP1 and confers DNA damage-related drug resistance in TNBC. These results indicate that the Integrin β4/TNFAIP2/IQGAP1/RAC1 axis provides potential therapeutic targets to overcome DNA damage-related drug resistance in TNBC.
肿瘤药物耐药性是人类三阴性乳腺癌(TNBC)治疗的一个挑战。我们之前的工作表明,TNFAIP2 激活 RAC1 促进 TNBC 细胞的增殖和迁移。然而,TNFAIP2 激活 RAC1 的机制尚不清楚。在这项研究中,我们发现 TNFAIP2 与 IQGAP1 和整合素 β4 相互作用。整合素 β4 通过 TNFAIP2 和 IQGAP1 激活 RAC1,并赋予 TNBC 细胞对与 DNA 损伤相关的药物的耐药性。这些结果表明,整合素 β4/TNFAIP2/IQGAP1/RAC1 轴为克服 TNBC 中与 DNA 损伤相关的药物耐药性提供了潜在的治疗靶点。