University of Veterinary Medicine, Institute of Medical Biochemistry, Vienna, Austria.
The Finsen Laboratory, Copenhagen University Hospital - Rigshospitalet, Copenhagen, Denmark.
Nat Commun. 2023 Oct 4;14(1):6185. doi: 10.1038/s41467-023-41927-x.
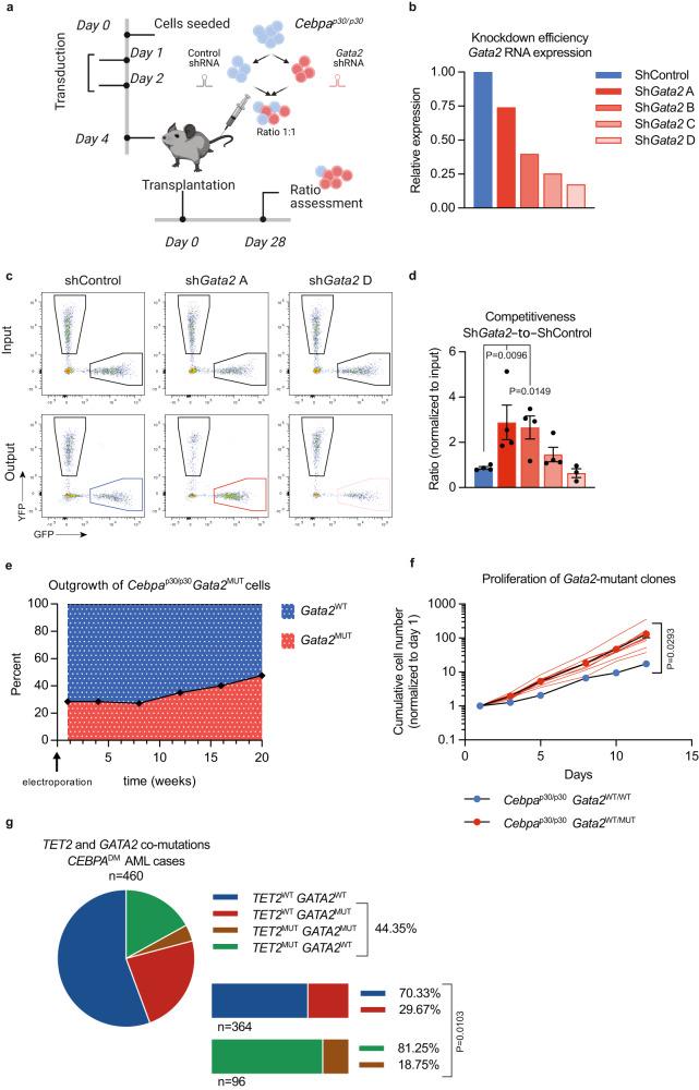
The myeloid transcription factor CEBPA is recurrently biallelically mutated (i.e., double mutated; CEBPA) in acute myeloid leukemia (AML) with a combination of hypermorphic N-terminal mutations (CEBPA), promoting expression of the leukemia-associated p30 isoform, and amorphic C-terminal mutations. The most frequently co-mutated genes in CEBPA AML are GATA2 and TET2, however the molecular mechanisms underlying this co-mutational spectrum are incomplete. By combining transcriptomic and epigenomic analyses of CEBPA-TET2 co-mutated patients with models thereof, we identify GATA2 as a conserved target of the CEBPA-TET2 mutational axis, providing a rationale for the mutational spectra in CEBPA AML. Elevated CEBPA levels, driven by CEBPA, mediate recruitment of TET2 to the Gata2 distal hematopoietic enhancer thereby increasing Gata2 expression. Concurrent loss of TET2 in CEBPA AML induces a competitive advantage by increasing Gata2 promoter methylation, thereby rebalancing GATA2 levels. Of clinical relevance, demethylating treatment of Cebpa-Tet2 co-mutated AML restores Gata2 levels and prolongs disease latency.
髓系转录因子 CEBPA 在急性髓系白血病 (AML) 中经常出现双等位基因突变(即双突变;CEBPA),与高活性 N 端突变(CEBPA)和无义 C 端突变相结合,促进白血病相关 p30 异构体的表达。在 CEBPA AML 中最常共突变的基因是 GATA2 和 TET2,但这种共突变谱的分子机制尚不完全清楚。通过对 CEBPA-TET2 共突变患者进行转录组和表观基因组分析,并结合相应模型,我们确定 GATA2 是 CEBPA-TET2 突变轴的保守靶点,为 CEBPA AML 的突变谱提供了依据。CEBPA 驱动的 CEBPA 水平升高可将 TET2 募集到 Gata2 远端造血增强子,从而增加 Gata2 的表达。在 CEBPA AML 中同时缺失 TET2 会通过增加 Gata2 启动子甲基化来获得竞争优势,从而重新平衡 GATA2 水平。具有临床相关性的是,CEBPA-TET2 共突变 AML 的去甲基化治疗可恢复 Gata2 水平并延长疾病潜伏期。