• 文献检索
  • 文档翻译
  • 深度研究
  • 学术资讯
  • Suppr Zotero 插件Zotero 插件
  • 邀请有礼
  • 套餐&价格
  • 历史记录
应用&插件
Suppr Zotero 插件Zotero 插件浏览器插件Mac 客户端Windows 客户端微信小程序
定价
高级版会员购买积分包购买API积分包
服务
文献检索文档翻译深度研究API 文档MCP 服务
关于我们
关于 Suppr公司介绍联系我们用户协议隐私条款
关注我们

Suppr 超能文献

核心技术专利:CN118964589B侵权必究
粤ICP备2023148730 号-1Suppr @ 2026

文献检索

告别复杂PubMed语法,用中文像聊天一样搜索,搜遍4000万医学文献。AI智能推荐,让科研检索更轻松。

立即免费搜索

文件翻译

保留排版,准确专业,支持PDF/Word/PPT等文件格式,支持 12+语言互译。

免费翻译文档

深度研究

AI帮你快速写综述,25分钟生成高质量综述,智能提取关键信息,辅助科研写作。

立即免费体验

依帕司他的新作用:通过靶向醛糖还原酶预防NLRP3炎性小体驱动的非酒精性脂肪性肝炎。

Novel role for epalrestat: protecting against NLRP3 inflammasome-driven NASH by targeting aldose reductase.

作者信息

Shi Wei, Xu Guang, Gao Yuan, Zhao Jun, Liu Tingting, Zhao Jia, Yang Huijie, Wei Ziying, Li Hui, Xu An-Long, Bai Zhaofang, Xiao Xiaohe

机构信息

School of Life Sciences, Beijing University of Chinese Medicine, Beijing, China.

Department of Hepatology, The Fifth Medical Center of PLA General Hospital, Beijing, China.

出版信息

J Transl Med. 2023 Oct 7;21(1):700. doi: 10.1186/s12967-023-04380-4.

DOI:10.1186/s12967-023-04380-4
PMID:37805545
原文链接:https://pmc.ncbi.nlm.nih.gov/articles/PMC10560438/
Abstract

BACKGROUND

Nonalcoholic steatohepatitis (NASH) is a progressive and inflammatory subtype of nonalcoholic fatty liver disease (NAFLD) characterized by hepatocellular injury, inflammation, and fibrosis in various stages. More than 20% of patients with NASH will progress to cirrhosis. Currently, there is a lack of clinically effective drugs for treating NASH, as improving liver histology in NASH is difficult to achieve and maintain through weight loss alone. Hence, the present study aimed to investigate potential therapeutic drugs for NASH.

METHODS

BMDMs and THP1 cells were used to construct an inflammasome activation model, and then we evaluated the effect of epalrestat on the NLRP3 inflammasome activation. Western blot, real-time qPCR, flow cytometry, and ELISA were used to evaluate the mechanism of epalrestat on NLRP3 inflammasome activation. Next, MCD-induced NASH models were used to evaluate the therapeutic effects of epalrestat in vivo. In addition, to evaluate the safety of epalrestat in vivo, mice were gavaged with epalrestat daily for 14 days.

RESULTS

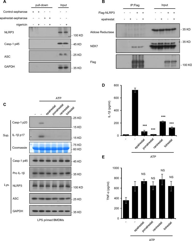
Epalrestat, a clinically effective and safe drug, inhibits NLRP3 inflammasome activation by acting upstream of caspase-1 and inducing ASC oligomerization. Importantly, epalrestat exerts its inhibitory effect on NLRP3 inflammasome activation by inhibiting the activation of aldose reductase. Further investigation revealed that the administration of epalrestat inhibited NLRP3 inflammasome activation in vivo, alleviating liver inflammation and improving NASH pathology.

CONCLUSIONS

Our study indicated that epalrestat, an aldose reductase inhibitor, effectively suppressed NLRP3 inflammasome activation in vivo and in vitro and might be a new therapeutic approach for NASH.

摘要

背景

非酒精性脂肪性肝炎(NASH)是非酒精性脂肪性肝病(NAFLD)的一种进行性炎症亚型,其特征是肝细胞损伤、炎症和不同阶段的纤维化。超过20%的NASH患者会进展为肝硬化。目前,缺乏治疗NASH的临床有效药物,因为仅通过减肥难以实现并维持NASH患者肝脏组织学的改善。因此,本研究旨在探究NASH的潜在治疗药物。

方法

使用骨髓来源的巨噬细胞(BMDMs)和人单核细胞白血病细胞系(THP1)构建炎性小体激活模型,然后评估依帕司他对NLRP3炎性小体激活的影响。采用蛋白质免疫印迹法(Western blot)、实时定量聚合酶链反应(real-time qPCR)、流式细胞术和酶联免疫吸附测定(ELISA)评估依帕司他对NLRP3炎性小体激活的作用机制。接下来,使用蛋氨酸胆碱缺乏(MCD)诱导的NASH模型评估依帕司他在体内的治疗效果。此外,为了评估依帕司他在体内的安全性,小鼠每天灌胃依帕司他,持续14天。

结果

依帕司他是一种临床有效且安全的药物,通过作用于半胱天冬酶-1上游并诱导凋亡相关斑点样蛋白(ASC)寡聚化来抑制NLRP3炎性小体激活。重要的是,依帕司他通过抑制醛糖还原酶的激活对NLRP3炎性小体激活发挥抑制作用。进一步研究表明,给予依帕司他可抑制体内NLRP3炎性小体激活,减轻肝脏炎症并改善NASH病理状态。

结论

我们的研究表明,醛糖还原酶抑制剂依帕司他在体内和体外均能有效抑制NLRP3炎性小体激活,可能是一种治疗NASH的新方法。

https://cdn.ncbi.nlm.nih.gov/pmc/blobs/65a4/10560438/a5abef2c9efd/12967_2023_4380_Fig6_HTML.jpg
https://cdn.ncbi.nlm.nih.gov/pmc/blobs/65a4/10560438/1b8352900266/12967_2023_4380_Fig1_HTML.jpg
https://cdn.ncbi.nlm.nih.gov/pmc/blobs/65a4/10560438/2b0e15f3882e/12967_2023_4380_Fig2_HTML.jpg
https://cdn.ncbi.nlm.nih.gov/pmc/blobs/65a4/10560438/5f35607cbe4a/12967_2023_4380_Fig3_HTML.jpg
https://cdn.ncbi.nlm.nih.gov/pmc/blobs/65a4/10560438/3474017e65d9/12967_2023_4380_Fig4_HTML.jpg
https://cdn.ncbi.nlm.nih.gov/pmc/blobs/65a4/10560438/e3abbc3c1bad/12967_2023_4380_Fig5_HTML.jpg
https://cdn.ncbi.nlm.nih.gov/pmc/blobs/65a4/10560438/a5abef2c9efd/12967_2023_4380_Fig6_HTML.jpg
https://cdn.ncbi.nlm.nih.gov/pmc/blobs/65a4/10560438/1b8352900266/12967_2023_4380_Fig1_HTML.jpg
https://cdn.ncbi.nlm.nih.gov/pmc/blobs/65a4/10560438/2b0e15f3882e/12967_2023_4380_Fig2_HTML.jpg
https://cdn.ncbi.nlm.nih.gov/pmc/blobs/65a4/10560438/5f35607cbe4a/12967_2023_4380_Fig3_HTML.jpg
https://cdn.ncbi.nlm.nih.gov/pmc/blobs/65a4/10560438/3474017e65d9/12967_2023_4380_Fig4_HTML.jpg
https://cdn.ncbi.nlm.nih.gov/pmc/blobs/65a4/10560438/e3abbc3c1bad/12967_2023_4380_Fig5_HTML.jpg
https://cdn.ncbi.nlm.nih.gov/pmc/blobs/65a4/10560438/a5abef2c9efd/12967_2023_4380_Fig6_HTML.jpg

相似文献

1
Novel role for epalrestat: protecting against NLRP3 inflammasome-driven NASH by targeting aldose reductase.依帕司他的新作用:通过靶向醛糖还原酶预防NLRP3炎性小体驱动的非酒精性脂肪性肝炎。
J Transl Med. 2023 Oct 7;21(1):700. doi: 10.1186/s12967-023-04380-4.
2
NLRP3 inflammasome blockade reduces liver inflammation and fibrosis in experimental NASH in mice.NLRP3炎性小体阻断可减轻小鼠实验性非酒精性脂肪性肝炎中的肝脏炎症和纤维化。
J Hepatol. 2017 May;66(5):1037-1046. doi: 10.1016/j.jhep.2017.01.022. Epub 2017 Feb 3.
3
A new mechanism of obeticholic acid on NASH treatment by inhibiting NLRP3 inflammasome activation in macrophage.熊去氧胆酸通过抑制巨噬细胞中 NLRP3 炎性小体的激活治疗 NASH 的新机制。
Metabolism. 2021 Jul;120:154797. doi: 10.1016/j.metabol.2021.154797. Epub 2021 May 10.
4
Cardiolipin inhibitor ameliorates the non-alcoholic steatohepatitis through suppressing NLRP3 inflammasome activation.心磷脂抑制剂通过抑制 NLRP3 炎性小体的激活来改善非酒精性脂肪性肝炎。
Eur Rev Med Pharmacol Sci. 2019 Sep;23(18):8158-8167. doi: 10.26355/eurrev_201909_19036.
5
NLRP3 inflammasome activation is required for fibrosis development in NAFLD.NLRP3炎性小体激活是NAFLD中纤维化发展所必需的。
J Mol Med (Berl). 2014 Oct;92(10):1069-82. doi: 10.1007/s00109-014-1170-1. Epub 2014 May 28.
6
Panaxydol extracted from Panax ginseng inhibits NLRP3 inflammasome activation to ameliorate NASH-induced liver injury.从人参中提取的 Panaxydol 通过抑制 NLRP3 炎性小体激活改善 NASH 引起的肝损伤。
Int Immunopharmacol. 2024 Feb 15;128:111565. doi: 10.1016/j.intimp.2024.111565. Epub 2024 Jan 22.
7
Cell-specific Deletion of NLRP3 Inflammasome Identifies Myeloid Cells as Key Drivers of Liver Inflammation and Fibrosis in Murine Steatohepatitis.细胞特异性 NLRP3 炎性小体缺失鉴定出髓系细胞是小鼠脂肪性肝炎中肝脏炎症和纤维化的关键驱动因素。
Cell Mol Gastroenterol Hepatol. 2022;14(4):751-767. doi: 10.1016/j.jcmgh.2022.06.007. Epub 2022 Jul 2.
8
Activation of the NLRP3 inflammasome by CCl exacerbates hepatopathogenic diet-induced experimental NASH.四氯化碳激活NLRP3炎性小体加剧了致肝病饮食诱导的实验性非酒精性脂肪性肝炎。
Ann Hepatol. 2023 Jan-Feb;28(1):100780. doi: 10.1016/j.aohep.2022.100780. Epub 2022 Oct 27.
9
Tanshinone I specifically suppresses NLRP3 inflammasome activation by disrupting the association of NLRP3 and ASC.丹参酮 I 通过破坏 NLRP3 和 ASC 的结合来特异性抑制 NLRP3 炎性小体的激活。
Mol Med. 2023 Jul 3;29(1):84. doi: 10.1186/s10020-023-00671-0.
10
Cathepsin B inhibition ameliorates the non-alcoholic steatohepatitis through suppressing caspase-1 activation.组织蛋白酶 B 抑制通过抑制半胱氨酸天冬氨酸蛋白酶-1 的激活改善非酒精性脂肪性肝炎。
J Physiol Biochem. 2018 Nov;74(4):503-510. doi: 10.1007/s13105-018-0644-y. Epub 2018 Jul 17.

引用本文的文献

1
iPSC-derived cerebral organoids reveal mitochondrial, inflammatory and neuronal vulnerabilities in bipolar disorder.诱导多能干细胞衍生的大脑类器官揭示了双相情感障碍中的线粒体、炎症和神经元易损性。
Transl Psychiatry. 2025 Aug 25;15(1):315. doi: 10.1038/s41398-025-03529-7.
2
Targeting AKR1B1 inhibits metabolic reprogramming to reverse systemic therapy resistance in hepatocellular carcinoma.靶向AKR1B1可抑制代谢重编程,从而逆转肝细胞癌的全身治疗耐药性。
Signal Transduct Target Ther. 2025 Aug 1;10(1):244. doi: 10.1038/s41392-025-02321-9.
3
Repurposing of epalrestat for neuroprotection in parkinson's disease via activation of the KEAP1/Nrf2 pathway.

本文引用的文献

1
GLP-1 mimetics as a potential therapy for nonalcoholic steatohepatitis.GLP-1 拟似物作为非酒精性脂肪性肝炎的一种潜在疗法。
Acta Pharmacol Sin. 2022 May;43(5):1156-1166. doi: 10.1038/s41401-021-00836-9. Epub 2021 Dec 21.
2
Sulforaphane-Mediated Nrf2 Activation Prevents Radiation-Induced Skin Injury through Inhibiting the Oxidative-Stress-Activated DNA Damage and NLRP3 Inflammasome.萝卜硫素介导的Nrf2激活通过抑制氧化应激激活的DNA损伤和NLRP3炎性小体来预防辐射诱导的皮肤损伤。
Antioxidants (Basel). 2021 Nov 22;10(11):1850. doi: 10.3390/antiox10111850.
3
NLRP3 inflammasome activation and cell death.
通过激活KEAP1/Nrf2途径将依帕司他重新用于帕金森病的神经保护作用。
J Neuroinflammation. 2025 Apr 29;22(1):125. doi: 10.1186/s12974-025-03455-x.
4
Epalrestat Alleviates Reactive Oxygen Species and Endoplasmic Reticulum Stress by Maintaining Glycosylation in IMS32 Schwann Cells Under Exposure to Galactosemic Conditions.依帕司他通过维持半乳糖血症条件下 IMS32 雪旺细胞的糖基化来减轻活性氧和内质网应激。
Int J Mol Sci. 2025 Feb 12;26(4):1529. doi: 10.3390/ijms26041529.
5
The role and mechanism of pyroptosis and potential therapeutic targets in non-alcoholic fatty liver disease (NAFLD).细胞焦亡在非酒精性脂肪性肝病(NAFLD)中的作用、机制及潜在治疗靶点
Front Cell Dev Biol. 2024 Jul 3;12:1407738. doi: 10.3389/fcell.2024.1407738. eCollection 2024.
6
Updated mechanisms of MASLD pathogenesis.MASLD 发病机制的更新机制。
Lipids Health Dis. 2024 Apr 22;23(1):117. doi: 10.1186/s12944-024-02108-x.
NLRP3 炎性小体的激活与细胞死亡。
Cell Mol Immunol. 2021 Sep;18(9):2114-2127. doi: 10.1038/s41423-021-00740-6. Epub 2021 Jul 28.
4
Parthenolide, bioactive compound of Chrysanthemum parthenium L., ameliorates fibrogenesis and inflammation in hepatic fibrosis via regulating the crosstalk of TLR4 and STAT3 signaling pathway.小白菊内酯,一种来自于菊科植物小白菊的活性化合物,通过调节 TLR4 和 STAT3 信号通路的串扰来改善肝纤维化中的纤维生成和炎症。
Phytother Res. 2021 Oct;35(10):5680-5693. doi: 10.1002/ptr.7214. Epub 2021 Jul 12.
5
A new mechanism of obeticholic acid on NASH treatment by inhibiting NLRP3 inflammasome activation in macrophage.熊去氧胆酸通过抑制巨噬细胞中 NLRP3 炎性小体的激活治疗 NASH 的新机制。
Metabolism. 2021 Jul;120:154797. doi: 10.1016/j.metabol.2021.154797. Epub 2021 May 10.
6
Non-alcoholic fatty liver disease.非酒精性脂肪性肝病。
Lancet. 2021 Jun 5;397(10290):2212-2224. doi: 10.1016/S0140-6736(20)32511-3. Epub 2021 Apr 21.
7
An update on the regulatory mechanisms of NLRP3 inflammasome activation.NLRP3 炎性体激活的调控机制研究进展。
Cell Mol Immunol. 2021 May;18(5):1141-1160. doi: 10.1038/s41423-021-00670-3. Epub 2021 Apr 13.
8
Berberine Prevents Disease Progression of Nonalcoholic Steatohepatitis through Modulating Multiple Pathways.小檗碱通过调节多种途径预防非酒精性脂肪性肝炎的疾病进展。
Cells. 2021 Jan 21;10(2):210. doi: 10.3390/cells10020210.
9
Virtual screening of epalrestat mimicking selective ALR2 inhibitors from natural product database: auto pharmacophore, ADMET prediction and molecular dynamics approach.从天然产物数据库中虚拟筛选模仿选择性醛糖还原酶2抑制剂的依帕司他:自动药效团、ADMET预测及分子动力学方法
J Biomol Struct Dyn. 2022 Aug;40(13):6052-6070. doi: 10.1080/07391102.2021.1875878. Epub 2021 Jan 22.
10
Aldose Reductase Inhibitor Engeletin Suppresses Pelvic Inflammatory Disease by Blocking the Phospholipase C/Protein Kinase C-Dependent/NF-κB and MAPK Cascades.醛糖还原酶抑制剂依帕司他通过阻断 PLC/PKC 依赖的/NF-κB 和 MAPK 级联抑制盆腔炎。
J Agric Food Chem. 2020 Oct 21;68(42):11747-11757. doi: 10.1021/acs.jafc.0c05102. Epub 2020 Oct 13.