Institute of Biological Chemistry, Academia Sinica, Taipei, 115, Taiwan.
Chemical Biology and Molecular Biophysics Program, Taiwan International Graduate Program, Academia Sinica, Taipei, 115, Taiwan.
Cell Death Dis. 2023 Oct 11;14(10):671. doi: 10.1038/s41419-023-06201-4.
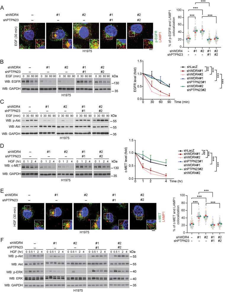
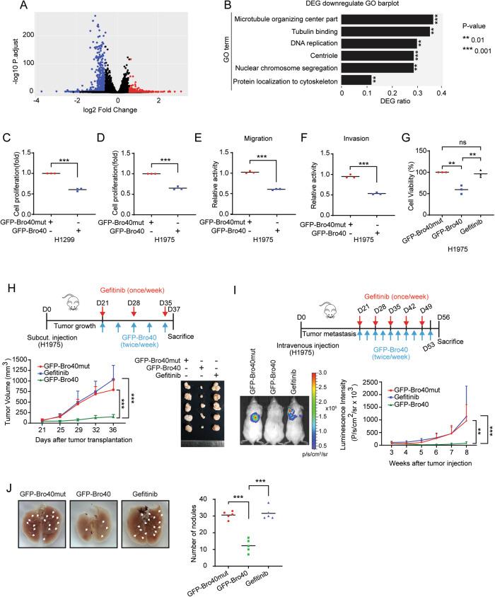
Aberrant overexpression or activation of EGFR drives the development of non-small cell lung cancer (NSCLC) and acquired resistance to EGFR tyrosine kinase inhibitors (TKIs) by secondary EGFR mutations or c-MET amplification/activation remains as a major hurdle for NSCLC treatment. We previously identified WDR4 as a substrate adaptor of Cullin 4 ubiquitin ligase and an association of WDR4 high expression with poor prognosis of lung cancer. Here, using an unbiased ubiquitylome analysis, we uncover PTPN23, a component of the ESCRT complex, as a substrate of WDR4-based ubiquitin ligase. WDR4-mediated PTPN23 ubiquitination leads to its proteasomal degradation, thereby suppressing lysosome trafficking and degradation of wild type EGFR, EGFR mutant, and c-MET. Through this mechanism, WDR4 sustains EGFR and c-MET signaling to promote NSCLC proliferation, migration, invasion, stemness, and metastasis. Clinically, PTPN23 is downregulated in lung cancer and its low expression correlates with WDR4 high expression and poor prognosis. Targeting WDR4-mediated PTPN23 ubiquitination by a peptide that competes with PTPN23 for binding WDR4 promotes EGFR and c-MET degradation to block the growth and progression of EGFR TKI-resistant NSCLC. These findings identify a central role of WDR4/PTPN23 axis in EGFR and c-MET trafficking and a potential therapeutic target for treating EGFR TKI-resistant NSCLC.
异常过表达或激活表皮生长因子受体(EGFR)驱动非小细胞肺癌(NSCLC)的发展,并通过二次 EGFR 突变或 c-MET 扩增/激活获得对 EGFR 酪氨酸激酶抑制剂(TKIs)的耐药性,仍然是 NSCLC 治疗的主要障碍。我们之前确定 WDR4 是 Cullin 4 泛素连接酶的底物衔接子,并且 WDR4 高表达与肺癌预后不良相关。在这里,我们使用无偏泛素组学分析,发现 PTPN23(ESCRT 复合物的一个组成部分)是基于 WDR4 的泛素连接酶的底物。WDR4 介导的 PTPN23 泛素化导致其蛋白酶体降解,从而抑制溶酶体运输和野生型 EGFR、EGFR 突变体和 c-MET 的降解。通过这种机制,WDR4 维持 EGFR 和 c-MET 信号转导,促进 NSCLC 增殖、迁移、侵袭、干性和转移。临床上,PTPN23 在肺癌中下调,其低表达与 WDR4 高表达和预后不良相关。通过与 WDR4 竞争结合的肽靶向 WDR4 介导的 PTPN23 泛素化,促进 EGFR 和 c-MET 降解,从而阻断 EGFR TKI 耐药性 NSCLC 的生长和进展。这些发现确定了 WDR4/PTPN23 轴在 EGFR 和 c-MET 运输中的核心作用,为治疗 EGFR TKI 耐药性 NSCLC 提供了一个潜在的治疗靶点。