• 文献检索
  • 文档翻译
  • 深度研究
  • 学术资讯
  • Suppr Zotero 插件Zotero 插件
  • 邀请有礼
  • 套餐&价格
  • 历史记录
应用&插件
Suppr Zotero 插件Zotero 插件浏览器插件Mac 客户端Windows 客户端微信小程序
定价
高级版会员购买积分包购买API积分包
服务
文献检索文档翻译深度研究API 文档MCP 服务
关于我们
关于 Suppr公司介绍联系我们用户协议隐私条款
关注我们

Suppr 超能文献

核心技术专利:CN118964589B侵权必究
粤ICP备2023148730 号-1Suppr @ 2026

文献检索

告别复杂PubMed语法,用中文像聊天一样搜索,搜遍4000万医学文献。AI智能推荐,让科研检索更轻松。

立即免费搜索

文件翻译

保留排版,准确专业,支持PDF/Word/PPT等文件格式,支持 12+语言互译。

免费翻译文档

深度研究

AI帮你快速写综述,25分钟生成高质量综述,智能提取关键信息,辅助科研写作。

立即免费体验

慢性不可预测轻度应激和半纯饮食对 C57BL6 小鼠大脑、肠道和肾上腺髓质的影响。

The Effects of Chronic Unpredictable Mild Stress and Semi-Pure Diets on the Brain, Gut and Adrenal Medulla in C57BL6 Mice.

机构信息

Health and Biomedical Innovation, Clinical and Health Sciences, University of South Australia, Adelaide, SA 5000, Australia.

出版信息

Int J Mol Sci. 2023 Sep 27;24(19):14618. doi: 10.3390/ijms241914618.

DOI:10.3390/ijms241914618
PMID:37834073
原文链接:https://pmc.ncbi.nlm.nih.gov/articles/PMC10572190/
Abstract

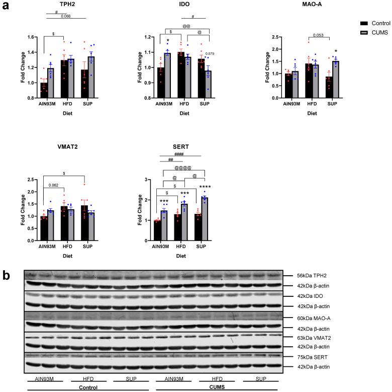
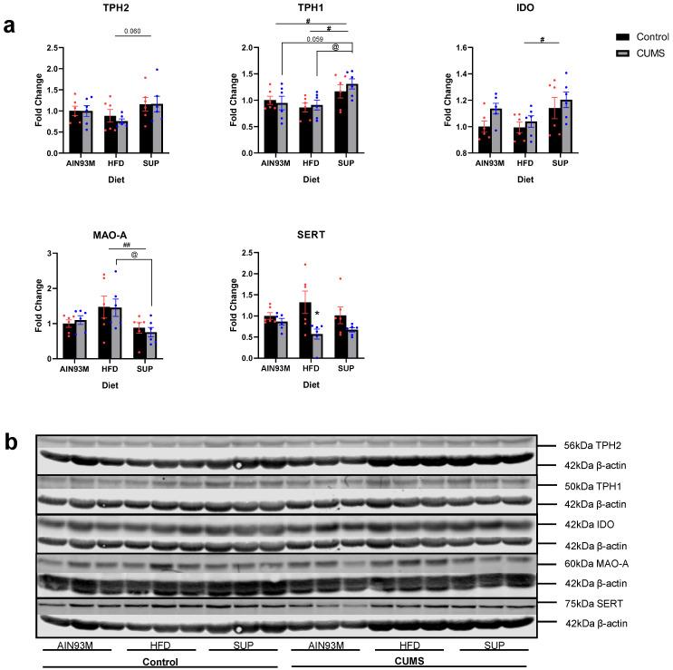
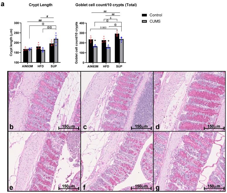
Chronic stress is known to perturb serotonergic regulation in the brain, leading to mood, learning and memory impairments and increasing the risk of developing mood disorders. The influence of the gut microbiota on serotonergic regulation in the brain has received increased attention recently, justifying the investigation of the role of diet on the gut and the brain in mood disorders. Here, using a 4-week chronic unpredictable mild stress (CUMS) model in mice, we aimed to investigate the effects of a high-fat high-glycaemic index (HFD) and high-fibre fruit & vegetable "superfood" (SUP) modifications of a semi-pure AIN93M diet on behaviour, serotonin synthesis and metabolism pathway regulation in the brain and the gut, as well as the gut microbiota and the peripheral adrenal medullary system. CUMS induced anxiety-like behaviour, dysregulated the tryptophan and serotonin metabolic pathways in the hippocampus, prefrontal cortex, and colon, and altered the composition of the gut microbiota. CUMS reduced the catecholamine synthetic capacity of the adrenal glands. Differential effects were found in these parameters in the HFD and SUP diet. Thus, dietary modifications may profoundly affect the multiple dynamic systems involved in mood disorders.

摘要

慢性应激会扰乱大脑中的 5-羟色胺调节,导致情绪、学习和记忆障碍,并增加患情绪障碍的风险。最近,肠道微生物群对大脑中 5-羟色胺调节的影响受到了更多关注,这证明了饮食对肠道和大脑在情绪障碍中的作用的研究是合理的。在这里,我们使用了为期 4 周的慢性不可预测轻度应激(CUMS)小鼠模型,旨在研究高脂肪高血糖指数(HFD)和高纤维水果和蔬菜“超级食物”(SUP)对半纯AIN93M 饮食的修改对大脑和肠道中的行为、5-羟色胺合成和代谢途径调节、肠道微生物群以及外周肾上腺髓质系统的影响。CUMS 诱导了类似焦虑的行为,扰乱了海马体、前额叶皮层和结肠中色氨酸和 5-羟色胺的代谢途径,并改变了肠道微生物群的组成。CUMS 降低了肾上腺的儿茶酚胺合成能力。在 HFD 和 SUP 饮食中发现了这些参数的差异影响。因此,饮食的改变可能会深刻影响多种与情绪障碍相关的动态系统。

https://cdn.ncbi.nlm.nih.gov/pmc/blobs/30a4/10572190/8e55648a89b3/ijms-24-14618-g015.jpg
https://cdn.ncbi.nlm.nih.gov/pmc/blobs/30a4/10572190/0747c542d82d/ijms-24-14618-sch001.jpg
https://cdn.ncbi.nlm.nih.gov/pmc/blobs/30a4/10572190/b9a016acddf9/ijms-24-14618-g001.jpg
https://cdn.ncbi.nlm.nih.gov/pmc/blobs/30a4/10572190/89f0913d3a39/ijms-24-14618-g002.jpg
https://cdn.ncbi.nlm.nih.gov/pmc/blobs/30a4/10572190/b4a2bf8ac45e/ijms-24-14618-g003.jpg
https://cdn.ncbi.nlm.nih.gov/pmc/blobs/30a4/10572190/b626d1c142f4/ijms-24-14618-g004.jpg
https://cdn.ncbi.nlm.nih.gov/pmc/blobs/30a4/10572190/fa12b26587ec/ijms-24-14618-g005.jpg
https://cdn.ncbi.nlm.nih.gov/pmc/blobs/30a4/10572190/7076ae859f01/ijms-24-14618-g006.jpg
https://cdn.ncbi.nlm.nih.gov/pmc/blobs/30a4/10572190/50cec4d84dcc/ijms-24-14618-g007.jpg
https://cdn.ncbi.nlm.nih.gov/pmc/blobs/30a4/10572190/932c65c7efd4/ijms-24-14618-g008.jpg
https://cdn.ncbi.nlm.nih.gov/pmc/blobs/30a4/10572190/d955714372aa/ijms-24-14618-g009.jpg
https://cdn.ncbi.nlm.nih.gov/pmc/blobs/30a4/10572190/5d4fa70ace58/ijms-24-14618-g010.jpg
https://cdn.ncbi.nlm.nih.gov/pmc/blobs/30a4/10572190/b7e500d885e6/ijms-24-14618-g011.jpg
https://cdn.ncbi.nlm.nih.gov/pmc/blobs/30a4/10572190/8ebef089142f/ijms-24-14618-g012.jpg
https://cdn.ncbi.nlm.nih.gov/pmc/blobs/30a4/10572190/bb1cf39b646c/ijms-24-14618-g013.jpg
https://cdn.ncbi.nlm.nih.gov/pmc/blobs/30a4/10572190/18f3f87068a0/ijms-24-14618-g014.jpg
https://cdn.ncbi.nlm.nih.gov/pmc/blobs/30a4/10572190/8e55648a89b3/ijms-24-14618-g015.jpg
https://cdn.ncbi.nlm.nih.gov/pmc/blobs/30a4/10572190/0747c542d82d/ijms-24-14618-sch001.jpg
https://cdn.ncbi.nlm.nih.gov/pmc/blobs/30a4/10572190/b9a016acddf9/ijms-24-14618-g001.jpg
https://cdn.ncbi.nlm.nih.gov/pmc/blobs/30a4/10572190/89f0913d3a39/ijms-24-14618-g002.jpg
https://cdn.ncbi.nlm.nih.gov/pmc/blobs/30a4/10572190/b4a2bf8ac45e/ijms-24-14618-g003.jpg
https://cdn.ncbi.nlm.nih.gov/pmc/blobs/30a4/10572190/b626d1c142f4/ijms-24-14618-g004.jpg
https://cdn.ncbi.nlm.nih.gov/pmc/blobs/30a4/10572190/fa12b26587ec/ijms-24-14618-g005.jpg
https://cdn.ncbi.nlm.nih.gov/pmc/blobs/30a4/10572190/7076ae859f01/ijms-24-14618-g006.jpg
https://cdn.ncbi.nlm.nih.gov/pmc/blobs/30a4/10572190/50cec4d84dcc/ijms-24-14618-g007.jpg
https://cdn.ncbi.nlm.nih.gov/pmc/blobs/30a4/10572190/932c65c7efd4/ijms-24-14618-g008.jpg
https://cdn.ncbi.nlm.nih.gov/pmc/blobs/30a4/10572190/d955714372aa/ijms-24-14618-g009.jpg
https://cdn.ncbi.nlm.nih.gov/pmc/blobs/30a4/10572190/5d4fa70ace58/ijms-24-14618-g010.jpg
https://cdn.ncbi.nlm.nih.gov/pmc/blobs/30a4/10572190/b7e500d885e6/ijms-24-14618-g011.jpg
https://cdn.ncbi.nlm.nih.gov/pmc/blobs/30a4/10572190/8ebef089142f/ijms-24-14618-g012.jpg
https://cdn.ncbi.nlm.nih.gov/pmc/blobs/30a4/10572190/bb1cf39b646c/ijms-24-14618-g013.jpg
https://cdn.ncbi.nlm.nih.gov/pmc/blobs/30a4/10572190/18f3f87068a0/ijms-24-14618-g014.jpg
https://cdn.ncbi.nlm.nih.gov/pmc/blobs/30a4/10572190/8e55648a89b3/ijms-24-14618-g015.jpg

相似文献

1
The Effects of Chronic Unpredictable Mild Stress and Semi-Pure Diets on the Brain, Gut and Adrenal Medulla in C57BL6 Mice.慢性不可预测轻度应激和半纯饮食对 C57BL6 小鼠大脑、肠道和肾上腺髓质的影响。
Int J Mol Sci. 2023 Sep 27;24(19):14618. doi: 10.3390/ijms241914618.
2
Tryptophan-rich diet ameliorates chronic unpredictable mild stress induced depression- and anxiety-like behavior in mice: The potential involvement of gut-brain axis.色氨酸丰富的饮食可改善慢性不可预测轻度应激诱导的小鼠抑郁和焦虑样行为:肠道-大脑轴的潜在作用。
Food Res Int. 2022 Jul;157:111289. doi: 10.1016/j.foodres.2022.111289. Epub 2022 Apr 25.
3
The gut microbiota metabolite indole increases emotional responses and adrenal medulla activity in chronically stressed male mice.肠道微生物代谢产物吲哚可增加慢性应激雄性小鼠的情绪反应和肾上腺髓质活动。
Psychoneuroendocrinology. 2020 Sep;119:104750. doi: 10.1016/j.psyneuen.2020.104750. Epub 2020 Jun 5.
4
Effects of regulating gut microbiota on the serotonin metabolism in the chronic unpredictable mild stress rat model.调节肠道微生物群对慢性不可预知轻度应激大鼠模型中 5-羟色胺代谢的影响。
Neurogastroenterol Motil. 2019 Oct;31(10):e13677. doi: 10.1111/nmo.13677. Epub 2019 Jul 19.
5
Nod-like receptors are critical for gut-brain axis signalling in mice.Nod-like 受体对于肠道-大脑轴信号在小鼠中的作用至关重要。
J Physiol. 2019 Dec;597(24):5777-5797. doi: 10.1113/JP278640. Epub 2019 Nov 27.
6
Fecal microbiota transplantation from chronic unpredictable mild stress mice donors affects anxiety-like and depression-like behavior in recipient mice via the gut microbiota-inflammation-brain axis.慢性不可预测轻度应激小鼠供体的粪便微生物群移植通过肠道微生物群-炎症-大脑轴影响受体小鼠的焦虑样和抑郁样行为。
Stress. 2019 Sep;22(5):592-602. doi: 10.1080/10253890.2019.1617267. Epub 2019 May 24.
7
Chronic unpredictable mild stress-induced behavioral changes are coupled with dopaminergic hyperfunction and serotonergic hypofunction in mouse models of depression.慢性不可预测轻度应激诱导的行为变化与抑郁小鼠模型中的多巴胺能功能亢进和 5-羟色胺能功能低下有关。
Behav Brain Res. 2019 Oct 17;372:112053. doi: 10.1016/j.bbr.2019.112053. Epub 2019 Jul 6.
8
Rifaximin ameliorates depression-like behaviour in chronic unpredictable mild stress rats by regulating intestinal microbiota and hippocampal tryptophan metabolism.利福昔明通过调节肠道微生物群和海马色氨酸代谢改善慢性不可预测轻度应激大鼠的抑郁样行为。
J Affect Disord. 2023 May 15;329:30-41. doi: 10.1016/j.jad.2023.02.086. Epub 2023 Feb 24.
9
Chinese medicine formula Kai-Xin-San ameliorates depression-like behaviours in chronic unpredictable mild stressed mice by regulating gut microbiota-inflammation-stress system.中药配方开胸散通过调节肠道微生物群-炎症-应激系统改善慢性不可预测轻度应激小鼠的抑郁样行为。
J Ethnopharmacol. 2020 Oct 28;261:113055. doi: 10.1016/j.jep.2020.113055. Epub 2020 Jun 24.
10
Responses to chronic corticosterone on brain glucocorticoid receptors, adrenal gland, and gut microbiota in mice lacking neuronal serotonin.缺乏神经元 5-羟色胺的小鼠大脑糖皮质激素受体、肾上腺和肠道微生物群对慢性皮质酮的反应。
Brain Res. 2021 Jan 15;1751:147190. doi: 10.1016/j.brainres.2020.147190. Epub 2020 Nov 2.

引用本文的文献

1
Investigating the role of GPR39 in treatment of stress-induced depression and anxiety.研究GPR39在应激性抑郁和焦虑治疗中的作用。
Psychopharmacology (Berl). 2025 Jun;242(6):1377-1406. doi: 10.1007/s00213-024-06736-0. Epub 2025 Jan 7.
2
Effects of prolonged escitalopram administration on long-term potentiation within the hippocampal CA1 area in rats under predictable and unpredictable chronic mild stress.长期给予依他普仑对预测和不可预测慢性轻度应激大鼠海马 CA1 区长时程增强的影响。
Metab Brain Dis. 2024 Dec;39(8):1481-1494. doi: 10.1007/s11011-024-01399-4. Epub 2024 Sep 6.
3
The impact of stress on the behavior of C57BL/6 mice with liver injury: a comparative study.

本文引用的文献

1
Chow diet in mouse aging studies: nothing regular about it.在老鼠衰老研究中,周饮食:无规律可言。
Geroscience. 2023 Jun;45(3):2079-2084. doi: 10.1007/s11357-023-00775-9. Epub 2023 Apr 20.
2
Neurotransmitters Regulation and Food Intake: The Role of Dietary Sources in Neurotransmission.神经递质调节与摄食:饮食来源在神经传递中的作用。
Molecules. 2022 Dec 26;28(1):210. doi: 10.3390/molecules28010210.
3
Xiaoyao San ameliorates high-fat diet-induced anxiety and depression via regulating gut microbiota in mice.逍遥散通过调节小鼠肠道菌群改善高脂饮食诱导的焦虑和抑郁。
应激对肝损伤C57BL/6小鼠行为的影响:一项比较研究。
Front Behav Neurosci. 2024 Mar 6;18:1358964. doi: 10.3389/fnbeh.2024.1358964. eCollection 2024.
Biomed Pharmacother. 2022 Dec;156:113902. doi: 10.1016/j.biopha.2022.113902. Epub 2022 Oct 21.
4
Comparison of the chronic unpredictable mild stress and the maternal separation in mice postpartum depression modeling.慢性不可预测轻度应激和产后母鼠分离在小鼠产后抑郁模型中的比较。
Biochem Biophys Res Commun. 2022 Dec 3;632:24-31. doi: 10.1016/j.bbrc.2022.09.063. Epub 2022 Sep 24.
5
The role of goblet cells and mucus in intestinal homeostasis.杯状细胞和黏液在肠道稳态中的作用。
Nat Rev Gastroenterol Hepatol. 2022 Dec;19(12):785-803. doi: 10.1038/s41575-022-00675-x. Epub 2022 Sep 12.
6
Tryptophan Metabolism in Depression: A Narrative Review with a Focus on Serotonin and Kynurenine Pathways.抑郁症中的色氨酸代谢:一篇以 5-羟色胺和犬尿氨酸途径为重点的叙述性综述。
Int J Mol Sci. 2022 Jul 31;23(15):8493. doi: 10.3390/ijms23158493.
7
The different effects of psyllium husk and orlistat on weight control, the amelioration of hypercholesterolemia and non-alcohol fatty liver disease in obese mice induced by a high-fat diet.车前草壳和奥利司他对高脂肪饮食诱导的肥胖小鼠体重控制、改善高胆固醇血症和非酒精性脂肪肝的不同作用。
Food Funct. 2022 Aug 30;13(17):8829-8849. doi: 10.1039/d2fo01161a.
8
Antidepressant Shugan Jieyu Capsule Alters Gut Microbiota and Intestinal Microbiome Function in Rats With Chronic Unpredictable Mild Stress -Induced Depression.抗抑郁药舒肝解郁胶囊改变慢性不可预测轻度应激诱导抑郁大鼠的肠道微生物群和肠道微生物组功能。
Front Pharmacol. 2022 Jun 13;13:828595. doi: 10.3389/fphar.2022.828595. eCollection 2022.
9
Antidepressant-like Effects of Aqueous Extract in Chronic Ultra-Mild Stress-Induced Depressive Mice Model.水提取物在慢性超轻度应激诱导的抑郁小鼠模型中的抗抑郁样作用
Behav Sci (Basel). 2022 Jun 18;12(6):196. doi: 10.3390/bs12060196.
10
Correlation between intestinal microbiotal imbalance and 5-HT metabolism, immune inflammation in chronic unpredictable mild stress male rats.慢性不可预知轻度应激雄性大鼠肠道微生物失衡与 5-HT 代谢、免疫炎症的相关性。
Genes Brain Behav. 2022 Jul;21(6):e12806. doi: 10.1111/gbb.12806. Epub 2022 May 10.