Suppr超能文献

高表达的 P 选择素通过 PSGL-1/Syk/Ca/PAD4 途径诱导中性粒细胞胞外诱捕网形成,从而加重急性胰腺炎。

High expression of P-selectin induces neutrophil extracellular traps via the PSGL-1/Syk/Ca/PAD4 pathway to exacerbate acute pancreatitis.

机构信息

Department of Scientific Research Center, Seventh Affiliated Hospital, Sun Yat-Sen University, Shenzhen, China.

Department of Critical Care Medicine, Seventh Affiliated Hospital, Sun Yat-Sen University, Shenzhen, China.

出版信息

Front Immunol. 2023 Sep 28;14:1265344. doi: 10.3389/fimmu.2023.1265344. eCollection 2023.

Abstract

BACKGROUND

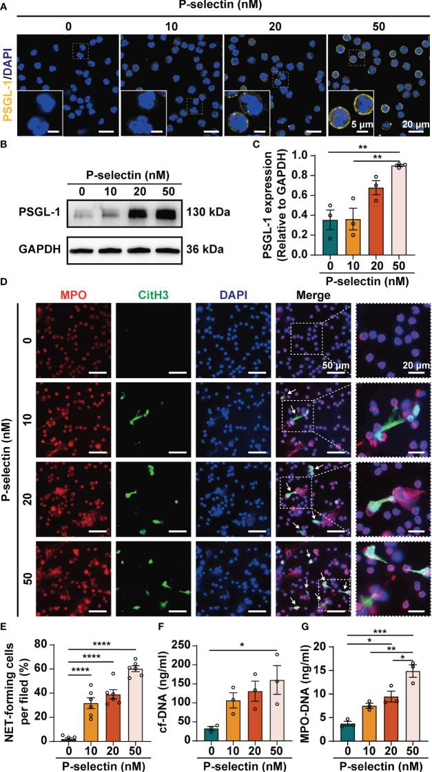
Excessive neutrophil extracellular traps (NETs) is involved in the progression of acute pancreatitis (AP) but the mechanisms controlling NETs formation in AP are not fully understood. Therefore, our study sought to investigate the mechanism of the highly expressed P-selectin stimulating the formation of NETs in AP.

METHODS

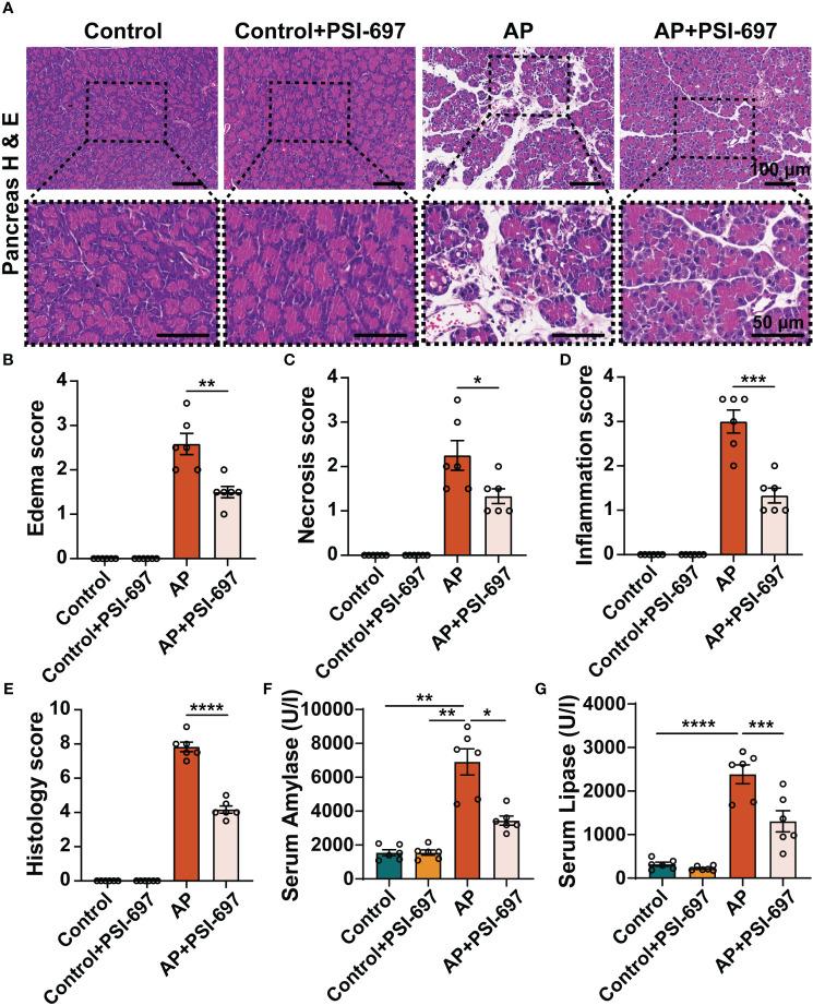
NETs formation was detected by flow cytometry, immunofluorescence staining, and cf-DNA and MPO-DNA complexes were measured as biomarkers of NETs formation. Neutrophils treated with P-selectin and pharmacological inhibitors were examined by western blot, immunofluorescence staining and flow cytometry. Mouse model of AP was established by caerulein and the effect of inhibiting P-selectin by PSI-697 on the level of NETs and PAD4 in pancreatic tissue was observed. The severity of AP was evaluated by histopathological score and the detection of serum amylase and lipase.

RESULTS

Patients with AP had elevated levels of NETs and P-selectin compared with healthy volunteers. Stimulation of P-selectin up-regulated the expression of PSGL-1, increased the phosphorylation of Syk, mediated intracellular calcium signal and led to the activation and expression of PAD4, which modulated NETs formation in neutrophils. Pretreament with PSI-697 blunted NETs formation and PAD4 expression in the pancreatic tissue, and ameliorated the severity of AP in mice.

CONCLUSION

Taken together, these results suggest that P-selectin induces NETs through PSGL-1 and its downstream Syk/Ca/PAD4 signaling pathway, and that targeting this pathway might be a promising strategy for the treatment of AP.

摘要

背景

过多的中性粒细胞胞外陷阱(NETs)参与了急性胰腺炎(AP)的进展,但控制 AP 中 NETs 形成的机制尚不完全清楚。因此,我们的研究旨在探讨高表达 P 选择素刺激 AP 中 NETs 形成的机制。

方法

通过流式细胞术、免疫荧光染色和 cf-DNA 和 MPO-DNA 复合物来检测 NETs 的形成,这些标志物可作为 NETs 形成的指标。通过 Western blot、免疫荧光染色和流式细胞术来研究 P 选择素和药理学抑制剂处理后的中性粒细胞。通过胆酸钠建立 AP 小鼠模型,并观察抑制 P 选择素的 PSI-697 对胰腺组织中 NETs 和 PAD4 水平的影响。通过组织病理学评分和血清淀粉酶和脂肪酶的检测来评估 AP 的严重程度。

结果

与健康志愿者相比,AP 患者的 NETs 和 P 选择素水平升高。P 选择素的刺激上调了 PSGL-1 的表达,增加了 Syk 的磷酸化,介导了细胞内钙信号,并导致 PAD4 的激活和表达,从而调节了中性粒细胞中的 NETs 形成。PSI-697 的预处理减弱了胰腺组织中的 NETs 形成和 PAD4 表达,并改善了小鼠的 AP 严重程度。

结论

综上所述,这些结果表明 P 选择素通过 PSGL-1 及其下游 Syk/Ca/PAD4 信号通路诱导 NETs 的形成,靶向该通路可能是治疗 AP 的一种有前途的策略。

https://cdn.ncbi.nlm.nih.gov/pmc/blobs/d52c/10568494/ca1f651ce5c8/fimmu-14-1265344-g001.jpg

文献AI研究员

20分钟写一篇综述,助力文献阅读效率提升50倍。

立即体验

用中文搜PubMed

大模型驱动的PubMed中文搜索引擎

马上搜索

文档翻译

学术文献翻译模型,支持多种主流文档格式。

立即体验