Suppr超能文献

HtrA3:头颈部鳞状细胞癌有前途的预后生物标志物和治疗靶点。

HtrA3: a promising prognostic biomarker and therapeutic target for head and neck squamous cell carcinoma.

机构信息

Department of Gastroenterology, Affiliated Hangzhou First People's Hospital, Zhejiang University School of Medicine, Hangzhou, China.

Key Laboratory of Integrated Traditional Chinese and Western Medicine for Biliary and Pancreatic Diseases of Zhejiang Province, Hangzhou, China.

出版信息

PeerJ. 2023 Oct 10;11:e16237. doi: 10.7717/peerj.16237. eCollection 2023.

Abstract

OBJECTIVE

The dysregulation of the human high-temperature requirement A (HtrA) family of serine proteases is associated with many malignancies. However, there are few reports on HtrAs in head and neck squamous cell carcinoma (HNSCC). The aim of this study was to investigate the expression, prognostic value, and biological functions of HtrAs in HNSCC.

METHODS

The RNA-sequencing data and clinical data of HNSCC were downloaded from The Cancer Genome Atlas (TCGA) database. The GSE30784 and GSE31056 datasets from the Gene Expression Omnibus (GEO) database were used for further verification. This study explored the differential expression of HtrAs and assessed their potential impact on the prognosis of HNSCC patients using a survival module. Correlations between clinical characteristics and HtrA expression levels were then explored using a Wilcoxon rank sum test. A Gene Ontology (GO), Kyoto Encyclopedia of Genes and Genomes (KEGG), and Gene Set Enrichment Analysis (GSEA) were performed using "clusterProfile" in the R software. A Pearson/Spearman correlation test was applied to analyze the relationship between HtrAs and immune infiltration level/checkpoint genes. Validation of HtrA expression levels were carried out by RT-PCR and western blot in human squamous carcinoma cell lines (Fadu and Cal-27) and human non-tumorigenic bronchial epithelium cells (BEAS-2B). Finally, through cell transfection, CCK-8, Ki-67 immunofluorescence, and flow cytometry assays, the effect of HtrA3 knockdown on the malignant biological behavior of HNSCC cells was explored.

RESULTS

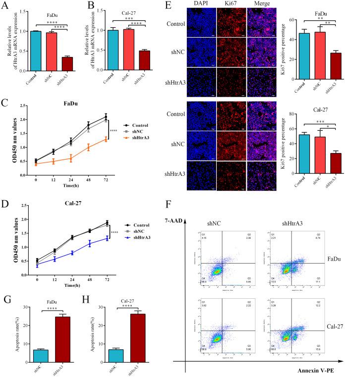
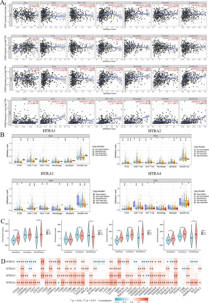
The gene expression levels of HtrAs were significantly upregulated and associated with patient age, TNM stage, clinical stage, and TP53 mutation status in the TCGA-HNSCC cohort. High expressions of HtrA1/3 were associated with shorter overall survival, shorter progress-free interval, and lower disease-specific survival in HNSCC. A nomogram for HtrAs was constructed and validated. HtrA-related genes were significantly enriched in the immune response and cell apoptosis pathway. In addition, the expression of HtrAs showed significant correlations with B cells, M cells, DC cell infiltration, and immune infiltration checkpoint (CD276, TNFRSF14). Validation of HtrA expression was carried out by RT-PCR and western blot. Results of experiments indicated that HtrA3 gene knockdown inhibits the proliferation of FaDu and Cal-27 cells while concurrently promoting apoptosis.

CONCLUSIONS

HtrA3 shows significant potential as both a prognostic marker and a promising therapeutic target for HNSCC, highlighting its relevance and importance in future research and potential clinical applications.

摘要

目的

人类高温需求 A(HtrA)丝氨酸蛋白酶家族的失调与许多恶性肿瘤有关。然而,关于头颈部鳞状细胞癌(HNSCC)中 HtrAs 的报道很少。本研究旨在探讨 HtrAs 在 HNSCC 中的表达、预后价值和生物学功能。

方法

从癌症基因组图谱(TCGA)数据库下载 HNSCC 的 RNA-seq 数据和临床数据。从基因表达综合数据库(GEO)的 GSE30784 和 GSE31056 数据集进一步验证。本研究使用生存模块探讨 HtrAs 的差异表达,并评估其对 HNSCC 患者预后的潜在影响。然后使用 Wilcoxon 秩和检验探讨临床特征与 HtrA 表达水平之间的相关性。使用 R 软件中的“clusterProfile”进行基因本体论(GO)、京都基因与基因组百科全书(KEGG)和基因集富集分析(GSEA)。使用 Pearson/Spearman 相关检验分析 HtrAs 与免疫浸润水平/检查点基因之间的关系。通过 RT-PCR 和 Western blot 在人鳞状癌细胞系(Fadu 和 Cal-27)和人非肿瘤性支气管上皮细胞(BEAS-2B)中验证 HtrA 表达水平。最后,通过细胞转染、CCK-8、Ki-67 免疫荧光和流式细胞术实验,探讨 HtrA3 敲低对 HNSCC 细胞恶性生物学行为的影响。

结果

在 TCGA-HNSCC 队列中,HtrAs 的基因表达水平显著上调,并与患者年龄、TNM 分期、临床分期和 TP53 突变状态相关。HtrA1/3 的高表达与 HNSCC 患者的总生存期、无进展生存期和疾病特异性生存期较短相关。构建并验证了 HtrAs 的列线图。HtrA 相关基因在免疫反应和细胞凋亡途径中显著富集。此外,HtrAs 的表达与 B 细胞、M 细胞、DC 细胞浸润和免疫浸润检查点(CD276、TNFRSF14)呈显著相关性。通过 RT-PCR 和 Western blot 验证 HtrA 表达。实验结果表明,HtrA3 基因敲低抑制 FaDu 和 Cal-27 细胞的增殖,同时促进细胞凋亡。

结论

HtrA3 作为 HNSCC 的预后标志物和有前途的治疗靶点具有显著潜力,突出了其在未来研究和潜在临床应用中的相关性和重要性。

https://cdn.ncbi.nlm.nih.gov/pmc/blobs/9422/10573296/a3be5837840a/peerj-11-16237-g001.jpg

文献AI研究员

20分钟写一篇综述,助力文献阅读效率提升50倍。

立即体验

用中文搜PubMed

大模型驱动的PubMed中文搜索引擎

马上搜索

文档翻译

学术文献翻译模型,支持多种主流文档格式。

立即体验