Suppr超能文献

σ 依赖性小 RNA 对鞭毛生物合成的调控。

σ-dependent small RNA regulation of flagella biosynthesis.

机构信息

Division of Molecular and Cellular Biology, Eunice Kennedy Shriver National Institute of Child Health and Human Development, Bethesda, United States.

Department of Microbiology and Molecular Genetics, Institute for Medical Research Israel-Canada, Faculty of Medicine, The Hebrew University of Jerusalem, Jerusalem, Israel.

出版信息

Elife. 2023 Oct 16;12:RP87151. doi: 10.7554/eLife.87151.

Abstract

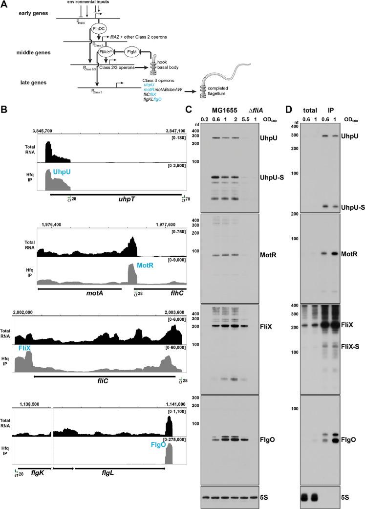
Flagella are important for bacterial motility as well as for pathogenesis. Synthesis of these structures is energy intensive and, while extensive transcriptional regulation has been described, little is known about the posttranscriptional regulation. Small RNAs (sRNAs) are widespread posttranscriptional regulators, most base pairing with mRNAs to affect their stability and/or translation. Here, we describe four UTR-derived sRNAs (UhpU, MotR, FliX and FlgO) whose expression is controlled by the flagella sigma factor σ () in . Interestingly, the four sRNAs have varied effects on flagellin protein levels, flagella number and cell motility. UhpU, corresponding to the 3´ UTR of a metabolic gene, likely has hundreds of targets including a transcriptional regulator at the top flagella regulatory cascade connecting metabolism and flagella synthesis. Unlike most sRNAs, MotR and FliX base pair within the coding sequences of target mRNAs and act on ribosomal protein mRNAs connecting ribosome production and flagella synthesis. The study shows how sRNA-mediated regulation can overlay a complex network enabling nuanced control of flagella synthesis.

摘要

鞭毛对于细菌的运动性和发病机制都很重要。这些结构的合成需要大量的能量,尽管已经描述了广泛的转录调控,但对于转录后调控知之甚少。小 RNA(sRNA)是广泛存在的转录后调控因子,大多数与 mRNA 碱基配对,影响其稳定性和/或翻译。在这里,我们描述了四个 UTR 衍生的 sRNA(UhpU、MotR、FliX 和 FlgO),它们的表达受 中的 flagella sigma factor σ () 控制。有趣的是,这四个 sRNA 对鞭毛蛋白水平、鞭毛数量和细胞运动性有不同的影响。UhpU 对应于代谢基因的 3´UTR,可能有数百个靶标,包括连接代谢和鞭毛合成的顶级鞭毛调节级联中的转录调节剂。与大多数 sRNA 不同,MotR 和 FliX 在靶 mRNA 的编码序列内碱基配对,并作用于核糖体蛋白 mRNA,连接核糖体的产生和鞭毛的合成。该研究表明,sRNA 介导的调控如何覆盖一个复杂的网络,从而实现对鞭毛合成的细微控制。

https://cdn.ncbi.nlm.nih.gov/pmc/blobs/743a/10578931/1718fc490507/elife-87151-fig1.jpg

文献AI研究员

20分钟写一篇综述,助力文献阅读效率提升50倍。

立即体验

用中文搜PubMed

大模型驱动的PubMed中文搜索引擎

马上搜索

文档翻译

学术文献翻译模型,支持多种主流文档格式。

立即体验