Suppr超能文献

通过生物信息学分析鉴定糖尿病肾病的关键基因。

Identifying key genes for diabetic kidney disease by bioinformatics analysis.

机构信息

Department of Endocrinology, The First Affiliated Hospital of Kunming Medical University, Kunming, 650031, China.

Department of Diabetes, The First Affiliated Hospital of Kunming Medical University, Kunming, 650031, China.

出版信息

BMC Nephrol. 2023 Oct 18;24(1):305. doi: 10.1186/s12882-023-03362-4.

Abstract

BACKGROUND

There are no reliable molecular targets for early diagnosis and effective treatment in the clinical management of diabetic kidney disease (DKD). To identify novel gene factors underlying the progression of DKD.

METHODS

The public transcriptomic datasets of the alloxan-induced DKD model and the streptozotocin-induced DKD model were retrieved to perform an integrative bioinformatic analysis of differentially expressed genes (DEGs) shared by two experimental animal models. The dominant biological processes and pathways associated with DEGs were identified through enrichment analysis. The expression changes of the key DEGs were validated in the classic db/db DKD mouse model.

RESULTS

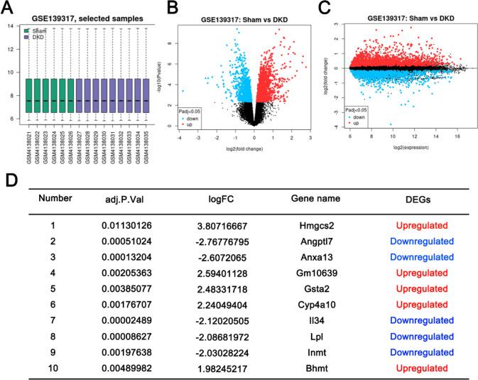
The downregulated and upregulated genes in DKD models were uncovered from GSE139317 and GSE131221 microarray datasets. Enrichment analysis revealed that metabolic process, extracellular exosomes, and hydrolase activity are shared biological processes and molecular activity is altered in the DEGs. Importantly, Hmgcs2, angptl4, and Slco1a1 displayed a consistent expression pattern across the two DKD models. In the classic db/db DKD mice, Hmgcs2 and angptl4 were also found to be upregulated while Slco1a1 was downregulated in comparison to the control animals.

CONCLUSIONS

In summary, we identified the common biological processes and molecular activity being altered in two DKD experimental models, as well as the novel gene factors (Hmgcs2, Angptl4, and Slco1a1) which may be implicated in DKD. Future works are warranted to decipher the biological role of these genes in the pathogenesis of DKD.

摘要

背景

在糖尿病肾病(DKD)的临床管理中,没有可靠的分子靶标用于早期诊断和有效治疗。为了确定 DKD 进展的新基因因素。

方法

检索了两型糖尿病肾病模型(阿霉素诱导和链脲佐菌素诱导)的公共转录组数据集,对两个实验动物模型共享的差异表达基因(DEGs)进行综合生物信息学分析。通过富集分析确定与 DEGs 相关的主要生物学过程和途径。在经典的 db/db DKD 小鼠模型中验证关键 DEGs 的表达变化。

结果

从 GSE139317 和 GSE131221 微阵列数据集揭示了 DKD 模型中的下调和上调基因。富集分析显示代谢过程、细胞外外泌体和水解酶活性是共享的生物学过程,DEGs 中的分子活性发生改变。重要的是,Hmgcs2、angptl4 和 Slco1a1 在两个 DKD 模型中表现出一致的表达模式。在经典的 db/db DKD 小鼠中,与对照动物相比,Hmgcs2 和 angptl4 也被发现上调,而 Slco1a1 下调。

结论

总之,我们确定了两种 DKD 实验模型中改变的常见生物学过程和分子活性,以及可能与 DKD 相关的新基因因素(Hmgcs2、Angptl4 和 Slco1a1)。需要进一步的研究来阐明这些基因在 DKD 发病机制中的生物学作用。

https://cdn.ncbi.nlm.nih.gov/pmc/blobs/543b/10585855/16ab92ec9c1b/12882_2023_3362_Fig1_HTML.jpg

文献检索

告别复杂PubMed语法,用中文像聊天一样搜索,搜遍4000万医学文献。AI智能推荐,让科研检索更轻松。

立即免费搜索

文件翻译

保留排版,准确专业,支持PDF/Word/PPT等文件格式,支持 12+语言互译。

免费翻译文档

深度研究

AI帮你快速写综述,25分钟生成高质量综述,智能提取关键信息,辅助科研写作。

立即免费体验