• 文献检索
  • 文档翻译
  • 深度研究
  • 学术资讯
  • Suppr Zotero 插件Zotero 插件
  • 邀请有礼
  • 套餐&价格
  • 历史记录
应用&插件
Suppr Zotero 插件Zotero 插件浏览器插件Mac 客户端Windows 客户端微信小程序
定价
高级版会员购买积分包购买API积分包
服务
文献检索文档翻译深度研究API 文档MCP 服务
关于我们
关于 Suppr公司介绍联系我们用户协议隐私条款
关注我们

Suppr 超能文献

核心技术专利:CN118964589B侵权必究
粤ICP备2023148730 号-1Suppr @ 2026

文献检索

告别复杂PubMed语法,用中文像聊天一样搜索,搜遍4000万医学文献。AI智能推荐,让科研检索更轻松。

立即免费搜索

文件翻译

保留排版,准确专业,支持PDF/Word/PPT等文件格式,支持 12+语言互译。

免费翻译文档

深度研究

AI帮你快速写综述,25分钟生成高质量综述,智能提取关键信息,辅助科研写作。

立即免费体验

基质反应性浸润前沿区(SARIFA)在胃癌中证明具有预后相关性,其基础是肿瘤-脂肪细胞相互作用,表明免疫反应发生改变。

Stroma AReactive Invasion Front Areas (SARIFA) proves prognostic relevance in gastric carcinoma and is based on a tumor-adipocyte interaction indicating an altered immune response.

机构信息

Pathology, Medical Faculty Augsburg, Institute of Pathology and Molecular Diagnostics, University of Augsburg, Stenglinstraße 2, 86156, Augsburg, Germany.

Biomedical Informatics, Data Mining and Data Analytics, Faculty of Applied Computer Science and Medical Faculty, University of Augsburg, Augsburg, Germany.

出版信息

Gastric Cancer. 2024 Jan;27(1):72-85. doi: 10.1007/s10120-023-01436-8. Epub 2023 Oct 24.

DOI:10.1007/s10120-023-01436-8
PMID:37874427
原文链接:https://pmc.ncbi.nlm.nih.gov/articles/PMC10761465/
Abstract

BACKGROUND

Recently, we presented Stroma AReactive Invasion Front Areas (SARIFA) as a new histomorphologic negative prognostic biomarker in gastric cancer. It is defined as direct contact between tumor cells and fat cells. The aim of this study was to further elucidate the underlying genomic, transcriptional, and immunological mechanisms of the SARIFA phenomenon.

METHODS

To address these questions, SARIFA was classified on H&E-stained tissue sections of three cohorts: an external cohort (n = 489, prognostic validation), the TCGA-STAD cohort (n = 194, genomic and transcriptomic analysis), and a local cohort (n = 60, digital spatial profiling (whole transcriptome) and double RNA in situ hybridization/immunostaining of cytokines).

RESULTS

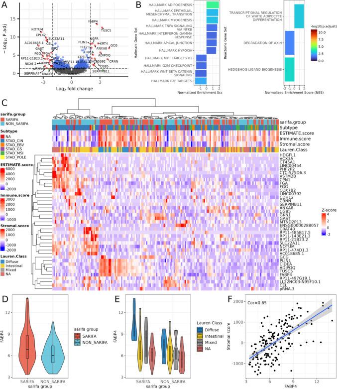
SARIFA status proved to be an independent negative prognostic factor for overall survival in an external cohort of gastric carcinomas. In TCGA-STAD cohort, SARIFA is not driven by distinct genomic alterations, whereas the gene expression analyses showed an upregulation of FABP4 in SARIFA-positive tumors. In addition, the transcriptional regulations of white adipocyte differentiation, triglyceride metabolism, and catabolism were upregulated in pathway analyses. In the DSP analysis of SARIFA-positive tumors, FABP4 and the transcriptional regulation of white adipocyte differentiation were upregulated in macrophages. Additionally, a significantly lower expression of the cytokines IL6 and TNFα was observed at the invasion front.

CONCLUSIONS

SARIFA proves to be a strong negative prognostic biomarker in advanced gastric cancer, implicating an interaction of tumor cells with tumor-promoting adipocytes with crucial changes in tumor cell metabolism. SARIFA is not driven by tumor genetics but is very likely driven by an altered immune response as a causative mechanism.

摘要

背景

最近,我们提出了 Stroma AReactive Invasion Front Areas(SARIFA)作为胃癌新的组织形态学负预后生物标志物。它被定义为肿瘤细胞与脂肪细胞的直接接触。本研究旨在进一步阐明 SARIFA 现象的潜在基因组、转录和免疫学机制。

方法

为了解决这些问题,我们在三个队列的 H&E 染色组织切片上对 SARIFA 进行分类:外部队列(n=489,预后验证)、TCGA-STAD 队列(n=194,基因组和转录组分析)和本地队列(n=60,数字空间分析(全转录组)和双重 RNA 原位杂交/免疫染色细胞因子)。

结果

SARIFA 状态在外科队列的胃癌中被证明是独立的总生存期负预后因素。在 TCGA-STAD 队列中,SARIFA 不受明显的基因组改变驱动,而基因表达分析显示 SARIFA 阳性肿瘤中 FABP4 上调。此外,通路分析显示白色脂肪细胞分化、甘油三酯代谢和分解的转录调控上调。在 SARIFA 阳性肿瘤的 DSP 分析中,巨噬细胞中 FABP4 和白色脂肪细胞分化的转录调控上调。此外,在侵袭前沿观察到细胞因子 IL6 和 TNFα 的表达显著降低。

结论

SARIFA 在外科晚期胃癌中被证明是一种强有力的负预后生物标志物,表明肿瘤细胞与促肿瘤脂肪细胞相互作用,肿瘤细胞代谢发生关键变化。SARIFA 不是由肿瘤遗传学驱动的,而是很可能由改变的免疫反应作为因果机制驱动的。

https://cdn.ncbi.nlm.nih.gov/pmc/blobs/810a/10761465/80bcfec27dc7/10120_2023_1436_Fig6_HTML.jpg
https://cdn.ncbi.nlm.nih.gov/pmc/blobs/810a/10761465/9f6a299c43a9/10120_2023_1436_Fig1_HTML.jpg
https://cdn.ncbi.nlm.nih.gov/pmc/blobs/810a/10761465/4fa4bb905a97/10120_2023_1436_Fig2_HTML.jpg
https://cdn.ncbi.nlm.nih.gov/pmc/blobs/810a/10761465/969917bbc80f/10120_2023_1436_Fig3_HTML.jpg
https://cdn.ncbi.nlm.nih.gov/pmc/blobs/810a/10761465/fb4bc2228de9/10120_2023_1436_Fig4_HTML.jpg
https://cdn.ncbi.nlm.nih.gov/pmc/blobs/810a/10761465/b3c219740b5c/10120_2023_1436_Fig5_HTML.jpg
https://cdn.ncbi.nlm.nih.gov/pmc/blobs/810a/10761465/80bcfec27dc7/10120_2023_1436_Fig6_HTML.jpg
https://cdn.ncbi.nlm.nih.gov/pmc/blobs/810a/10761465/9f6a299c43a9/10120_2023_1436_Fig1_HTML.jpg
https://cdn.ncbi.nlm.nih.gov/pmc/blobs/810a/10761465/4fa4bb905a97/10120_2023_1436_Fig2_HTML.jpg
https://cdn.ncbi.nlm.nih.gov/pmc/blobs/810a/10761465/969917bbc80f/10120_2023_1436_Fig3_HTML.jpg
https://cdn.ncbi.nlm.nih.gov/pmc/blobs/810a/10761465/fb4bc2228de9/10120_2023_1436_Fig4_HTML.jpg
https://cdn.ncbi.nlm.nih.gov/pmc/blobs/810a/10761465/b3c219740b5c/10120_2023_1436_Fig5_HTML.jpg
https://cdn.ncbi.nlm.nih.gov/pmc/blobs/810a/10761465/80bcfec27dc7/10120_2023_1436_Fig6_HTML.jpg

相似文献

1
Stroma AReactive Invasion Front Areas (SARIFA) proves prognostic relevance in gastric carcinoma and is based on a tumor-adipocyte interaction indicating an altered immune response.基质反应性浸润前沿区(SARIFA)在胃癌中证明具有预后相关性,其基础是肿瘤-脂肪细胞相互作用,表明免疫反应发生改变。
Gastric Cancer. 2024 Jan;27(1):72-85. doi: 10.1007/s10120-023-01436-8. Epub 2023 Oct 24.
2
Stroma AReactive Invasion Front Areas (SARIFA) - a new prognostic biomarker in gastric cancer related to tumor-promoting adipocytes.基质反应性侵袭前沿区(SARIFA)——一种与促进肿瘤生长的脂肪细胞相关的胃癌新预后生物标志物。
J Pathol. 2022 Jan;256(1):71-82. doi: 10.1002/path.5810. Epub 2021 Oct 22.
3
The Concept of Stroma AReactive Invasion Front Areas (SARIFA) as a new prognostic biomarker for lipid-driven cancers holds true in pancreatic ductal adenocarcinoma.基质反应性侵袭前沿区(SARIFA)作为一种新的脂质驱动型癌症预后生物标志物的概念在胰腺导管腺癌中成立。
BMC Cancer. 2024 Jun 26;24(1):768. doi: 10.1186/s12885-024-12519-9.
4
Converging deep learning and human-observed tumor-adipocyte interaction as a biomarker in colorectal cancer.将深度学习与人类观察到的肿瘤-脂肪细胞相互作用相结合作为结直肠癌的一种生物标志物。
Commun Med (Lond). 2024 Aug 15;4(1):163. doi: 10.1038/s43856-024-00589-6.
5
Alterations in Natural Killer Cells in Colorectal Cancer Patients with Stroma AReactive Invasion Front Areas (SARIFA).患有基质反应性浸润前沿区域(SARIFA)的结直肠癌患者自然杀伤细胞的改变
Cancers (Basel). 2023 Feb 3;15(3):994. doi: 10.3390/cancers15030994.
6
The relationship between Stroma AReactive Invasion Front Areas (SARIFA), Warburg-subtype and survival: results from a large prospective series of colorectal cancer patients.基质反应性侵袭前沿区域(SARIFA)、瓦伯格亚型与生存率之间的关系:来自大量结直肠癌患者前瞻性系列研究的结果
Cancer Metab. 2024 Jul 11;12(1):21. doi: 10.1186/s40170-024-00349-z.
7
Stroma AReactive Invasion Front Areas (SARIFA) improves prognostic risk stratification of perioperative chemotherapy treated oesophagogastric cancer patients from the MAGIC and the ST03 trial.基质反应性浸润前沿区域(SARIFA)改善了来自MAGIC和ST03试验的接受围手术期化疗的食管癌和胃癌患者的预后风险分层。
Br J Cancer. 2024 Feb;130(3):457-466. doi: 10.1038/s41416-023-02515-4. Epub 2023 Dec 20.
8
Stroma AReactive Invasion Front Areas (SARIFA)-A New Easily to Determine Biomarker in Colon Cancer-Results of a Retrospective Study.基质反应性侵袭前沿区域(SARIFA)——一种新的易于确定的结肠癌生物标志物——一项回顾性研究的结果
Cancers (Basel). 2021 Sep 29;13(19):4880. doi: 10.3390/cancers13194880.
9
SARIFA as a new histopathological biomarker is associated with adverse clinicopathological characteristics, tumor-promoting fatty-acid metabolism, and might predict a metastatic pattern in pT3a prostate cancer.SARIFA 作为一种新的组织病理学生物标志物,与不良的临床病理特征、促进肿瘤的脂肪酸代谢相关,并且可能预测 pT3a 前列腺癌的转移模式。
BMC Cancer. 2024 Jan 12;24(1):65. doi: 10.1186/s12885-023-11771-9.
10
Stroma AReactive Invasion Front Areas (SARIFA) predict poor survival in adenocarcinomas of the stomach and gastrooesophageal junction: a validation study.基质反应性侵袭前沿区(SARIFA)预测胃和胃食管交界处腺癌预后不良:一项验证研究。
Virchows Arch. 2024 Sep;485(3):527-534. doi: 10.1007/s00428-024-03826-4. Epub 2024 May 15.

引用本文的文献

1
Trends and hot spots in research on the prognostic value of gastric cancer biomarkers in the context of the Lauren classification: a bibliometric analysis.基于劳伦分类法的胃癌生物标志物预后价值研究趋势与热点:一项文献计量分析
Front Med (Lausanne). 2025 Jul 22;12:1612256. doi: 10.3389/fmed.2025.1612256. eCollection 2025.
2
Stroma AReactive Invasion Front Areas (SARIFA) and the tumour immune microenvironment in colorectal cancer.基质反应性侵袭前沿区域(SARIFA)与结直肠癌中的肿瘤免疫微环境
Br J Cancer. 2025 Jun;132(11):983-985. doi: 10.1038/s41416-025-03034-0. Epub 2025 Apr 26.
3
Stroma AReactive Invasion Front Areas (SARIFA), tumour immune microenvironment, and survival in colorectal cancer.

本文引用的文献

1
Alterations in Natural Killer Cells in Colorectal Cancer Patients with Stroma AReactive Invasion Front Areas (SARIFA).患有基质反应性浸润前沿区域(SARIFA)的结直肠癌患者自然杀伤细胞的改变
Cancers (Basel). 2023 Feb 3;15(3):994. doi: 10.3390/cancers15030994.
2
Metformin: A promising drug for human cancers.二甲双胍:一种对人类癌症有前景的药物。
Oncol Lett. 2022 May 12;24(1):204. doi: 10.3892/ol.2022.13325. eCollection 2022 Jul.
3
Macrophages and Metabolic Reprograming in the Tumor Microenvironment.肿瘤微环境中的巨噬细胞与代谢重编程
基质反应性侵袭前沿区域(SARIFA)、肿瘤免疫微环境与结直肠癌的生存情况
Br J Cancer. 2025 May;132(9):805-813. doi: 10.1038/s41416-025-02972-z. Epub 2025 Mar 7.
4
[SARIFA-a new multi-entity biomarker].[SARIFA——一种新型多实体生物标志物]
Pathologie (Heidelb). 2024 Nov;45(6):397-403. doi: 10.1007/s00292-024-01368-9. Epub 2024 Oct 4.
5
Local Invasion Patterns Characterized by SARIFA and Tumor Budding Differ and Have Distinct Prognostic Significance in Esophageal Adenocarcinoma and Squamous Cell Carcinoma.以SARIFA和肿瘤芽生为特征的局部侵袭模式在食管腺癌和鳞状细胞癌中存在差异且具有不同的预后意义。
Cancers (Basel). 2024 Sep 13;16(18):3144. doi: 10.3390/cancers16183144.
6
Predicting lymph node recurrence in cT1-2N0 tongue squamous cell carcinoma: collaboration between artificial intelligence and pathologists.预测 cT1-2N0 舌鳞癌的淋巴结复发:人工智能与病理学家的合作。
J Pathol Clin Res. 2024 Sep;10(5):e12392. doi: 10.1002/2056-4538.12392.
7
Converging deep learning and human-observed tumor-adipocyte interaction as a biomarker in colorectal cancer.将深度学习与人类观察到的肿瘤-脂肪细胞相互作用相结合作为结直肠癌的一种生物标志物。
Commun Med (Lond). 2024 Aug 15;4(1):163. doi: 10.1038/s43856-024-00589-6.
8
The SARIFA biomarker in the context of basic research of lipid-driven cancers.脂质驱动癌症基础研究背景下的SARIFA生物标志物。
NPJ Precis Oncol. 2024 Jul 31;8(1):165. doi: 10.1038/s41698-024-00662-2.
9
Artificial Intelligence in Colorectal Cancer: From Patient Screening over Tailoring Treatment Decisions to Identification of Novel Biomarkers.人工智能在结直肠癌中的应用:从患者筛查、治疗决策定制到新型生物标志物的鉴定。
Digestion. 2024;105(5):331-344. doi: 10.1159/000539678. Epub 2024 Jun 12.
10
Stroma AReactive Invasion Front Areas (SARIFA) predict poor survival in adenocarcinomas of the stomach and gastrooesophageal junction: a validation study.基质反应性侵袭前沿区(SARIFA)预测胃和胃食管交界处腺癌预后不良:一项验证研究。
Virchows Arch. 2024 Sep;485(3):527-534. doi: 10.1007/s00428-024-03826-4. Epub 2024 May 15.
Front Oncol. 2022 Feb 15;12:795159. doi: 10.3389/fonc.2022.795159. eCollection 2022.
4
Transcriptional Regulation of Amino Acid Transport in Glioblastoma Multiforme.多形性胶质母细胞瘤中氨基酸转运的转录调控
Cancers (Basel). 2021 Dec 7;13(24):6169. doi: 10.3390/cancers13246169.
5
Stroma AReactive Invasion Front Areas (SARIFA) - a new prognostic biomarker in gastric cancer related to tumor-promoting adipocytes.基质反应性侵袭前沿区(SARIFA)——一种与促进肿瘤生长的脂肪细胞相关的胃癌新预后生物标志物。
J Pathol. 2022 Jan;256(1):71-82. doi: 10.1002/path.5810. Epub 2021 Oct 22.
6
Interpretable survival prediction for colorectal cancer using deep learning.使用深度学习对结直肠癌进行可解释的生存预测。
NPJ Digit Med. 2021 Apr 19;4(1):71. doi: 10.1038/s41746-021-00427-2.
7
Global Cancer Statistics 2020: GLOBOCAN Estimates of Incidence and Mortality Worldwide for 36 Cancers in 185 Countries.《全球癌症统计数据 2020:全球 185 个国家和地区 36 种癌症的发病率和死亡率估计》。
CA Cancer J Clin. 2021 May;71(3):209-249. doi: 10.3322/caac.21660. Epub 2021 Feb 4.
8
Opposing immune and genetic mechanisms shape oncogenic programs in synovial sarcoma.免疫和遗传机制在滑膜肉瘤中塑造致癌程序。
Nat Med. 2021 Feb;27(2):289-300. doi: 10.1038/s41591-020-01212-6. Epub 2021 Jan 25.
9
Metformin and cancer immunity.二甲双胍与癌症免疫。
Acta Pharmacol Sin. 2020 Nov;41(11):1403-1409. doi: 10.1038/s41401-020-00508-0. Epub 2020 Aug 31.
10
Lipids in the tumor microenvironment: From cancer progression to treatment.肿瘤微环境中的脂质:从癌症进展到治疗。
Prog Lipid Res. 2020 Nov;80:101055. doi: 10.1016/j.plipres.2020.101055. Epub 2020 Aug 11.