Department of Life Sciences, University of Trieste, 34127, Trieste, Italy.
International Centre for Genetic Engineering and Biotechnology (ICGEB), Area Science Park-Padriciano, 34149, Trieste, Italy.
Nat Commun. 2023 Oct 25;14(1):6777. doi: 10.1038/s41467-023-42458-1.
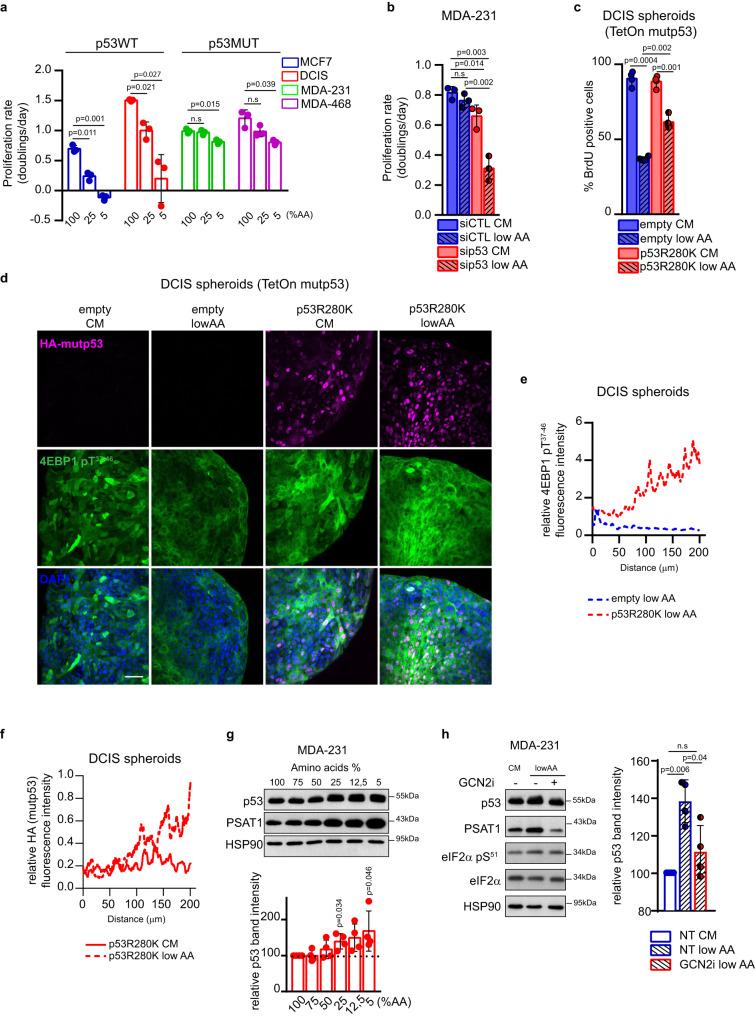
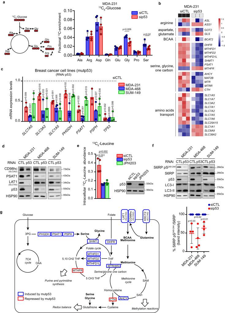
Reprogramming of amino acid metabolism, sustained by oncogenic signaling, is crucial for cancer cell survival under nutrient limitation. Here we discovered that missense mutant p53 oncoproteins stimulate de novo serine/glycine synthesis and essential amino acids intake, promoting breast cancer growth. Mechanistically, mutant p53, unlike the wild-type counterpart, induces the expression of serine-synthesis-pathway enzymes and L-type amino acid transporter 1 (LAT1)/CD98 heavy chain heterodimer. This effect is exacerbated by amino acid shortage, representing a mutant p53-dependent metabolic adaptive response. When cells suffer amino acids scarcity, mutant p53 protein is stabilized and induces metabolic alterations and an amino acid transcriptional program that sustain cancer cell proliferation. In patient-derived tumor organoids, pharmacological targeting of either serine-synthesis-pathway and LAT1-mediated transport synergizes with amino acid shortage in blunting mutant p53-dependent growth. These findings reveal vulnerabilities potentially exploitable for tackling breast tumors bearing missense TP53 mutations.
致癌信号驱动的氨基酸代谢重编程对营养限制下的癌细胞存活至关重要。在这里,我们发现错义突变 p53 癌蛋白刺激从头合成丝氨酸/甘氨酸和必需氨基酸摄取,促进乳腺癌生长。在机制上,突变型 p53 与野生型 p53 不同,它诱导丝氨酸合成途径酶和 L 型氨基酸转运蛋白 1(LAT1)/CD98 重链异二聚体的表达。在氨基酸缺乏的情况下,这种效应会加剧,这代表了一种依赖突变型 p53 的代谢适应反应。当细胞遭受氨基酸缺乏时,突变型 p53 蛋白稳定,并诱导代谢改变和氨基酸转录程序,从而维持癌细胞增殖。在患者来源的肿瘤类器官中,靶向丝氨酸合成途径和 LAT1 介导的运输的药理学方法与氨基酸缺乏协同作用,可抑制依赖突变型 p53 的生长。这些发现揭示了可能被利用来解决携带错义 TP53 突变的乳腺癌肿瘤的脆弱性。