Department of Dermatology, School of Medicine, University of California, Davis, Sacramento, California, United States of America.
UC Davis Comprehensive Cancer Center, Sacramento, California, United States of America.
PLoS Pathog. 2023 Oct 26;19(10):e1011703. doi: 10.1371/journal.ppat.1011703. eCollection 2023 Oct.
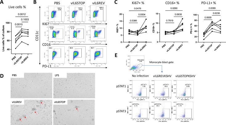
Kaposi's sarcoma-associated herpesvirus (KSHV) is an oncogenic double-stranded DNA virus and the etiologic agent of Kaposi's sarcoma and hyperinflammatory lymphoproliferative disorders. Understanding the mechanism by which KSHV increases the infected cell population is crucial for curing KSHV-associated diseases. Using scRNA-seq, we demonstrate that KSHV preferentially infects CD14+ monocytes, sustains viral lytic replication through the viral interleukin-6 (vIL-6), which activates STAT1 and 3, and induces an inflammatory gene expression program. To study the role of vIL-6 in monocytes upon KSHV infection, we generated recombinant KSHV with premature stop codon (vIL-6(-)) and its revertant viruses (vIL-6(+)). Infection of the recombinant viruses shows that both vIL-6(+) and vIL-6(-) KSHV infection induced indistinguishable host anti-viral response with STAT1 and 3 activations in monocytes; however, vIL-6(+), but not vIL-6(-), KSHV infection promoted the proliferation and differentiation of KSHV-infected monocytes into macrophages. The macrophages derived from vIL-6(+) KSHV infection showed a distinct transcriptional profile of elevated IFN-pathway activation with immune suppression and were compromised in T-cell stimulation function compared to those from vIL-6(-) KSHV infection or uninfected control. Notably, a viral nuclear long noncoding RNA (PAN RNA), which is required for sustaining KSHV gene expression, was substantially reduced in infected primary monocytes upon vIL-6(-) KSHV infection. These results highlight the critical role of vIL-6 in sustaining KSHV transcription in primary monocytes. Our findings also imply a clever strategy in which KSHV utilizes vIL-6 to secure its viral pool by expanding infected monocytes via differentiating into longer-lived dysfunctional macrophages. This mechanism may facilitate KSHV to escape from host immune surveillance and to support a lifelong infection.
卡波济肉瘤相关疱疹病毒(KSHV)是一种致瘤性双链 DNA 病毒,也是卡波济肉瘤和高炎症性淋巴增生性疾病的病原体。了解 KSHV 增加受感染细胞群体的机制对于治愈 KSHV 相关疾病至关重要。使用 scRNA-seq,我们证明 KSHV 优先感染 CD14+单核细胞,通过病毒白细胞介素 6(vIL-6)维持病毒裂解复制,该蛋白激活 STAT1 和 3,并诱导炎症基因表达程序。为了研究 vIL-6 在 KSHV 感染单核细胞中的作用,我们生成了具有提前终止密码子(vIL-6(-))及其回复病毒(vIL-6(+))的重组 KSHV。感染重组病毒表明,vIL-6(+)和 vIL-6(-)KSHV 感染均诱导单核细胞中无差异的抗病毒反应和 STAT1 和 3 的激活;然而,vIL-6(+)而非 vIL-6(-)KSHV 感染促进了 KSHV 感染单核细胞向巨噬细胞的增殖和分化。源自 vIL-6(+)KSHV 感染的巨噬细胞显示出 IFN 途径激活的上调特征,具有免疫抑制作用,并且在 T 细胞刺激功能方面受损,与源自 vIL-6(-)KSHV 感染或未感染对照的巨噬细胞相比。值得注意的是,一种需要维持 KSHV 基因表达的病毒核长非编码 RNA(PAN RNA)在 vIL-6(-)KSHV 感染的原代单核细胞中显著减少。这些结果突出了 vIL-6 在维持原代单核细胞中 KSHV 转录中的关键作用。我们的研究结果还暗示了一种巧妙的策略,即 KSHV 通过分化为寿命更长的功能失调的巨噬细胞来扩大受感染的单核细胞,从而利用 vIL-6 来确保其病毒池。这种机制可能有助于 KSHV 逃避宿主免疫监视并支持终身感染。