Suppr超能文献

ATR 抑制在错配修复缺陷细胞中诱导合成致死,并增强免疫治疗。

ATR inhibition induces synthetic lethality in mismatch repair-deficient cells and augments immunotherapy.

机构信息

Massachusetts General Hospital Cancer Center, Harvard Medical School, Charlestown, Massachusetts 02129, USA.

Cutaneous Biology Research Center, Massachusetts General Hospital, Harvard Medical School, Charlestown, Massachusetts 02129, USA.

出版信息

Genes Dev. 2023 Oct 1;37(19-20):929-943. doi: 10.1101/gad.351084.123. Epub 2023 Nov 6.

Abstract

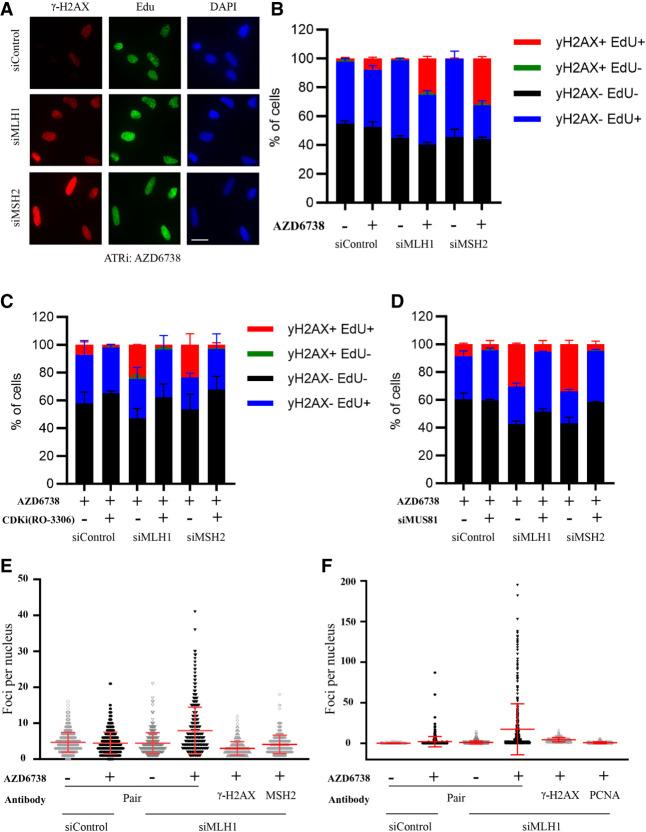
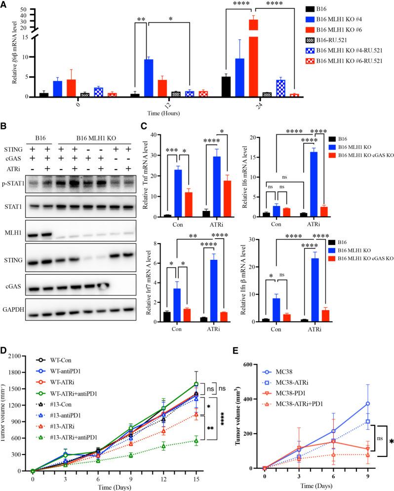
The mismatch repair (MMR) deficiency of cancer cells drives mutagenesis and offers a useful biomarker for immunotherapy. However, many MMR-deficient (MMR-d) tumors do not respond to immunotherapy, highlighting the need for alternative approaches to target MMR-d cancer cells. Here, we show that inhibition of the ATR kinase preferentially kills MMR-d cancer cells. Mechanistically, ATR inhibitor (ATRi) imposes synthetic lethality on MMR-d cells by inducing DNA damage in a replication- and MUS81 nuclease-dependent manner. The DNA damage induced by ATRi is colocalized with both MSH2 and PCNA, suggesting that it arises from DNA structures recognized by MMR proteins during replication. In syngeneic mouse models, ATRi effectively reduces the growth of MMR-d tumors. Interestingly, the antitumor effects of ATRi are partially due to CD8 T cells. In MMR-d cells, ATRi stimulates the accumulation of nascent DNA fragments in the cytoplasm, activating the cGAS-mediated interferon response. The combination of ATRi and anti-PD-1 antibody reduces the growth of MMR-d tumors more efficiently than ATRi or anti-PD-1 alone, showing the ability of ATRi to augment the immunotherapy of MMR-d tumors. Thus, ATRi selectively targets MMR-d tumor cells by inducing synthetic lethality and enhancing antitumor immunity, providing a promising strategy to complement and augment MMR deficiency-guided immunotherapy.

摘要

肿瘤细胞的错配修复(MMR)缺陷会导致突变,并为免疫疗法提供有用的生物标志物。然而,许多 MMR 缺陷(MMR-d)肿瘤对免疫疗法没有反应,这突显了需要替代方法来靶向 MMR-d 癌细胞。在这里,我们表明,ATR 激酶的抑制作用优先杀死 MMR-d 癌细胞。从机制上讲,ATR 抑制剂(ATRi)通过以复制和 MUS81 核酸酶依赖的方式诱导 DNA 损伤,对 MMR-d 细胞造成合成致死。ATR 抑制剂诱导的 DNA 损伤与 MSH2 和 PCNA 共定位,表明它来自 MMR 蛋白在复制过程中识别的 DNA 结构。在同基因小鼠模型中,ATR 抑制剂有效地减少了 MMR-d 肿瘤的生长。有趣的是,ATR 抑制剂的抗肿瘤作用部分归因于 CD8 T 细胞。在 MMR-d 细胞中,ATR 抑制剂刺激细胞质中新生 DNA 片段的积累,激活 cGAS 介导的干扰素反应。ATR 抑制剂与抗 PD-1 抗体的联合使用比单独使用 ATRi 或抗 PD-1 更有效地减少 MMR-d 肿瘤的生长,表明 ATRi 能够增强 MMR-d 肿瘤的免疫疗法。因此,ATR 抑制剂通过诱导合成致死和增强抗肿瘤免疫来选择性地靶向 MMR-d 肿瘤细胞,为补充和增强 MMR 缺陷指导的免疫疗法提供了一种有前途的策略。

https://cdn.ncbi.nlm.nih.gov/pmc/blobs/0abe/10691477/9be890cc5f8c/929f01.jpg

文献检索

告别复杂PubMed语法,用中文像聊天一样搜索,搜遍4000万医学文献。AI智能推荐,让科研检索更轻松。

立即免费搜索

文件翻译

保留排版,准确专业,支持PDF/Word/PPT等文件格式,支持 12+语言互译。

免费翻译文档

深度研究

AI帮你快速写综述,25分钟生成高质量综述,智能提取关键信息,辅助科研写作。

立即免费体验