Suppr超能文献

节拍化疗和单次高剂量紫杉醇治疗产生不同的异质性耐药癌细胞群体。

Metronomic and single high-dose paclitaxel treatments produce distinct heterogenous chemoresistant cancer cell populations.

机构信息

Department of Molecular Biology, Cell Biology, and Biochemistry, Brown University, Providence, RI, 02912, USA.

Center for Biomedical Engineering, School of Engineering, Brown University, Providence, RI, 02912, USA.

出版信息

Sci Rep. 2023 Nov 6;13(1):19232. doi: 10.1038/s41598-023-46055-6.

Abstract

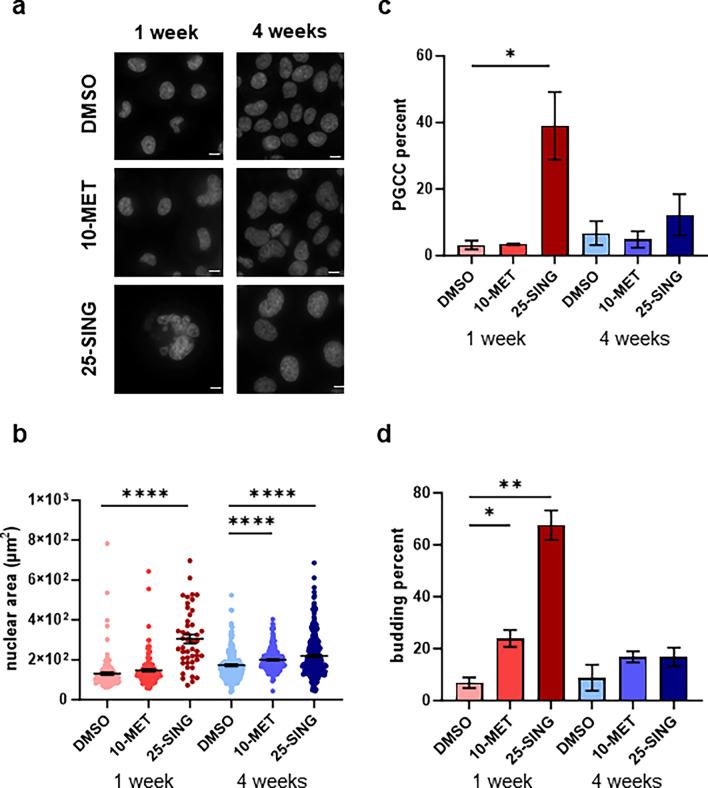
More than 75% of epithelial ovarian cancer (EOC) patients experience disease recurrence after initial treatment, highlighting our incomplete understanding of how chemoresistant populations evolve over the course of EOC progression post chemotherapy treatment. Here, we show how two paclitaxel (PTX) treatment methods- a single high dose and a weekly metronomic dose for four weeks, generate unique chemoresistant populations. Using mechanically relevant alginate microspheres and a combination of transcript profiling and heterogeneity analyses, we found that these PTX-treatment regimens produce distinct and resilient subpopulations that differ in metabolic reprogramming signatures, acquisition of resistance to PTX and anoikis, and the enrichment for cancer stem cells (CSCs) and polyploid giant cancer cells (PGCCs) with the ability to replenish bulk populations. We investigated the longevity of these metabolic reprogramming events using untargeted metabolomics and found that metabolites associated with stemness and therapy-induced senescence were uniquely abundant in populations enriched for CSCs and PGCCs. Predictive network analysis revealed that antioxidative mechanisms were likely to be differentially active dependent on both time and exposure to PTX. Our results illustrate how current standard chemotherapies contribute to the development of chemoresistant EOC subpopulations by either selecting for intrinsically resistant subpopulations or promoting the evolution of resistance mechanisms. Additionally, our work describes the unique phenotypic signatures in each of these distinct resistant subpopulations and thus highlights potential vulnerabilities that can be exploited for more effective treatment.

摘要

超过 75%的上皮性卵巢癌 (EOC) 患者在初始治疗后会经历疾病复发,这突显了我们对化疗后 EOC 进展过程中耐药人群如何演变的理解还不完全。在这里,我们展示了两种紫杉醇 (PTX) 治疗方法——单次高剂量和每周低剂量连续四周,如何产生独特的耐药人群。通过机械相关的藻酸盐微球和转录谱分析以及异质性分析相结合,我们发现这些 PTX 治疗方案产生了独特而有弹性的亚群,这些亚群在代谢重编程特征、对 PTX 和失巢凋亡的耐药性获得以及富含具有补充群体能力的癌症干细胞 (CSC) 和多倍体巨大癌细胞 (PGCC) 方面存在差异。我们使用非靶向代谢组学研究了这些代谢重编程事件的持久性,发现与干性和治疗诱导衰老相关的代谢物在富含 CSC 和 PGCC 的群体中特别丰富。预测性网络分析表明,抗氧化机制可能根据时间和暴露于 PTX 的不同而具有不同的活性。我们的研究结果说明了当前标准化疗如何通过选择固有耐药亚群或促进耐药机制的进化来促进耐药性 EOC 亚群的发展。此外,我们的工作描述了每个这些不同耐药亚群中的独特表型特征,从而突出了可以被利用来实现更有效治疗的潜在弱点。

https://cdn.ncbi.nlm.nih.gov/pmc/blobs/2b72/10628134/af697ef57c47/41598_2023_46055_Fig1_HTML.jpg

文献AI研究员

20分钟写一篇综述,助力文献阅读效率提升50倍。

立即体验

用中文搜PubMed

大模型驱动的PubMed中文搜索引擎

马上搜索

文档翻译

学术文献翻译模型,支持多种主流文档格式。

立即体验