Suppr超能文献

甘蔗对干旱胁迫响应中 mA mRNA 甲基化与基因转录组的协调作用

Coordination of mA mRNA Methylation and Gene Transcriptome in Sugarcane Response to Drought Stress.

作者信息

Wei Jinju, Li Haibi, Gui Yiyun, Zhou Hui, Zhang Ronghua, Zhu Kai, Liu Xihui

机构信息

Sugarcane Research Institute, Guangxi Academy of Agricultural Sciences, Nanning 530007, China.

Guangxi Key Laboratory of Sugarcane Genetic Improvement, Guangxi Academy of Agricultural Sciences, Nanning 530007, China.

出版信息

Plants (Basel). 2023 Oct 24;12(21):3668. doi: 10.3390/plants12213668.

Abstract

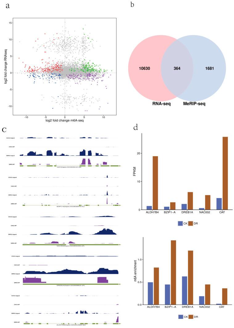
The N-methyladenosine (mA) methylation of mRNA is involved in biological processes essential for plant growth. To explore the mA modification of sugarcane and reveal its regulatory function, methylated RNA immunoprecipitation sequencing (MeRIP-seq) was used to construct the mA map of sugarcane. In this study, mA sites of sugarcane transcriptome were significantly enriched around the stop codon and within 3'-untranslated regions (3'UTR). Gene ontology (GO) analysis showed that the mA modification genes are associated with metabolic biosynthesis. In addition, the mA modification of drought-resistant transcript mRNA increased significantly under drought (DR) treatment, resulting in enhanced mRNA stability, which is involved in regulating sugarcane drought resistance. GO and Kyoto Encyclopedia of Genes and Genomes (KEGG) enrichment results showed that differentially methylated peak (DMP) modification of differentially expressed genes (DEGs) in DR were particularly associated with abscisic acid (ABA) biosynthesis. The upregulated genes were significantly enriched in the ABA metabolism, ethylene response, fatty acid metabolism, and negative regulation of the abscisic acid activation signaling pathway. These findings provide a basis and resource for sugarcane RNA epigenetic studies and further increase our knowledge of the functions of mA modifications in RNA under abiotic stress.

摘要

mRNA的N-甲基腺苷(mA)甲基化参与植物生长所必需的生物学过程。为了探究甘蔗的mA修饰并揭示其调控功能,采用甲基化RNA免疫沉淀测序(MeRIP-seq)构建甘蔗的mA图谱。在本研究中,甘蔗转录组的mA位点在终止密码子周围和3'-非翻译区(3'UTR)内显著富集。基因本体(GO)分析表明,mA修饰基因与代谢生物合成相关。此外,耐旱转录本mRNA的mA修饰在干旱(DR)处理下显著增加,导致mRNA稳定性增强,这参与调控甘蔗的抗旱性。GO和京都基因与基因组百科全书(KEGG)富集结果表明,DR中差异表达基因(DEG)的差异甲基化峰(DMP)修饰与脱落酸(ABA)生物合成特别相关。上调基因在ABA代谢、乙烯反应、脂肪酸代谢以及脱落酸激活信号通路的负调控中显著富集。这些发现为甘蔗RNA表观遗传学研究提供了基础和资源,并进一步增加了我们对非生物胁迫下RNA中mA修饰功能的认识。

https://cdn.ncbi.nlm.nih.gov/pmc/blobs/e2fd/10650135/37cf864bd564/plants-12-03668-g001.jpg

文献AI研究员

20分钟写一篇综述,助力文献阅读效率提升50倍。

立即体验

用中文搜PubMed

大模型驱动的PubMed中文搜索引擎

马上搜索

文档翻译

学术文献翻译模型,支持多种主流文档格式。

立即体验