Zhou Sisi, Yan Jun, Song Kang, Ge Ri-Li
Research Center for High Altitude Medicine, Qinghai University, Xining 810001, China.
Key Laboratory of High-Altitude Medicine, Ministry of Education, Xining 810001, China.
Biomedicines. 2023 Nov 7;11(11):2992. doi: 10.3390/biomedicines11112992.
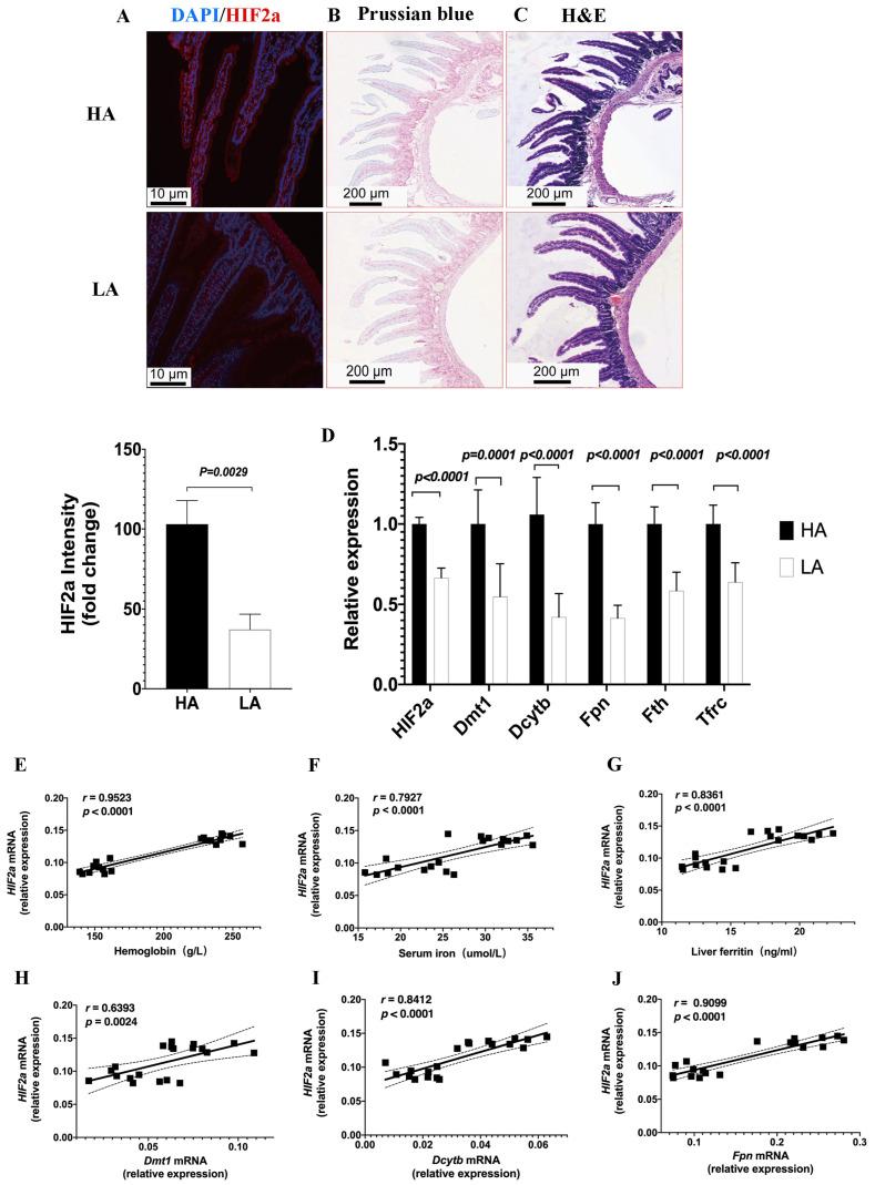
Excessive erythrocytosis (EE) is a preclinical form of chronic mountain sickness (CMS). The dysregulation of iron metabolism in high-altitude hypoxia may induce EE. The intestinal hypoxia-inducible factor 2 alpha () regulates the genes involved in iron metabolism. Considering these findings, we aimed to investigate the function and mechanism of intestinal and the iron metabolism pathway in high-altitude EE mice. C57BL/6J mice were randomized into four groups: the low-altitude group, the high-altitude group, the high-altitude + inhibitor group, and the high-altitude + vehicle group. In-vitro experiments were performed using the human intestinal cell line HCT116 cultured under hypoxic conditions for 24 h. Results showed that high-altitude hypoxia significantly increased the expression of intestinal and iron metabolism-related genes, including , , , , and in EE mice. Genetic blockade of the intestinal -iron metabolism pathway decreased iron availability in HCT116 cells during hypoxia. The inhibitor PT2385 suppressed intestinal expression, decreased iron hypermetabolism, and reduced excessive erythrocytosis in mice. These data support the hypothesis that exposure to high-altitude hypoxia can lead to iron hypermetabolism by activating intestinal transcriptional regulation, and reduced iron availability improves EE by inhibiting intestinal signaling.
红细胞增多症(EE)是慢性高原病(CMS)的临床前形式。高原缺氧时铁代谢失调可能诱发EE。肠道缺氧诱导因子2α()调节参与铁代谢的基因。基于这些发现,我们旨在研究肠道及铁代谢途径在高原EE小鼠中的功能和机制。将C57BL/6J小鼠随机分为四组:低海拔组、高海拔组、高海拔 + 抑制剂组和高海拔 + 溶剂组。使用在缺氧条件下培养24小时的人肠道细胞系HCT116进行体外实验。结果显示,高原缺氧显著增加了EE小鼠肠道及铁代谢相关基因的表达,包括、、、和。肠道 - 铁代谢途径的基因阻断降低了缺氧期间HCT116细胞中的铁可用性。抑制剂PT2385抑制肠道表达,减少铁代谢亢进,并减轻小鼠的红细胞增多症。这些数据支持以下假设:暴露于高原缺氧可通过激活肠道转录调控导致铁代谢亢进,而降低铁可用性通过抑制肠道信号传导改善EE。