Oasi Research Institute-IRCCS, 94018 Troina, Italy.
Department of Psychology, Educational Science and Human Movement, University of Palermo, 90141 Palermo, Italy.
Int J Mol Sci. 2023 Nov 17;24(22):16436. doi: 10.3390/ijms242216436.
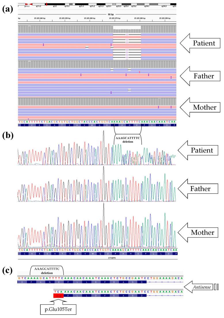
Syntaxin-binding protein 6 (STXBP6), also known as amysin, is an essential component of the SNAP receptor (SNARE) complex and plays a crucial role in neuronal vesicle trafficking. Mutations in genes encoding SNARE proteins are often associated with a broad spectrum of neurological conditions defined as "SNAREopathies", including epilepsy, intellectual disability, and neurodevelopmental disorders such as autism spectrum disorders. The present whole exome sequencing (WES) study describes, for the first time, the occurrence of developmental epileptic encephalopathy and autism spectrum disorders as a result of a de novo deletion within the gene. The truncated protein in the gene leading to a premature stop codon could negatively modulate the synaptic vesicles' exocytosis. Our research aimed to elucidate a plausible, robust correlation between gene deletion and the manifestation of developmental epileptic encephalopathy.
突触结合蛋白 6(STXBP6),也称为天冬氨酸蛋白酶,是 SNAP 受体(SNARE)复合物的重要组成部分,在神经元囊泡运输中起着关键作用。编码 SNARE 蛋白的基因突变通常与广泛的神经系统疾病有关,这些疾病被定义为“SNARE 病”,包括癫痫、智力障碍和神经发育障碍,如自闭症谱系障碍。本外显子组测序(WES)研究首次描述了由于 基因内的新生缺失而导致发育性癫痫性脑病和自闭症谱系障碍的发生。导致过早终止密码子的 基因中的截断蛋白可能会负调节突触囊泡的胞吐作用。我们的研究旨在阐明 基因缺失与发育性癫痫性脑病表现之间存在合理、稳健的相关性。