Suppr超能文献

唾液 IgA 和波形蛋白可区分体外 SARS-CoV-2 感染:290 例 COVID-19 恢复期患者研究。

Salivary IgA and vimentin differentiate in vitro SARS-CoV-2 infection: A study of 290 convalescent COVID-19 patients.

机构信息

UCL Great Ormond Street Institute of Child Health, London, UK.

UCL Great Ormond Street Institute of Child Health, London, UK; Centre for Adolescent Rheumatology, University College London, London, UK.

出版信息

Mucosal Immunol. 2024 Feb;17(1):124-136. doi: 10.1016/j.mucimm.2023.11.007. Epub 2023 Nov 24.

Abstract

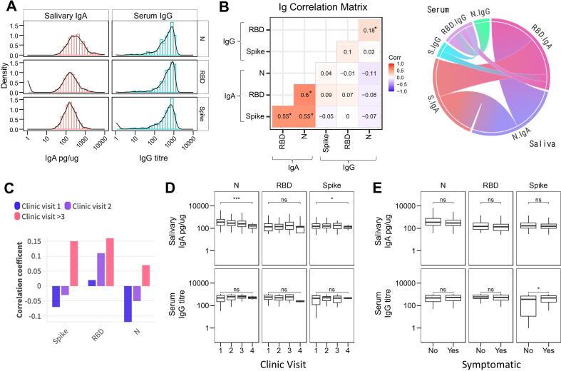
SARS-CoV-2 initially infects cells in the nasopharynx and oral cavity. The immune system at these mucosal sites plays a crucial role in minimizing viral transmission and infection. To develop new strategies for preventing SARS-CoV-2 infection, this study aimed to identify proteins that protect against viral infection in saliva. We collected 551 saliva samples from 290 healthcare workers who had tested positive for COVID-19, before vaccination, between June and December 2020. The samples were categorized based on their ability to block or enhance infection using in vitro assays. Mass spectrometry and enzyme-linked immunosorbent assay experiments were used to identify and measure the abundance of proteins that specifically bind to SARS-CoV-2 antigens. Immunoglobulin (Ig)A specific to SARS-CoV-2 antigens was detectable in over 83% of the convalescent saliva samples. We found that concentrations of anti-receptor-binding domain IgA >500 pg/µg total protein in saliva correlate with reduced viral infectivity in vitro. However, there is a dissociation between the salivary IgA response to SARS-CoV-2, and systemic IgG titers in convalescent COVID-19 patients. Then, using an innovative technique known as spike-baited mass spectrometry, we identified novel spike-binding proteins in saliva, most notably vimentin, which correlated with increased viral infectivity in vitro and could serve as a therapeutic target against COVID-19.

摘要

SARS-CoV-2 最初感染鼻咽和口腔中的细胞。这些黏膜部位的免疫系统在最大限度地减少病毒传播和感染方面起着至关重要的作用。为了开发预防 SARS-CoV-2 感染的新策略,本研究旨在鉴定保护唾液免受病毒感染的蛋白质。我们收集了 290 名 COVID-19 检测呈阳性的医护人员的 551 份唾液样本,这些样本均于 2020 年 6 月至 12 月接种疫苗之前采集。根据它们在体外试验中阻止或增强感染的能力对样本进行分类。使用质谱和酶联免疫吸附试验实验来鉴定和测量与 SARS-CoV-2 抗原特异性结合的蛋白质的丰度。针对 SARS-CoV-2 抗原的 IgA 在超过 83%的恢复期唾液样本中可检测到。我们发现,唾液中针对受体结合域的 IgA 浓度>500 pg/µg 总蛋白与体外降低病毒感染力相关。然而,在 COVID-19 恢复期患者中,SARS-CoV-2 的唾液 IgA 反应与系统 IgG 滴度之间存在分离。然后,我们使用一种称为刺突诱饵质谱的创新技术,在唾液中鉴定出新型的刺突结合蛋白,其中最显著的是波形蛋白,它与体外病毒感染力增加相关,可作为治疗 COVID-19 的靶点。

https://cdn.ncbi.nlm.nih.gov/pmc/blobs/26f2/11139657/d22fcdc8b6ca/gr1.jpg

文献AI研究员

20分钟写一篇综述,助力文献阅读效率提升50倍。

立即体验

用中文搜PubMed

大模型驱动的PubMed中文搜索引擎

马上搜索

文档翻译

学术文献翻译模型,支持多种主流文档格式。

立即体验