Metaorganism Immunity Section, Laboratory of Host Immunity and the Microbiome, National Institute of Allergy and Infectious Diseases, NIH, Bethesda, MD 20892.
Department of Integrative Biology and Physiology, University of California, Los Angeles, CA 90095.
Proc Natl Acad Sci U S A. 2023 Dec 5;120(49):e2304905120. doi: 10.1073/pnas.2304905120. Epub 2023 Nov 27.
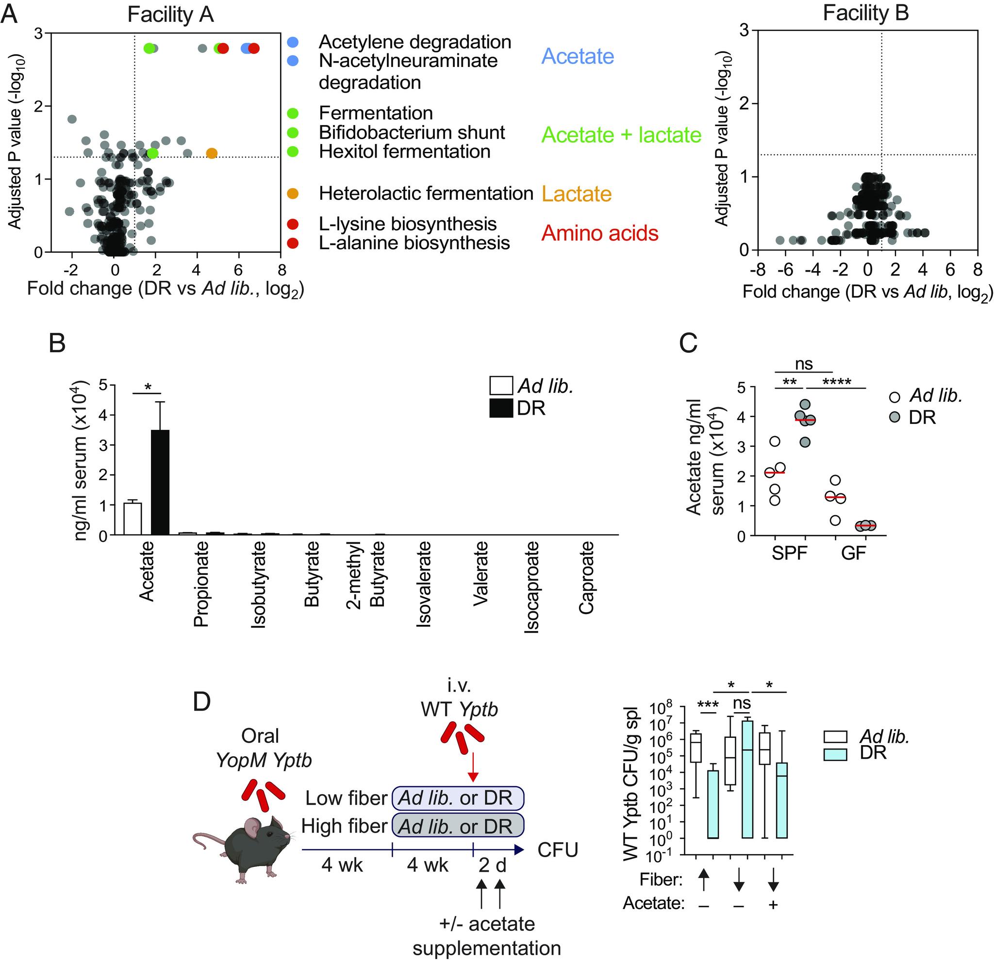
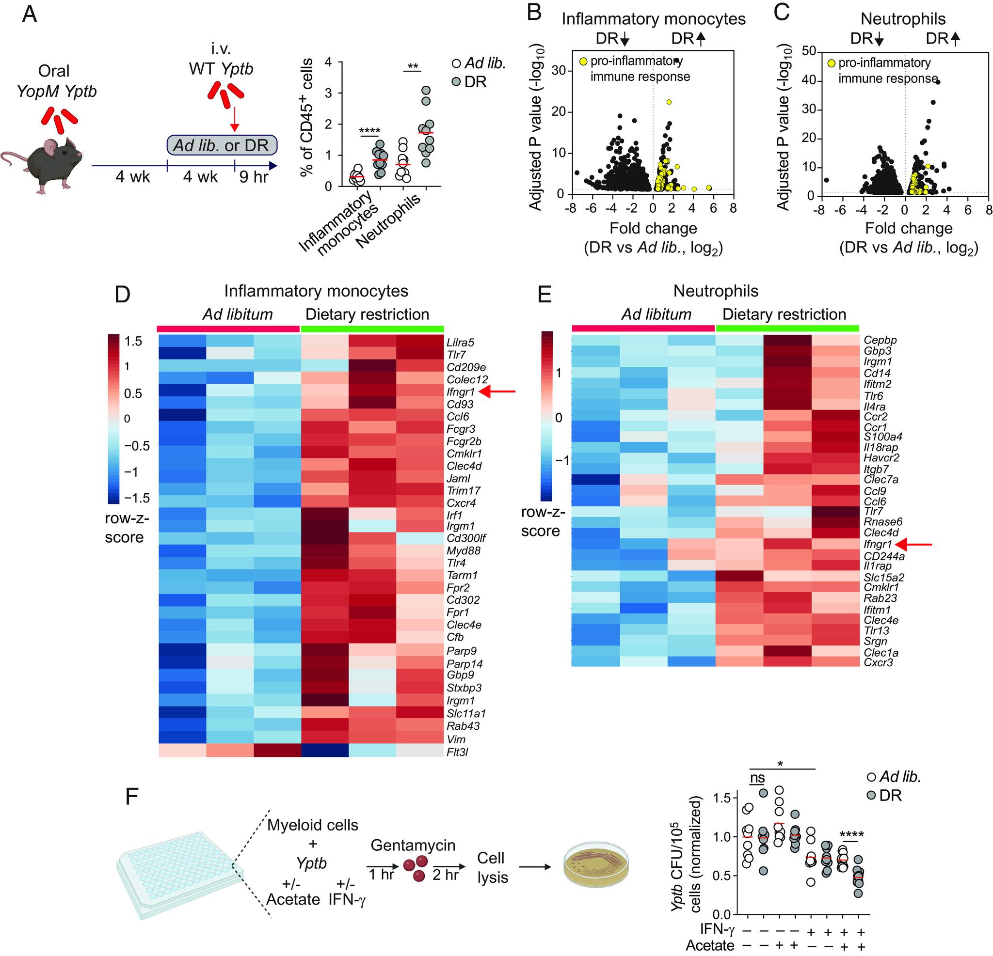
Mild or transient dietary restriction (DR) improves many aspects of health and aging. Emerging evidence from us and others has demonstrated that DR also optimizes the development and quality of immune responses. However, the factors and mechanisms involved remain to be elucidated. Here, we propose that DR-induced optimization of immunological memory requires a complex cascade of events involving memory T cells, the intestinal microbiota, and myeloid cells. Our findings suggest that DR enhances the ability of memory T cells to recruit and activate myeloid cells in the context of a secondary infection. Concomitantly, DR promotes the expansion of commensal Bifidobacteria within the large intestine, which produce the short-chain fatty acid acetate. Acetate conditioning of the myeloid compartment during DR enhances the capacity of these cells to kill pathogens. Enhanced host protection during DR is compromised when Bifidobacteria expansion is prevented, indicating that microbiota configuration and function play an important role in determining immune responsiveness to this dietary intervention. Altogether, our study supports the idea that DR induces both memory T cells and the gut microbiota to produce distinct factors that converge on myeloid cells to promote optimal pathogen control. These findings suggest that nutritional cues can promote adaptation and co-operation between multiple immune cells and the gut microbiota, which synergize to optimize immunity and protect the collective metaorganism.
轻度或短暂的饮食限制(DR)可改善健康和衰老的许多方面。我们和其他人的新证据表明,DR 还可以优化免疫反应的发展和质量。然而,涉及的因素和机制仍有待阐明。在这里,我们提出 DR 诱导的免疫记忆优化需要涉及记忆 T 细胞、肠道微生物群和髓样细胞的复杂级联事件。我们的研究结果表明,DR 增强了记忆 T 细胞在二次感染情况下招募和激活髓样细胞的能力。同时,DR 促进了大肠中共生双歧杆菌的扩张,双歧杆菌产生短链脂肪酸醋酸盐。在 DR 期间,髓样细胞区室的醋酸盐调节增强了这些细胞杀死病原体的能力。当防止双歧杆菌扩张时,DR 期间增强的宿主保护作用受到损害,这表明微生物组的配置和功能在决定对这种饮食干预的免疫反应性方面起着重要作用。总之,我们的研究支持这样一种观点,即 DR 诱导记忆 T 细胞和肠道微生物群产生独特的因子,这些因子集中在髓样细胞上,以促进最佳的病原体控制。这些发现表明,营养线索可以促进多个免疫细胞和肠道微生物群之间的适应和合作,从而协同优化免疫力并保护集体元生物体。