Suppr超能文献

铜死亡相关长链非编码 RNA 评分系统预测胰腺腺癌的临床结局和免疫图谱。

Cuproptosis-related lncRNA scoring system to predict the clinical outcome and immune landscape in pancreatic adenocarcinoma.

机构信息

Oncology Department of Integrated Traditional Chinese and Western Medicine, The First Affiliated Hospital of Anhui Medical University, Hefei, China.

Internal Medicine Department of Oncology, Anhui Wannan Rehabilitation Hospital (The Fifth People's Hospital of Wuhu), Wuhu, China.

出版信息

Sci Rep. 2023 Nov 27;13(1):20870. doi: 10.1038/s41598-023-47223-4.

Abstract

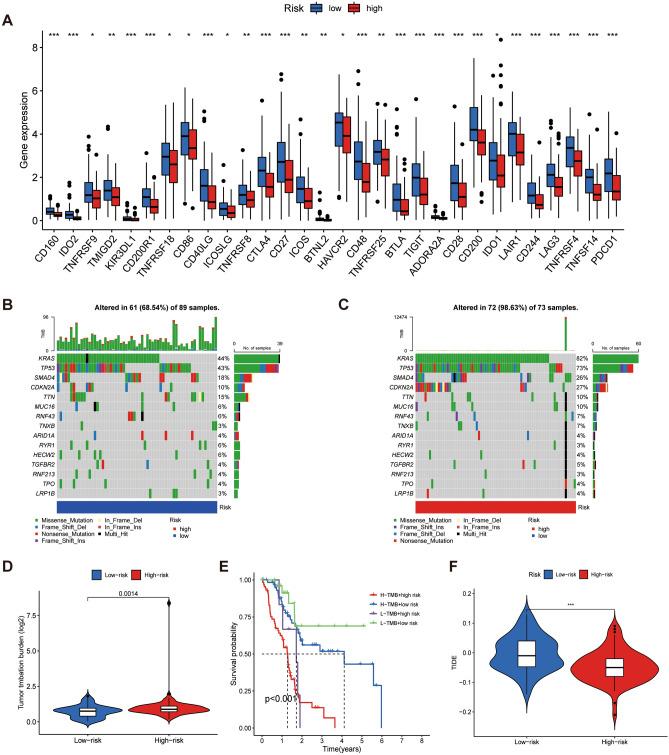
Cuproptosis is a recently discovered novel programmed cell death pathway that differs from traditional programmed cell death and has an important role in cancer and immune regulation. Long noncoding RNA (lncRNA) is considered new potential prognostic biomarkers in pancreatic adenocarcinoma (PAAD). However, the prognostic role and immune landscape of cuproptosis-related lncRNA in PAAD remain unclear. The transcriptome and clinical data of PAAD were obtained from The Cancer Genome Atlas (TCGA) database. Cuproptosis-related lncRNA was identified using Pearson correlation analysis. The optimal lncRNA was screened by Cox and the Least Absolute Shrinkage and Selection Operator (LASSO) regression mode, and for the construction of risk scoring system. PAAD patients were divided into high- and low-risk groups according to the risk score. Clinicopathological parameter correlation analysis, univariate and multivariate Cox regression, time-dependent receiver operating characteristic (ROC) curves, and nomogram were performed to evaluate the model. Gene Ontology (GO) and Kyoto Encyclopedia of Genes and Genomes (KEGG) analyses were used to explore differences in biological function between different risk groups. Single-sample gene set enrichment analysis (ssGSEA) and Estimation of STromal and Immune cells in MAlignant Tumor tissues using Expression data (ESTIMATE) algorithm were used to analyze the differences in tumor immune microenvironment (TIME) in different risk groups of PAAD. Additionally, the Tumor Immune Dysfunction and Exclusion (TIDE) algorithm was used to predict immunotherapy response and identify potential immune beneficiaries. Immune checkpoints and tumor mutation burden (TMB) were also systematically analyzed. Finally, drug sensitivity analysis was used to explore the reactivity of different drugs in high- and low-risk groups to provide a reference for the selection of precise therapeutic drugs. Six cuproptosis-related lncRNAs (AL117335.1, AC044849.1, AL358944.1, ZNF236-DT, Z97832.2, and CASC8) were used to construct risk model. Survival analysis showed that overall survival and progression-free survival in the low-risk group were better than those in the high-risk group, and it is suitable for PAAD patients with different clinical characteristics. Univariate and multifactorial Cox regression analysis showed that risk score was an independent prognostic factor in PAAD patients. ROC analysis showed that the AUC values of the risk score in 1 year, 3 years and 5 years were 0.707,0.762 and 0.880, respectively. Nomogram showed that the total points of PAAD patients at 1 year, 3 years, and 5 years were 0.914,0.648, and 0.543. GO and KEGG analyses indicated that the differential genes in the high- and low-risk groups were associated with tumor proliferation and metastasis and immune regulatory pathway. Immune correlation analysis showed that the amount of pro-inflammatory cells, including CD8 T cells, was significantly higher in the low-risk group than in the high-risk group, and the expression of immune checkpoint genes, including PD-1 and CTLA-4, was increased in the low-risk group. TIDE analysis suggests that patients in the low-risk group may benefit from immunotherapy. Finally, there was significant variability in multiple chemotherapeutic and targeted drugs across the risk groups, which informs our clinical drug selection. Our cuproptosis-related lncRNA scoring system (CRLss) could predict the clinical outcome and immune landscape of PAAD patients, identify the potential beneficiaries of immunotherapy, and provide a reference for precise therapeutic drug selection.

摘要

铜死亡是一种新发现的程序性细胞死亡途径,与传统的程序性细胞死亡不同,在癌症和免疫调节中具有重要作用。长链非编码 RNA(lncRNA)被认为是胰腺导管腺癌(PAAD)新的潜在预后生物标志物。然而,铜死亡相关 lncRNA 在 PAAD 中的预后作用和免疫景观仍不清楚。从癌症基因组图谱(TCGA)数据库中获取了 PAAD 的转录组和临床数据。使用 Pearson 相关分析鉴定铜死亡相关 lncRNA。通过 Cox 和最小绝对值收缩和选择算子(LASSO)回归模式筛选最佳 lncRNA,并构建风险评分系统。根据风险评分将 PAAD 患者分为高风险组和低风险组。进行临床病理参数相关性分析、单因素和多因素 Cox 回归、时间依赖性接受者操作特征(ROC)曲线和列线图评估模型。进行基因本体论(GO)和京都基因与基因组百科全书(KEGG)分析,以探讨不同风险组之间生物学功能的差异。进行单样本基因集富集分析(ssGSEA)和使用表达数据估计基质和免疫细胞在恶性肿瘤组织中的算法(ESTIMATE),以分析不同风险组的 PAAD 肿瘤免疫微环境(TIME)的差异。此外,使用肿瘤免疫功能障碍和排除(TIDE)算法预测免疫治疗反应,并确定潜在的免疫受益人群。还系统分析了免疫检查点和肿瘤突变负荷(TMB)。最后,进行药物敏感性分析,以探讨不同药物在高风险组和低风险组中的反应性,为精确治疗药物的选择提供参考。使用六个铜死亡相关 lncRNA(AL117335.1、AC044849.1、AL358944.1、ZNF236-DT、Z97832.2 和 CASC8)构建风险模型。生存分析表明,低风险组的总生存率和无进展生存率优于高风险组,适用于不同临床特征的 PAAD 患者。单因素和多因素 Cox 回归分析表明,风险评分是 PAAD 患者的独立预后因素。ROC 分析表明,风险评分在 1 年、3 年和 5 年的 AUC 值分别为 0.707、0.762 和 0.880。列线图显示,PAAD 患者在 1 年、3 年和 5 年的总分为 0.914、0.648 和 0.543。GO 和 KEGG 分析表明,高低风险组之间差异表达的基因与肿瘤增殖和转移以及免疫调节途径有关。免疫相关性分析表明,低风险组中促炎细胞(包括 CD8 T 细胞)的数量明显高于高风险组,低风险组中免疫检查点基因(包括 PD-1 和 CTLA-4)的表达增加。TIDE 分析表明,低风险组患者可能受益于免疫治疗。最后,风险组之间多种化疗药物和靶向药物的变化具有显著差异,这为我们的临床药物选择提供了信息。我们的铜死亡相关 lncRNA 评分系统(CRLss)可以预测 PAAD 患者的临床结局和免疫景观,识别潜在的免疫治疗受益人群,并为精确治疗药物的选择提供参考。

https://cdn.ncbi.nlm.nih.gov/pmc/blobs/1fcf/10682027/a5431b3ab483/41598_2023_47223_Fig1_HTML.jpg

文献AI研究员

20分钟写一篇综述,助力文献阅读效率提升50倍。

立即体验

用中文搜PubMed

大模型驱动的PubMed中文搜索引擎

马上搜索

文档翻译

学术文献翻译模型,支持多种主流文档格式。

立即体验