Suppr超能文献

阐明细菌脂肪酶、人血清白蛋白和 FASII 抑制对. 利用外源性脂肪酸的影响。

Elucidating the impact of bacterial lipases, human serum albumin, and FASII inhibition on the utilization of exogenous fatty acids by .

机构信息

Department of Chemistry, University of Washington, Seattle, Washington, USA.

Department of Medicinal Chemistry, University of Washington, Seattle, Washington, USA.

出版信息

mSphere. 2023 Dec 20;8(6):e0036823. doi: 10.1128/msphere.00368-23. Epub 2023 Nov 28.

Abstract

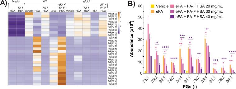
Incorporation of host-derived exogenous fatty acids (eFAs), particularly unsaturated fatty acids (UFAs), by could affect the bacterial membrane fluidity and susceptibility to antimicrobials. In this work, we found that glycerol ester hydrolase (Geh) is the primary lipase hydrolyzing cholesteryl esters and, to a lesser extent, triglycerides and that human serum albumin (HSA) could serve as a buffer of eFAs, where low levels of HSA facilitate the utilization of eFAs but high levels of HSA inhibit it. The fact that the type II fatty acid synthesis (FASII) inhibitor, AFN-1252, leads to an increase in UFA content even in the absence of eFA suggests that membrane property modulation is part of its mechanism of action. Thus, Geh and/or the FASII system look to be promising targets to enhance killing in a host environment by restricting eFA utilization or modulating membrane properties, respectively.

摘要

宿主来源的外源性脂肪酸(eFAs),特别是不饱和脂肪酸(UFAs)的掺入,可能会影响细菌膜的流动性和对抗生素的敏感性。在这项工作中,我们发现甘油酯水解酶(Geh)是主要的脂肪酶,可水解胆固醇酯,其次还可水解甘油三酯,并且人血清白蛋白(HSA)可以作为外源性脂肪酸的缓冲剂,其中低水平的 HSA 有利于外源性脂肪酸的利用,但高水平的 HSA 会抑制其利用。Ⅱ型脂肪酸合成(FASII)抑制剂 AFN-1252 的存在会导致即使没有外源性脂肪酸,不饱和脂肪酸含量也会增加,这表明膜性质的调节是其作用机制的一部分。因此,Geh 和/或 FASII 系统似乎是有前途的靶点,可以通过限制外源性脂肪酸的利用或调节膜性质来增强宿主环境中的 杀伤作用。

https://cdn.ncbi.nlm.nih.gov/pmc/blobs/6b4a/10732024/94326d364c86/msphere.00368-23.f001.jpg

文献AI研究员

20分钟写一篇综述,助力文献阅读效率提升50倍。

立即体验

用中文搜PubMed

大模型驱动的PubMed中文搜索引擎

马上搜索

文档翻译

学术文献翻译模型,支持多种主流文档格式。

立即体验