Suppr超能文献

用于高效安全递送miR-34a的黄芩苷修饰聚乙烯亚胺

Baicalin-modified polyethylenimine for miR-34a efficient and safe delivery.

作者信息

Wang Yingying, Wang Baiyan, Xiao Yangfan, Cai Qingchun, Xing Junyue, Tang Hao, Li Ruiqin, Zhang Hongtao

机构信息

Medical College, Henan University of Chinese Medicine, Zhengzhou, Henan, China.

National Health Commission Key Laboratory of Cardiovascular Regenerative Medicine, Heart Center of Henan Provincial People's Hospital, Fuwai Central China Cardiovascular Hospital and Central China Branch of National Center for Cardiovascular Diseases, Central China Fuwai Hospital of Zhengzhou University, Zhengzhou, Henan, China.

出版信息

Front Bioeng Biotechnol. 2023 Nov 3;11:1290413. doi: 10.3389/fbioe.2023.1290413. eCollection 2023.

Abstract

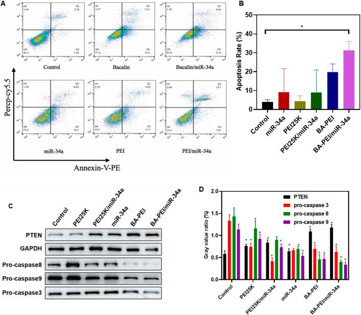
The security and efficiency of gene delivery vectors are inseparable for the successful construction of a gene delivery vector. This work provides a practical method to construct a charge-regulated, hydrophobic-modified, and functionally modified polyethylenimine (PEI) with effective gene delivery and perfect transfection performance through a condensation reaction, named BA-PEI. The carrier was shown to possess a favorable compaction of miRNAs into positively charged nanoparticles with a hydrodynamic size of approximately 100 nm. Additionally, BA-PEI possesses perfect degradability, which benefits the release of miR-34a from the complexes. In A549 cells, the expression level of the miR-34a gene was checked by Western blotting, which reflects the transfection efficiency of BA-PEI/miR-34a. When miR-34a is delivered to the cell, the perfect anti-tumor ability of the BA-PEI/miR-34a complex was systematically evaluated with the suppressor tumor gene miR-34a system and . BA-PEI-mediated miR-34a gene transfection is more secure and effective than the commercial transfection reagent, thus providing a novel approach for miR-34a-based gene therapy.

摘要

基因传递载体的安全性和效率对于成功构建基因传递载体而言是密不可分的。这项工作提供了一种实用方法,通过缩合反应构建一种具有电荷调节、疏水修饰和功能修饰的聚乙烯亚胺(PEI),其具有有效的基因传递和完美的转染性能,命名为BA-PEI。该载体被证明能够将微小RNA(miRNA)良好地压缩成带正电荷的纳米颗粒,其流体动力学尺寸约为100纳米。此外,BA-PEI具有完美的可降解性,这有利于miR-34a从复合物中释放出来。在A549细胞中,通过蛋白质印迹法检测miR-34a基因的表达水平,这反映了BA-PEI/miR-34a的转染效率。当将miR-34a递送至细胞时,利用肿瘤抑制基因miR-34a系统对BA-PEI/miR-34a复合物的完美抗肿瘤能力进行了系统评估。BA-PEI介导的miR-34a基因转染比市售转染试剂更安全、有效,从而为基于miR-34a的基因治疗提供了一种新方法。

https://cdn.ncbi.nlm.nih.gov/pmc/blobs/0a2a/10656686/b1600d29d40a/fbioe-11-1290413-g001.jpg

文献AI研究员

20分钟写一篇综述,助力文献阅读效率提升50倍。

立即体验

用中文搜PubMed

大模型驱动的PubMed中文搜索引擎

马上搜索

文档翻译

学术文献翻译模型,支持多种主流文档格式。

立即体验