Suppr超能文献

一种用于基于物联网的智能建筑的深度异常检测系统。

A Deep Anomaly Detection System for IoT-Based Smart Buildings.

作者信息

Cicero Simona, Guarascio Massimo, Guerrieri Antonio, Mungari Simone

机构信息

Independent Researcher, 87032 Amantea, CS, Italy.

ICAR-CNR, Institute for High-Performance Computing and Networking, National Research Council of Italy, Via P. Bucci 8/9C, 87036 Rende, CS, Italy.

出版信息

Sensors (Basel). 2023 Nov 22;23(23):9331. doi: 10.3390/s23239331.

Abstract

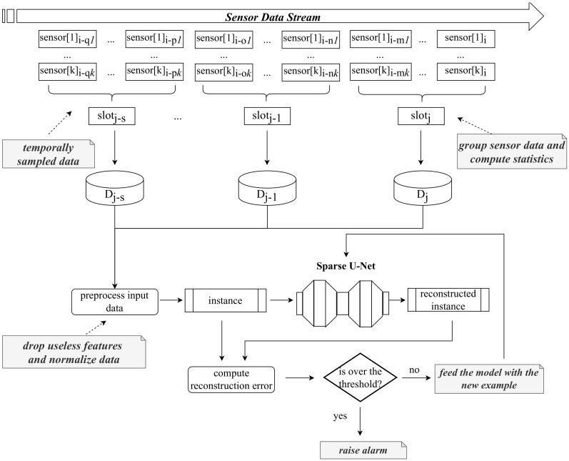
In recent years, technological advancements in sensor, communication, and data storage technologies have led to the increasingly widespread use of smart devices in different types of buildings, such as residential homes, offices, and industrial installations. The main benefit of using these devices is the possibility of enhancing different crucial aspects of life within these buildings, including energy efficiency, safety, health, and occupant comfort. In particular, the fast progress in the field of the has yielded exponential growth in the number of connected smart devices and, consequently, increased the volume of data generated and exchanged. However, traditional Cloud-Computing platforms have exhibited limitations in their capacity to handle and process the continuous data exchange, leading to the rise of new computing paradigms, such as and . In this new complex scenario, advanced and can play a key role in analyzing the generated data and predicting unexpected or anomalous events, allowing for quickly setting up effective responses against these unexpected events. To the best of our knowledge, current literature lacks Deep-Learning-based approaches specifically devised for guaranteeing safety in IoT-Based Smart Buildings. For this reason, we adopt an unsupervised neural architecture for detecting anomalies, such as faults, fires, theft attempts, and more, in such contexts. In more detail, in our proposal, data from a sensor network are processed by a neural model. The proposed approach is lightweight, making it suitable for deployment on the edge nodes of the network, and it does not require a pre-labeled training dataset. Experimental results conducted on a real-world case study demonstrate the effectiveness of the developed solution.

摘要

近年来,传感器、通信和数据存储技术的进步使得智能设备在不同类型的建筑中越来越广泛地使用,如住宅、办公室和工业设施。使用这些设备的主要好处是有可能提升这些建筑内生活的不同关键方面,包括能源效率、安全、健康和居住者舒适度。特别是,[此处原文缺失具体领域名称]领域的快速发展使得连接的智能设备数量呈指数增长,从而增加了生成和交换的数据量。然而,传统的云计算平台在处理和处理持续数据交换的能力方面表现出局限性,导致了新的计算范式的兴起,如[此处原文缺失具体范式名称]和[此处原文缺失具体范式名称]。在这种新的复杂场景中,先进的[此处原文缺失具体技术名称]和[此处原文缺失具体技术名称]可以在分析生成的数据和预测意外或异常事件方面发挥关键作用,从而能够迅速针对这些意外事件建立有效的应对措施。据我们所知,当前文献缺乏专门为保证基于物联网的智能建筑安全而设计的基于深度学习的方法。因此,我们采用一种无监督神经架构来检测此类环境中的异常情况,如故障、火灾、盗窃企图等。更详细地说,在我们的方案中,来自传感器网络的数据由一个[此处原文缺失具体神经模型名称]神经模型进行处理。所提出的方法轻量级,适合部署在网络的边缘节点上,并且不需要预先标记的训练数据集。在一个实际案例研究中进行的实验结果证明了所开发解决方案的有效性。

https://cdn.ncbi.nlm.nih.gov/pmc/blobs/7669/10708686/b4c5f41eda17/sensors-23-09331-g001.jpg

文献AI研究员

20分钟写一篇综述,助力文献阅读效率提升50倍。

立即体验

用中文搜PubMed

大模型驱动的PubMed中文搜索引擎

马上搜索

文档翻译

学术文献翻译模型,支持多种主流文档格式。

立即体验