Department of Chemistry, Universidade Federal de São Carlos (UFSCar), São Carlos 13565-905, Brazil.
Biosciences National Laboratory (LNBio), Brazilian Center for Research in Energy and Materials (CNPEM), Campinas 13083-100, Brazil.
Int J Mol Sci. 2023 Nov 25;24(23):16764. doi: 10.3390/ijms242316764.
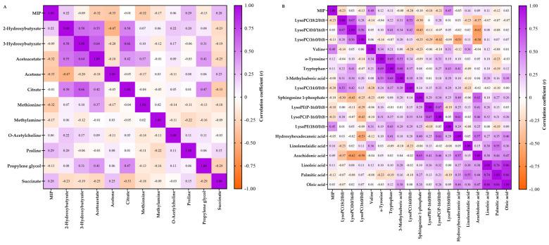
Inspiratory muscle training (IMT) is known to promote physiological benefits and improve physical performance in endurance sports activities. However, the metabolic adaptations promoted by different IMT prescribing strategies remain unclear. In this work, a longitudinal, randomized, double-blind, sham-controlled, parallel trial was performed to investigate the effects of 11 weeks (3 days·week) of IMT at different exercise intensities on the serum metabolomics profile and its main regulated metabolic pathways. Twenty-eight healthy male recreational cyclists (30.4 ± 6.5 years) were randomized into three groups: sham (6 cm·HO of inspiratory pressure, = 7), moderate-intensity (MI group, 60% maximal inspiratory pressure (MIP), = 11) and high-intensity (HI group, 85-90% MIP, n = 10). Blood serum samples were collected before and after 11 weeks of IMT and analyzed by H NMR and UHPLC-HRMS/MS. Data were analyzed using linear mixed models and metabolite set enrichment analysis. The H NMR and UHPLC-HRMS/MS techniques resulted in 46 and 200 compounds, respectively. These results showed that ketone body metabolism, fatty acid biosynthesis, and aminoacyl-tRNA biosynthesis were upregulated after IMT, while alpha linolenic acid and linoleic acid metabolism as well as biosynthesis of unsaturated fatty acids were downregulated. The MI group presented higher MIP, Tryptophan, and Valine levels but decreased 2-Hydroxybutyrate levels when compared to the other two studied groups. These results suggest an increase in the oxidative metabolic processes after IMT at different intensities with additional evidence for the upregulation of essential amino acid metabolism in the MI group accompanied by greater improvement in respiratory muscle strength.
吸气肌训练(IMT)已知可促进生理益处并提高耐力运动活动中的身体表现。然而,不同 IMT 规定策略促进的代谢适应仍不清楚。在这项工作中,进行了一项纵向、随机、双盲、假对照、平行试验,以研究 11 周(3 天·周)不同运动强度的 IMT 对血清代谢组学谱及其主要调节代谢途径的影响。28 名健康男性休闲自行车手(30.4±6.5 岁)被随机分为三组:假(6cmH2O 吸气压力,n=7)、中强度(MI 组,60%最大吸气压力(MIP),n=11)和高强度(HI 组,85-90% MIP,n=10)。在 IMT 前和 11 周后采集血血清样本,并通过 H NMR 和 UHPLC-HRMS/MS 进行分析。使用线性混合模型和代谢物集富集分析对数据进行分析。H NMR 和 UHPLC-HRMS/MS 技术分别得到 46 和 200 种化合物。结果表明,酮体代谢、脂肪酸生物合成和氨酰-tRNA 生物合成在 IMT 后上调,而α亚麻酸和亚油酸代谢以及不饱和脂肪酸的生物合成下调。与其他两组相比,MI 组的 MIP、色氨酸和缬氨酸水平更高,但 2-羟丁酸水平降低。这些结果表明,不同强度的 IMT 后氧化代谢过程增加,并且在 MI 组中存在必需氨基酸代谢的上调,同时呼吸肌力量得到更大改善。