Anhui Medical University, Hefei, 230031, China.
Department of Ultrasound, The First Affiliated Hospital of Wannan Medical College, Wuhu, 241001, China.
J Nanobiotechnology. 2023 Dec 15;21(1):481. doi: 10.1186/s12951-023-02204-7.
Ultrasound-targeted microbubble destruction (UTMD) has emerged as a promising strategy for the targeted delivery of bone marrow mesenchymal stem cells (MSCs) to the ischemic myocardium. However, the limited migration capacity and poor survival of MSCs remains a major therapeutic barrier. The present study was performed to investigate the synergistic effect of UTMD with platelet-derived growth factor BB (PDGF-BB) on the homing of MSCs for acute myocardial infarction (AMI).
MSCs from male donor rats were treated with PDGF-BB, and a novel microbubble formulation was prepared using a thin-film hydration method. In vivo, MSCs with or without PDGF-BB pretreatment were transplanted by UTMD after inducing AMI in experimental rats. The therapeutic efficacy of PDGF-BB-primed MSCs on myocardial apoptosis, angiogenesis, cardiac function and scar repair was estimated. The effects and molecular mechanisms of PDGF-BB on MSC migration and survival were explored in vitro.
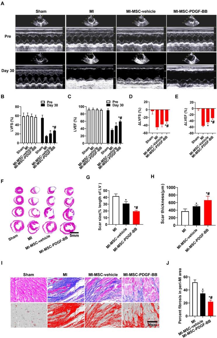
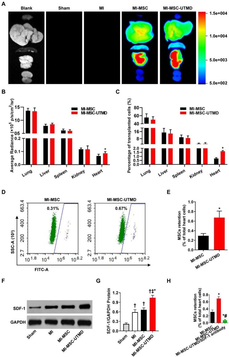
The results showed that the biological effects of UTMD increased the local levels of stromal-derived factor-1 (SDF-1), which promoted the migration of transplanted MSCs to the ischemic region. Compared with UTMD alone, UTMD combined with PDGF-BB pretreatment significantly increased the cardiac homing of MSCs, which subsequently reduced myocardial apoptosis, promoted neovascularization and tissue repair, and increased cardiac function 30 days after MI. The vitro results demonstrated that PDGF-BB enhanced MSC migration and protected these cells from HO-induced apoptosis. Mechanistically, PDGF-BB pretreatment promoted MSC migration and inhibited HO-induced MSC apoptosis via activation of the phosphatidylinositol 3-kinase/serine-threonine kinase (PI3K/Akt) pathway. Furthermore, crosstalk between PDGF-BB and stromal-derived factor-1/chemokine receptor 4 (SDF-1/CXCR4) is involved in the PI3K/AKT signaling pathway.
The present study demonstrated that UTMD combined with PDGF-BB treatment could enhance the homing ability of MSCs, thus alleviating AMI in rats. Therefore, UTMD combined with PDGF-BB pretreatment may offer exciting therapeutic opportunities for strengthening MSC therapy in ischemic diseases.
超声靶向微泡破坏(UTMD)已成为一种有前途的策略,可将骨髓间充质干细胞(MSCs)靶向递送至缺血性心肌。然而,MSCs 的迁移能力有限和存活率低仍然是主要的治疗障碍。本研究旨在探讨 UTMD 联合血小板衍生生长因子 BB(PDGF-BB)对急性心肌梗死(AMI)中 MSCs 归巢的协同作用。
用 PDGF-BB 处理雄性供体大鼠来源的 MSCs,并用薄膜水化法制备新型微泡制剂。在体内,在实验大鼠诱导 AMI 后,通过 UTMD 移植经 PDGF-BB 预处理或未经预处理的 MSCs。评估 PDGF-BB 预刺激 MSCs 对心肌细胞凋亡、血管生成、心功能和瘢痕修复的治疗效果。在体外探索 PDGF-BB 对 MSC 迁移和存活的影响和分子机制。
结果表明,UTMD 的生物学效应增加了基质衍生因子-1(SDF-1)的局部水平,促进了移植 MSCs 向缺血区的迁移。与单独 UTMD 相比,UTMD 联合 PDGF-BB 预处理显著增加了 MSCs 的心脏归巢,随后减少了心肌细胞凋亡,促进了血管生成和组织修复,并在 MI 后 30 天增加了心功能。体外结果表明,PDGF-BB 增强了 MSC 的迁移并保护这些细胞免受 HO 诱导的凋亡。机制上,PDGF-BB 预处理通过激活磷脂酰肌醇 3-激酶/丝氨酸-苏氨酸激酶(PI3K/Akt)通路促进 MSC 迁移并抑制 HO 诱导的 MSC 凋亡。此外,PDGF-BB 与基质衍生因子-1/趋化因子受体 4(SDF-1/CXCR4)之间的串扰涉及 PI3K/AKT 信号通路。
本研究表明,UTMD 联合 PDGF-BB 治疗可增强 MSCs 的归巢能力,从而缓解大鼠的 AMI。因此,UTMD 联合 PDGF-BB 预处理可能为增强缺血性疾病中 MSC 治疗提供令人兴奋的治疗机会。