School of Basic Medical Science, Chengdu University of Traditional Chinese Medicine, Chengdu, China.
Department of Clinical Research Center, Dazhou Central Hospital, Dazhou, Sichuan, China.
Arthritis Res Ther. 2023 Dec 15;25(1):246. doi: 10.1186/s13075-023-03208-2.
Rheumatoid arthritis (RA) is a chronic autoimmune disease with complex causes and recurrent attacks that can easily develop into chronic arthritis and eventually lead to joint deformity. Our study aims to elucidate potential mechanism among control, new-onset RA (NORA) and chronic RA (CRA) with multi-omics analysis.
A total of 113 RA patients and 75 controls were included in our study. Plasma and stool samples were obtained for 16S rRNA sequencing, internally transcribed spacer (ITS) sequencing and metabolomics analysis. And PBMCs were obtained for RNA sequencing. We used three models, logistic regression, least absolute shrinkage and selection operator (LASSO), and random forest, respectively, to distinguish NORA from CRA, and finally we validated model performance using an external cohort of 26 subjects.
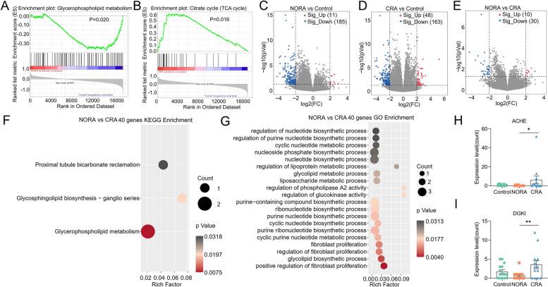
Our results demonstrated intestinal flora disturbance in RA development, with significantly increased abundance of Escherichia-Shigella and Proteobacteria in NORA. We also found that the diversity was significantly reduced in CRA compared to NORA through fungi analysis. Moreover, we identified 29 differential metabolites between NORA and CRA. Pathway enrichment analysis revealed significant dysregulation of glycerophospholipid metabolism and phenylalanine metabolism pathways in RA patients. Next, we identified 40 differentially expressed genes between NORA and CRA, which acetylcholinesterase (ACHE) was the core gene and significantly enriched in glycerophospholipid metabolism pathway. Correlation analysis showed a strong negatively correlation between glycerophosphocholine and inflammatory characteristics. Additionally, we applied three approaches to develop disease classifier models that were based on plasma metabolites and gut microbiota, which effectively distinguished between new-onset and chronic RA patients in both discovery cohort and external validation cohort.
These findings revealed that glycerophospholipid metabolism plays a crucial role in the development and progression of RA, providing new ideas for early clinical diagnosis and optimizing treatment strategies.
类风湿关节炎(RA)是一种病因复杂、反复发作的慢性自身免疫性疾病,容易发展为慢性关节炎,最终导致关节畸形。本研究旨在通过多组学分析阐明对照、新发病例 RA(NORA)和慢性 RA(CRA)之间的潜在机制。
本研究共纳入 113 例 RA 患者和 75 例对照。采集血浆和粪便样本进行 16S rRNA 测序、内部转录间隔区(ITS)测序和代谢组学分析。并提取 PBMC 进行 RNA 测序。我们分别使用逻辑回归、最小绝对值收缩和选择算子(LASSO)和随机森林三种模型来区分 NORA 和 CRA,最后使用 26 例外部队列验证模型性能。
我们的研究结果表明,RA 发病过程中存在肠道菌群失调,NORA 中大肠杆菌-志贺氏菌和变形菌的丰度显著增加。通过真菌分析,我们还发现 CRA 的多样性明显低于 NORA。此外,我们还发现了 29 个在 NORA 和 CRA 之间存在差异的代谢物。通路富集分析显示,RA 患者的甘油磷脂代谢和苯丙氨酸代谢途径明显失调。接下来,我们在 NORA 和 CRA 之间鉴定了 40 个差异表达基因,其中乙酰胆碱酯酶(ACHE)是核心基因,并且在甘油磷脂代谢途径中显著富集。相关性分析显示,甘油磷酸胆碱与炎症特征呈强烈负相关。此外,我们应用三种方法构建了基于血浆代谢物和肠道菌群的疾病分类器模型,这些模型在发现队列和外部验证队列中均能有效区分新发病例和慢性 RA 患者。
这些发现表明,甘油磷脂代谢在 RA 的发生和发展中起着关键作用,为早期临床诊断和优化治疗策略提供了新的思路。