Suppr超能文献

类风湿关节炎患者血浆代谢谱变化与肠道微生物群失调

The change of plasma metabolic profile and gut microbiome dysbiosis in patients with rheumatoid arthritis.

作者信息

Zhu Jing, Wang Tingting, Lin Yifei, Xiong Minghao, Chen Jianghua, Jian Congcong, Zhang Jie, Xie Huanhuan, Zeng Fanwei, Huang Qian, Su Jiang, Zhao Yi, Li Shilin, Zeng Fanxin

机构信息

Department of Rheumatology and Immunology, West China Hospital, Sichuan University, Chengdu, China.

Department of Rheumatology and Immunology, Sichuan Provincial People's Hospital, University of Electronic Science and Technology of China, Chengdu, China.

出版信息

Front Microbiol. 2022 Oct 18;13:931431. doi: 10.3389/fmicb.2022.931431. eCollection 2022.

Abstract

OBJECTIVE

Rheumatoid arthritis (RA) is a chronic inflammatory joint disease, which is associated with progressive disability, systemic complications, and early death. But its etiology and pathogenesis are not fully understood. We aimed to investigate the alterations in plasma metabolite profiles, gut bacteria, and fungi and their role of them in the pathogenesis of RA.

METHODS

Metabolomics profiling of plasma from 363 participants including RA ( = 244), systemic lupus erythematosus (SLE, = 50), and healthy control (HC, = 69) were performed using the ultra-high performance liquid chromatography-quadrupole time-of-flight mass spectrometry. The differentially expressed metabolites were selected among groups and used to explore important metabolic pathways. Gut microbial diversity analysis was performed by 16S rRNA sequencing and ITS sequencing (RA = 195, HC = 269), and the specific microbial floras were identified afterward. The diagnosis models were established based on significant differential metabolites and microbial floras, respectively.

RESULTS

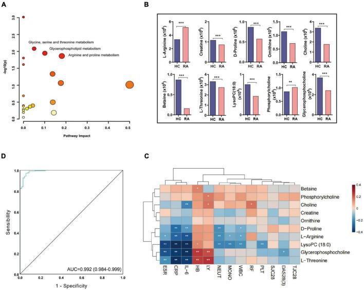
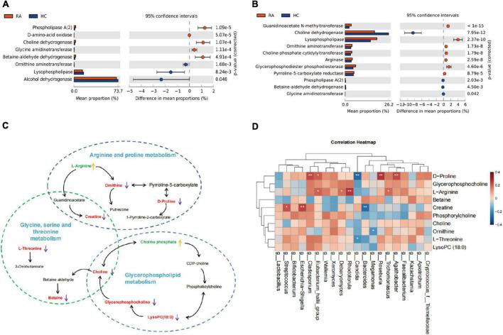
There were 63 differential metabolites discovered between RA and HC groups, mainly significantly enriched in the arginine and proline metabolism, glycine, serine, and threonine metabolism, and glycerophospholipid metabolism between RA and HC groups. The core differential metabolites included L-arginine, creatine, D-proline, ornithine, choline, betaine, L-threonine, LysoPC (18:0), phosphorylcholine, and glycerophosphocholine. The L-arginine and phosphorylcholine were increased in the RA group. The AUC of the predictive model was 0.992, based on the combination of the 10 differential metabolites. Compared with the SLE group, 23 metabolites increased and 61 metabolites decreased in the RA group. However, no significant metabolic pathways were enriched between RA and SLE groups. On the genus level, a total of 117 differential bacteria genera and 531 differential fungal genera were identified between RA and HC groups. The results indicated that three bacteria genera () and two fungal genera ( and ) significantly increased in RA patients. The AUC was 0.80 based on a combination of six differential bacterial genera and the AUC was 0.812 based on a combination of seven differential fungal genera. Functional predictive analysis displayed that differential bacterial and differential fungus both were associated with KEGG pathways involving superpathway of L-serine and glycine biosynthesis I, arginine, ornithine, and proline interconversion.

CONCLUSION

The plasma metabolism profile and gut microbe profile changed markedly in RA. The glycine, serine, and threonine metabolism and arginine and proline metabolism played an important role in RA.

摘要

目的

类风湿关节炎(RA)是一种慢性炎症性关节疾病,与进行性残疾、全身并发症及早期死亡相关。但其病因和发病机制尚未完全明确。我们旨在研究血浆代谢物谱、肠道细菌和真菌的变化及其在RA发病机制中的作用。

方法

使用超高效液相色谱-四极杆飞行时间质谱对363名参与者的血浆进行代谢组学分析,其中包括类风湿关节炎患者(n = 244)、系统性红斑狼疮患者(SLE,n = 50)和健康对照者(HC,n = 69)。在各组间选择差异表达的代谢物,并用于探索重要的代谢途径。通过16S rRNA测序和ITS测序进行肠道微生物多样性分析(RA = 195,HC = 269),随后鉴定特定的微生物菌群。分别基于显著差异代谢物和微生物菌群建立诊断模型。

结果

RA组和HC组之间共发现63种差异代谢物,主要在精氨酸和脯氨酸代谢、甘氨酸、丝氨酸和苏氨酸代谢以及甘油磷脂代谢中显著富集。核心差异代谢物包括L-精氨酸、肌酸、D-脯氨酸、鸟氨酸、胆碱、甜菜碱、L-苏氨酸、溶血磷脂酰胆碱(18:0)、磷酸胆碱和甘油磷酸胆碱。RA组中L-精氨酸和磷酸胆碱增加。基于10种差异代谢物的组合,预测模型的AUC为0.992。与SLE组相比,RA组中23种代谢物增加,61种代谢物减少。然而,RA组和SLE组之间没有显著富集的代谢途径。在属水平上,RA组和HC组之间共鉴定出117种差异细菌属和531种差异真菌属。结果表明,三种细菌属()和两种真菌属(和)在RA患者中显著增加。基于六种差异细菌属的组合,AUC为0.80,基于七种差异真菌属的组合,AUC为0.812。功能预测分析显示,差异细菌和差异真菌均与KEGG途径相关,涉及L-丝氨酸和甘氨酸生物合成I的超级途径、精氨酸、鸟氨酸和脯氨酸的相互转化。

结论

RA患者的血浆代谢谱和肠道微生物谱发生了明显变化。甘氨酸、丝氨酸和苏氨酸代谢以及精氨酸和脯氨酸代谢在RA中起重要作用。

https://cdn.ncbi.nlm.nih.gov/pmc/blobs/f72f/9623673/b0633f5be5a8/fmicb-13-931431-g001.jpg

文献AI研究员

20分钟写一篇综述,助力文献阅读效率提升50倍。

立即体验

用中文搜PubMed

大模型驱动的PubMed中文搜索引擎

马上搜索

文档翻译

学术文献翻译模型,支持多种主流文档格式。

立即体验