Suppr超能文献

利用无坏死核心的人脊髓类器官建立和验证胎儿神经缺血模型。

Establishment and Validation of a Model for Fetal Neural Ischemia Using Necrotic Core-Free Human Spinal Cord Organoids.

机构信息

Department of Anatomy, Korea University College of Medicine, Seoul, Republic of Korea.

Department of Brain Science, A-Jou University School of Medicine, Suwon, Republic of Korea.

出版信息

Stem Cells Transl Med. 2024 Mar 15;13(3):268-277. doi: 10.1093/stcltm/szad089.

Abstract

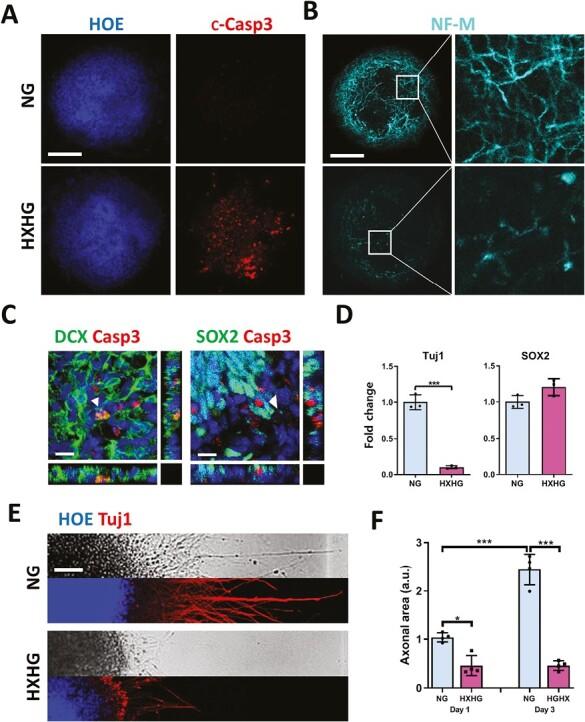
Fetal spinal cord ischemia is a serious medical condition that can result in significant neurological damage and adverse outcomes for the fetus. However, the lack of an appropriate experimental model has hindered the understanding of the pathology and the development of effective treatments. In our study, we established a system for screening drugs that affect fetal spinal cord ischemia using spinal cord organoids. Importantly, we produced necrotic core-free human spinal cord organoids (nf-hSCOs) by reducing the organoid size to avoid potential complications of spontaneous necrosis in large organoids. Exposing nf-hSCOs to CoCl2 as a hypoxia mimetic and hypoglycemic conditions resulted in significant neuronal damage, as assessed by multiple assay batteries. By utilizing this model, we tested chemicals that have been reported to exhibit beneficial effects in brain organoid-based ischemia models. Surprisingly, these chemicals did not provide sufficient benefit, and we discovered that rapamycin is a mild neuroprotective reagent for both axon degeneration and neuronal survival. We propose that nf-hSCO is suitable for large-scale screening of fetal neural ischemia due to its scalability, ease of ischemic induction, implementation of quantifiable assay batteries, and the absence of spontaneous necrosis.

摘要

胎儿脊髓缺血是一种严重的医疗状况,可导致胎儿严重的神经损伤和不良后果。然而,缺乏适当的实验模型阻碍了对其病理的理解和有效治疗方法的开发。在我们的研究中,我们建立了一种使用脊髓类器官筛选影响胎儿脊髓缺血药物的系统。重要的是,我们通过减小类器官的大小来产生无坏死核心的人类脊髓类器官(nf-hSCO),以避免大的类器官中自发坏死的潜在并发症。用 CoCl2 作为缺氧模拟物和低血糖条件来暴露 nf-hSCO 会导致明显的神经元损伤,这可以通过多种检测试剂盒来评估。通过利用这种模型,我们测试了已经报道在基于脑类器官的缺血模型中具有有益效果的化学物质。令人惊讶的是,这些化学物质并没有提供足够的益处,我们发现雷帕霉素是一种轻度的神经保护试剂,可用于轴突退化和神经元存活。我们提出,nf-hSCO 适合于大规模筛选胎儿神经缺血,因为它具有可扩展性、易于诱导缺血、可实施可量化的检测试剂盒,并且不存在自发坏死。

https://cdn.ncbi.nlm.nih.gov/pmc/blobs/0c51/10940837/b5d57922498a/szad089_fig5.jpg

文献AI研究员

20分钟写一篇综述,助力文献阅读效率提升50倍。

立即体验

用中文搜PubMed

大模型驱动的PubMed中文搜索引擎

马上搜索

文档翻译

学术文献翻译模型,支持多种主流文档格式。

立即体验