Department of Physiology, Semmelweis University School of Medicine, Budapest, Hungary.
MTA-SE "Lendület" Translational Rheumatology Research Group, Hungarian Academy of Sciences and Semmelweis University, Budapest, Hungary.
Front Immunol. 2023 Dec 4;14:1279155. doi: 10.3389/fimmu.2023.1279155. eCollection 2023.
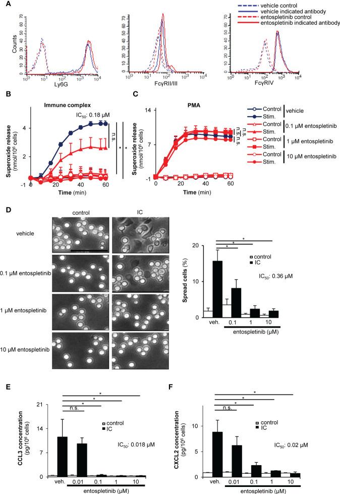
Autoimmune arthritis - such as rheumatoid arthritis - affect a significant proportion of the population, which can cause everyday joint pain, decreased mobility and reduced quality of life. Despite having more and more therapeutic options available, there are still a lot of patients who cannot reach remission or low disease activity by current therapies. This causes an urgent need for the development of new treatment options. The Syk tyrosine kinase plays an essential role in B cell receptor, Fc receptor and integrin signaling. It has been shown that the hematopoietic cell-specific deletion of Syk resulted in a complete protection against autoantibody-induced experimental arthritis. This prompted us to test the effect of entospletinib, a second generation, Syk-selective inhibitor, which has a tolerable safety profile according to hematological clinical trials, in experimental autoimmune arthritis. We found that entospletinib dose-dependently decreased the macroscopic signs of joint inflammation, while it did not affect the health status of the animals. In line with these findings, local neutrophil accumulation and cytokine levels were reduced compared to the vehicle-treated group, while macrophage accumulation and synovial fibroblast numbers were not significantly altered. Meanwhile, entospletinib dose-dependently decreased the cell responses of immune complex- or integrin ligand-activated neutrophils. Overall, we found that selective Syk inhibition by entospletinib reduced the activity of autoantibody-induced experimental arthritis, which seems to be based mainly on the effect of the inhibitor on neutrophil functions. Our data raise the possibility that entospletinib could be a good drug candidate in the treatment of human autoimmune arthritis.
自身免疫性关节炎 - 如类风湿关节炎 - 影响了相当一部分人群,可导致日常关节疼痛、活动能力下降和生活质量降低。尽管有越来越多的治疗选择,但仍有许多患者无法通过现有治疗达到缓解或低疾病活动度。这就迫切需要开发新的治疗方法。Syk 酪氨酸激酶在 B 细胞受体、Fc 受体和整合素信号中起着至关重要的作用。已经表明,造血细胞特异性敲除 Syk 可完全防止自身抗体诱导的实验性关节炎。这促使我们测试 entospletinib(第二代 Syk 选择性抑制剂)的效果,根据血液学临床试验,该抑制剂具有可耐受的安全性。我们发现 entospletinib 呈剂量依赖性地降低了关节炎症的宏观表现,而不会影响动物的健康状况。与对照组相比,局部中性粒细胞积聚和细胞因子水平降低,而巨噬细胞积聚和滑膜成纤维细胞数量没有明显改变。同时,entospletinib 呈剂量依赖性地降低了免疫复合物或整合素配体激活的中性粒细胞的细胞反应。总的来说,我们发现 entospletinib 通过选择性抑制 Syk 减少了自身抗体诱导的实验性关节炎的活性,这似乎主要基于抑制剂对中性粒细胞功能的影响。我们的数据提出了这样一种可能性,即 entospletinib 可能是治疗人类自身免疫性关节炎的一种很好的候选药物。