Suppr超能文献

内皮型一氧化氮合酶(eNOS)在心脏和主动脉的发育中发挥着重要作用,与 Notch 信号通路的破坏有关。

eNOS plays essential roles in the developing heart and aorta linked to disruption of Notch signalling.

机构信息

Bioscience Institute, Newcastle University, Centre for Life, Central Parkway, Newcastle upon Tyne, NE1 3BZ, UK.

出版信息

Dis Model Mech. 2024 Jan 1;17(1). doi: 10.1242/dmm.050265. Epub 2024 Jan 22.

Abstract

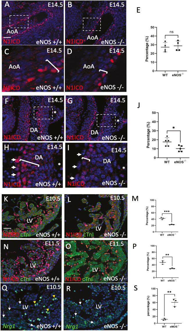
eNOS (NOS3) is the enzyme that generates nitric oxide, a signalling molecule and regulator of vascular tone. Loss of eNOS function is associated with increased susceptibility to atherosclerosis, hypertension, thrombosis and stroke. Aortopathy and cardiac hypertrophy have also been found in eNOS null mice, but their aetiology is unclear. We evaluated eNOS nulls before and around birth for cardiac defects, revealing severe abnormalities in the ventricular myocardium and pharyngeal arch arteries. Moreover, in the aortic arch, there were fewer baroreceptors, which sense changes in blood pressure. Adult eNOS null survivors showed evidence of cardiac hypertrophy, aortopathy and cartilaginous metaplasia in the periductal region of the aortic arch. Notch1 and neuregulin were dysregulated in the forming pharyngeal arch arteries and ventricles, suggesting that these pathways may be relevant to the defects observed. Dysregulation of eNOS leads to embryonic and perinatal death, suggesting mutations in eNOS are candidates for causing congenital heart defects in humans. Surviving eNOS mutants have a deficiency of baroreceptors that likely contributes to high blood pressure and may have relevance to human patients who suffer from hypertension associated with aortic arch abnormalities.

摘要

内皮型一氧化氮合酶(eNOS)是生成一氧化氮的酶,一氧化氮是一种信号分子和血管张力调节剂。eNOS 功能丧失与动脉粥样硬化、高血压、血栓形成和中风的易感性增加有关。在 eNOS 缺失的小鼠中也发现了主动脉病和心脏肥大,但它们的病因尚不清楚。我们在出生前后评估了 eNOS 缺失的小鼠的心脏缺陷,发现心室心肌和咽弓动脉存在严重的异常。此外,在主动脉弓中,感知血压变化的压力感受器较少。成年 eNOS 缺失的存活者表现出心脏肥大、主动脉病和主动脉弓区域的软骨化生的证据。Notch1 和神经调节蛋白在形成的咽弓动脉和心室中失调,表明这些途径可能与观察到的缺陷有关。eNOS 的失调导致胚胎和围产期死亡,表明 eNOS 的突变可能是导致人类先天性心脏缺陷的候选因素。存活的 eNOS 突变体缺乏压力感受器,这可能导致高血压,并可能与患有与主动脉弓异常相关的高血压的人类患者有关。

https://cdn.ncbi.nlm.nih.gov/pmc/blobs/6b14/10846539/22fd8e518cbe/dmm-17-050265-g1.jpg

文献AI研究员

20分钟写一篇综述,助力文献阅读效率提升50倍。

立即体验

用中文搜PubMed

大模型驱动的PubMed中文搜索引擎

马上搜索

文档翻译

学术文献翻译模型,支持多种主流文档格式。

立即体验