Suppr超能文献

运用网络分析检验简易精神状态检查(MMSE)及其各领域的有效性。

Examining the validity of the Mini-Mental State Examination (MMSE) and its domains using network analysis.

机构信息

University of Waikato, School of Psychology, Hamilton, New Zealand.

Department of Clinical Sciences Lund, Child and Adolescent Psychiatry, Faculty of Medicine, Lund University, Lund, Sweden.

出版信息

Psychogeriatrics. 2024 Mar;24(2):259-271. doi: 10.1111/psyg.13069. Epub 2023 Dec 22.

Abstract

BACKGROUND

The Mini-Mental State Examination (MMSE) is the most widely used standardised screener for impairments across a range of cognitive domains. However, the degree to which its domains (orientation, registration, attention, recall, language, and visuospatial) capture cognitive functioning measured using standardised neuropsychological tests is unclear.

METHOD

A longitudinal research design with four biannual assessments over a 6-year period was used with an initial sample of 1037 older adults (aged above 70 years). Participants completed MMSE and neuropsychological tests at each assessment. Network analysis was utilised to investigate unique associations among the MMSE and its domains and neuropsychological test performance at each time point.

RESULTS

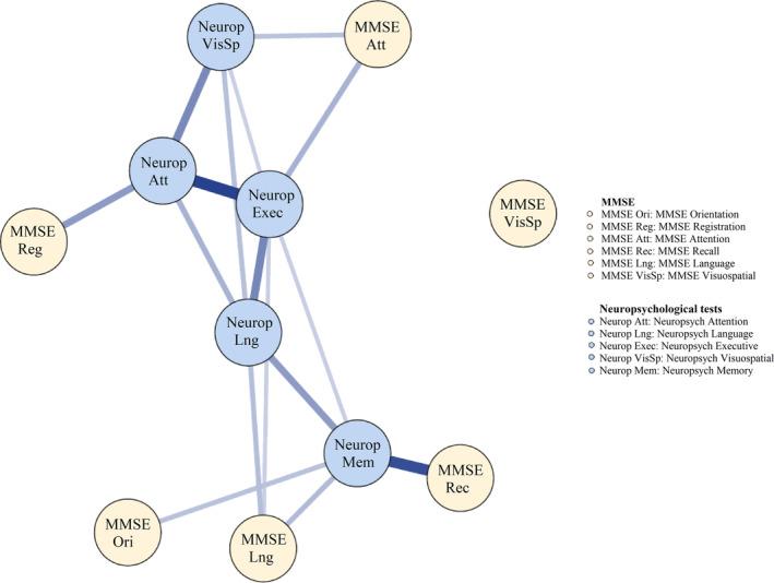
The total MMSE and two of its domains, language and recall, were associated with neuropsychological memory performance. The MMSE orientation, registration and visuospatial domains did not have any unique associations with neuropsychological performance. No stable internal interconnections between MMSE domains were found over time. The association of total MMSE as well as its recall domain with neuropsychological memory performance remained very similar over the 6-year period.

CONCLUSIONS

The present study adds evidence to the validity of the MMSE and supports the clinical usage of the MMSE, whereby the total score is used for screening patients with or without cognitive impairments, with repeated administration to monitor cognitive changes over time, to inform intervention. However, the tool is not able to diagnose the cases for changes in specific cognitive domains and as such, should not replace a complete neuropsychological assessment.

摘要

背景

简易精神状态检查(MMSE)是最广泛用于评估认知领域各种障碍的标准化筛查工具。然而,其各领域(定向力、记忆力、注意力、计算力、语言能力和视空间能力)在多大程度上能够捕捉到使用标准化神经心理学测试测量的认知功能尚不清楚。

方法

本研究采用了一项纵向研究设计,在 6 年的时间里进行了 4 次每半年一次的评估,最初的样本量为 1037 名老年人(年龄在 70 岁以上)。参与者在每次评估时都完成 MMSE 和神经心理学测试。网络分析用于研究 MMSE 及其各领域与神经心理学测试表现之间在每个时间点的独特关联。

结果

总 MMSE 及其两个领域,语言和记忆力,与神经心理学记忆表现相关。MMSE 的定向力、记忆力和视空间领域与神经心理学表现没有任何独特的关联。在整个研究期间,MMSE 各领域之间没有稳定的内部相互联系。总 MMSE 以及其记忆力领域与神经心理学记忆表现之间的关联在 6 年期间非常相似。

结论

本研究为 MMSE 的有效性提供了证据,并支持其在临床上的使用,即总分为筛选有或无认知障碍的患者,重复进行以监测随时间推移的认知变化,为干预提供信息。然而,该工具无法诊断特定认知领域的变化情况,因此不应替代完整的神经心理学评估。

https://cdn.ncbi.nlm.nih.gov/pmc/blobs/a926/11577997/30da87bd0ad6/PSYG-24-259-g002.jpg

文献AI研究员

20分钟写一篇综述,助力文献阅读效率提升50倍。

立即体验

用中文搜PubMed

大模型驱动的PubMed中文搜索引擎

马上搜索

文档翻译

学术文献翻译模型,支持多种主流文档格式。

立即体验