• 文献检索
  • 文档翻译
  • 深度研究
  • 学术资讯
  • Suppr Zotero 插件Zotero 插件
  • 邀请有礼
  • 套餐&价格
  • 历史记录
应用&插件
Suppr Zotero 插件Zotero 插件浏览器插件Mac 客户端Windows 客户端微信小程序
定价
高级版会员购买积分包购买API积分包
服务
文献检索文档翻译深度研究API 文档MCP 服务
关于我们
关于 Suppr公司介绍联系我们用户协议隐私条款
关注我们

Suppr 超能文献

核心技术专利:CN118964589B侵权必究
粤ICP备2023148730 号-1Suppr @ 2026

文献检索

告别复杂PubMed语法,用中文像聊天一样搜索,搜遍4000万医学文献。AI智能推荐,让科研检索更轻松。

立即免费搜索

文件翻译

保留排版,准确专业,支持PDF/Word/PPT等文件格式,支持 12+语言互译。

免费翻译文档

深度研究

AI帮你快速写综述,25分钟生成高质量综述,智能提取关键信息,辅助科研写作。

立即免费体验

西伯乔汤在体外和体内均对心肌肥大具有保护作用。

Sibjotang Protects against Cardiac Hypertrophy In Vitro and In Vivo.

作者信息

Son Chan-Ok, Hong Mi-Hyeon, Kim Hye-Yoom, Han Byung-Hyuk, Seo Chang-Seob, Lee Ho-Sub, Yoon Jung-Joo, Kang Dae-Gill

机构信息

Department of Ophthalmology, Konkuk University School of Medicine, Gwangjin-gu, Seoul 05030, Republic of Korea.

Hanbang Cardio-Renal Syndrome Research Center, Wonkwang University, 460, Iksan-daero, Iksan, Jeonbuk 54538, Republic of Korea.

出版信息

Life (Basel). 2023 Dec 7;13(12):2307. doi: 10.3390/life13122307.

DOI:10.3390/life13122307
PMID:38137908
原文链接:https://pmc.ncbi.nlm.nih.gov/articles/PMC10744393/
Abstract

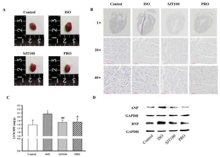
Cardiac hypertrophy is developed by various diseases such as myocardial infarction, valve diseases, hypertension, and aortic stenosis. Sibjotang (, Shizaotang, SJT), a classic formula in Korean traditional medicine, has been shown to modulate the equilibrium of body fluids and blood pressure. This research study sought to explore the impact and underlying process of Sibjotang on cardiotoxicity induced by DOX in H9c2 cells. In vitro, H9c2 cells were induced by DOX (1 μM) in the presence or absence of SJT (1-5 μg/mL) and incubated for 24 h. In vivo, SJT was administrated to isoproterenol (ISO)-induced cardiac hypertrophy mice ( = 8) at 100 mg/kg/day concentrations. Immunofluorescence staining revealed that SJT mitigated the enlargement of H9c2 cells caused by DOX in a dose-dependent way. Using SJT as a pretreatment notably suppressed the rise in cardiac hypertrophic marker levels induced by DOX. SJT inhibited the DOX-induced ERK1/2 and p38 MAPK signaling pathways. In addition, SJT significantly decreased the expression of the hypertrophy-associated transcription factor GATA binding factor 4 (GATA 4) induced by DOX. SJT also decreased hypertrophy-associated calcineurin and NFAT protein levels. Pretreatment with SJT significantly attenuated DOX-induced apoptosis-associated proteins such as Bax, caspase-3, and caspase-9 without affecting cell viability. In addition, the results of the in vivo study indicated that SJT significantly reduced the left ventricle/body weight ratio level. Administration of SJT reduced the expression of hypertrophy markers, such as ANP and BNP. These results suggest that SJT attenuates cardiac hypertrophy and heart failure induced by DOX or ISO through the inhibition of the calcineurin/NFAT/GATA4 pathway. Therefore, SJT may be a potential treatment for the prevention and treatment of cardiac hypertrophy that leads to heart failure.

摘要

心脏肥大由多种疾病引起,如心肌梗死、瓣膜疾病、高血压和主动脉狭窄。四妙汤(Sibjotang,又称十枣汤,SJT)是韩国传统医学中的经典方剂,已被证明可调节体液平衡和血压。本研究旨在探讨四妙汤对阿霉素(DOX)诱导的H9c2细胞心脏毒性的影响及潜在机制。体外实验中,在存在或不存在四妙汤(1-5μg/mL)的情况下,用DOX(1μM)诱导H9c2细胞,并孵育24小时。体内实验中,以100mg/kg/天的浓度给异丙肾上腺素(ISO)诱导的心脏肥大小鼠(n = 8)灌胃四妙汤。免疫荧光染色显示,四妙汤以剂量依赖性方式减轻了DOX引起的H9c2细胞增大。以四妙汤预处理可显著抑制DOX诱导的心脏肥大标志物水平升高。四妙汤抑制了DOX诱导的ERK1/2和p38 MAPK信号通路。此外,四妙汤显著降低了DOX诱导的肥大相关转录因子GATA结合因子4(GATA 4)的表达。四妙汤还降低了肥大相关的钙调神经磷酸酶和NFAT蛋白水平。四妙汤预处理显著减弱了DOX诱导的凋亡相关蛋白如Bax、caspase-3和caspase-9的表达,且不影响细胞活力。此外,体内研究结果表明,四妙汤显著降低了左心室/体重比水平。给予四妙汤可降低肥大标志物如ANP和BNP的表达。这些结果表明,四妙汤通过抑制钙调神经磷酸酶/NFAT/GATA4途径减轻了DOX或ISO诱导的心脏肥大和心力衰竭。因此,四妙汤可能是预防和治疗导致心力衰竭的心脏肥大的潜在药物。

https://cdn.ncbi.nlm.nih.gov/pmc/blobs/6298/10744393/18b69b903ccb/life-13-02307-g008.jpg
https://cdn.ncbi.nlm.nih.gov/pmc/blobs/6298/10744393/96757e8ebe48/life-13-02307-g001.jpg
https://cdn.ncbi.nlm.nih.gov/pmc/blobs/6298/10744393/1f990acecf80/life-13-02307-g002.jpg
https://cdn.ncbi.nlm.nih.gov/pmc/blobs/6298/10744393/b20ea92f24d9/life-13-02307-g003.jpg
https://cdn.ncbi.nlm.nih.gov/pmc/blobs/6298/10744393/a4de70d2690d/life-13-02307-g004.jpg
https://cdn.ncbi.nlm.nih.gov/pmc/blobs/6298/10744393/3af9d413b5bd/life-13-02307-g005.jpg
https://cdn.ncbi.nlm.nih.gov/pmc/blobs/6298/10744393/65c59bac1fdd/life-13-02307-g006.jpg
https://cdn.ncbi.nlm.nih.gov/pmc/blobs/6298/10744393/033736234ad8/life-13-02307-g007.jpg
https://cdn.ncbi.nlm.nih.gov/pmc/blobs/6298/10744393/18b69b903ccb/life-13-02307-g008.jpg
https://cdn.ncbi.nlm.nih.gov/pmc/blobs/6298/10744393/96757e8ebe48/life-13-02307-g001.jpg
https://cdn.ncbi.nlm.nih.gov/pmc/blobs/6298/10744393/1f990acecf80/life-13-02307-g002.jpg
https://cdn.ncbi.nlm.nih.gov/pmc/blobs/6298/10744393/b20ea92f24d9/life-13-02307-g003.jpg
https://cdn.ncbi.nlm.nih.gov/pmc/blobs/6298/10744393/a4de70d2690d/life-13-02307-g004.jpg
https://cdn.ncbi.nlm.nih.gov/pmc/blobs/6298/10744393/3af9d413b5bd/life-13-02307-g005.jpg
https://cdn.ncbi.nlm.nih.gov/pmc/blobs/6298/10744393/65c59bac1fdd/life-13-02307-g006.jpg
https://cdn.ncbi.nlm.nih.gov/pmc/blobs/6298/10744393/033736234ad8/life-13-02307-g007.jpg
https://cdn.ncbi.nlm.nih.gov/pmc/blobs/6298/10744393/18b69b903ccb/life-13-02307-g008.jpg

相似文献

1
Sibjotang Protects against Cardiac Hypertrophy In Vitro and In Vivo.西伯乔汤在体外和体内均对心肌肥大具有保护作用。
Life (Basel). 2023 Dec 7;13(12):2307. doi: 10.3390/life13122307.
2
Betulinic Acid Protects DOX-Triggered Cardiomyocyte Hypertrophy Response through the GATA-4/Calcineurin/NFAT Pathway.桦木酸通过 GATA-4/钙调神经磷酸酶/NFAT 通路保护 DOX 诱导的心肌细胞肥大反应。
Molecules. 2020 Dec 24;26(1):53. doi: 10.3390/molecules26010053.
3
TongGuanWan Alleviates Doxorubicin- and Isoproterenol-Induced Cardiac Hypertrophy and Fibrosis by Modulating Apoptotic and Fibrotic Pathways.通关丸通过调节凋亡和纤维化通路减轻阿霉素和异丙肾上腺素诱导的心肌肥厚和纤维化。
Int J Mol Sci. 2024 Sep 30;25(19):10573. doi: 10.3390/ijms251910573.
4
Artemisinin Attenuates Isoproterenol-induced Cardiac Hypertrophy via the ERK1/2 and p38 MAPK Signaling Pathways.青蒿素通过ERK1/2和p38丝裂原活化蛋白激酶信号通路减轻异丙肾上腺素诱导的心肌肥厚。
Curr Mol Pharmacol. 2023 Oct 13. doi: 10.2174/0118761429244886230927070818.
5
Plantago asiatica L. seeds extract protects against cardiomyocyte injury in isoproterenol- induced cardiac hypertrophy by inhibiting excessive autophagy and apoptosis in mice.车前草种子提取物通过抑制小鼠异丙肾上腺素诱导的心脏肥大中的过度自噬和细胞凋亡来保护心肌细胞免受损伤。
Phytomedicine. 2021 Oct;91:153681. doi: 10.1016/j.phymed.2021.153681. Epub 2021 Jul 20.
6
Zinc inhibits doxorubicin-activated calcineurin signal transduction pathway in H9c2 embryonic rat cardiac cells.锌抑制阿霉素激活的大鼠胚胎H9c2心肌细胞中的钙调神经磷酸酶信号转导通路。
Exp Biol Med (Maywood). 2007 May;232(5):682-9.
7
Calcineurin activation is not necessary for Doxorubicin-induced hypertrophy in H9c2 embryonic rat cardiac cells: involvement of the phosphoinositide 3-kinase-Akt pathway.钙调神经磷酸酶激活对于阿霉素诱导的H9c2胚胎大鼠心肌细胞肥大并非必要:磷脂酰肌醇3激酶-Akt信号通路的作用
J Pharmacol Exp Ther. 2006 Nov;319(2):934-40. doi: 10.1124/jpet.106.108845. Epub 2006 Aug 22.
8
Lipopolysaccharide induces cellular hypertrophy through calcineurin/NFAT-3 signaling pathway in H9c2 myocardiac cells.脂多糖通过钙调神经磷酸酶/活化T细胞核因子-3信号通路诱导H9c2心肌细胞肥大。
Mol Cell Biochem. 2008 Jun;313(1-2):167-78. doi: 10.1007/s11010-008-9754-0. Epub 2008 Apr 9.
9
Tanshinone IIA protects against cardiac hypertrophy via inhibiting calcineurin/NFATc3 pathway.丹参酮 IIA 通过抑制钙调神经磷酸酶/NFATc3 通路保护心肌肥厚。
Int J Biol Sci. 2011 Apr 7;7(3):383-9. doi: 10.7150/ijbs.7.383.
10
Ubiquitin-protein ligase E3a (UBE3A) as a new biomarker of cardiac hypertrophy in cell models.泛素蛋白连接酶 E3a (UBE3A) 作为细胞模型中心脏肥大的新生物标志物。
J Food Drug Anal. 2019 Jan;27(1):355-364. doi: 10.1016/j.jfda.2018.08.002. Epub 2018 Aug 24.

引用本文的文献

1
Research progress on programmed cell death of cardiomyocytes in pressure-overload hypertrophic cardiomyopathy.压力超负荷肥厚型心肌病中心肌细胞程序性细胞死亡的研究进展
Apoptosis. 2025 Aug 14. doi: 10.1007/s10495-025-02146-5.
2
Post-translational acylation of proteins in cardiac hypertrophy.心脏肥大中蛋白质的翻译后酰化作用。
Nat Rev Cardiol. 2025 Apr 14. doi: 10.1038/s41569-025-01150-1.
3
Therapeutic Effects of Natural Products on Human Diseases.天然产物对人类疾病的治疗作用。

本文引用的文献

1
Danhong injection attenuates doxorubicin-induced cardiotoxicity in rats suppression of apoptosis: network pharmacology analysis and experimental validation.丹红注射液减轻阿霉素诱导的大鼠心脏毒性:凋亡抑制作用的网络药理学分析与实验验证
Front Pharmacol. 2022 Aug 22;13:929302. doi: 10.3389/fphar.2022.929302. eCollection 2022.
2
Tools for studying and modulating (cardiac muscle) cell mechanics and mechanosensing across the scales.用于跨尺度研究和调节(心肌)细胞力学及机械传感的工具。
Biophys Rev. 2021 Sep 5;13(5):611-623. doi: 10.1007/s12551-021-00837-2. eCollection 2021 Oct.
3
Fibroblasts in the Infarcted, Remodeling, and Failing Heart.
Life (Basel). 2024 Sep 14;14(9):1166. doi: 10.3390/life14091166.
梗死、重塑和衰竭心脏中的成纤维细胞。
JACC Basic Transl Sci. 2019 Jun 24;4(3):449-467. doi: 10.1016/j.jacbts.2019.02.006. eCollection 2019 Jun.
4
Apoptosis in angiotensin II-stimulated hypertrophic cardiac cells -modulation by phenolics rich extract of Boerhavia diffusa L.血管紧张素Ⅱ刺激的心肌肥厚细胞中的细胞凋亡-富含虎刺梅的多酚提取物的调节作用。
Biomed Pharmacother. 2018 Dec;108:1097-1104. doi: 10.1016/j.biopha.2018.09.114. Epub 2018 Sep 28.
5
Doxorubicin-Induced Myocardial Fibrosis Involves the Neurokinin-1 Receptor and Direct Effects on Cardiac Fibroblasts.多柔比星诱导的心肌纤维化涉及神经激肽-1 受体和对心肌成纤维细胞的直接作用。
Heart Lung Circ. 2019 Oct;28(10):1598-1605. doi: 10.1016/j.hlc.2018.08.003. Epub 2018 Sep 2.
6
JMJD3 inhibition protects against isoproterenol-induced cardiac hypertrophy by suppressing β-MHC expression.JMJD3 抑制通过抑制 β-MHC 表达来防止异丙肾上腺素诱导的心肌肥厚。
Mol Cell Endocrinol. 2018 Dec 5;477:1-14. doi: 10.1016/j.mce.2018.05.009. Epub 2018 May 10.
7
The inhibitory effect of rosmarinic acid on overexpression of NCX1 and stretch- induced arrhythmias after acute myocardial infarction in rats.迷迭香酸对大鼠急性心肌梗死后 NCX1 过表达和牵张诱导性心律失常的抑制作用。
Biomed Pharmacother. 2018 Jun;102:884-893. doi: 10.1016/j.biopha.2018.03.103. Epub 2018 Apr 5.
8
CTRP3 protected against doxorubicin-induced cardiac dysfunction, inflammation and cell death via activation of Sirt1.CTRP3 通过激活 Sirt1 来防止阿霉素引起的心脏功能障碍、炎症和细胞死亡。
J Mol Cell Cardiol. 2018 Jan;114:38-47. doi: 10.1016/j.yjmcc.2017.10.008. Epub 2017 Oct 20.
9
Telmisartan suppresses cardiac hypertrophy by inhibiting cardiomyocyte apoptosis via the NFAT/ANP/BNP signaling pathway.替米沙坦通过NFAT/ANP/BNP信号通路抑制心肌细胞凋亡,从而抑制心脏肥大。
Mol Med Rep. 2017 May;15(5):2574-2582. doi: 10.3892/mmr.2017.6318. Epub 2017 Mar 14.
10
Vinpocetine Attenuates Pathological Cardiac Remodeling by Inhibiting Cardiac Hypertrophy and Fibrosis.长春西汀通过抑制心肌肥大和纤维化减轻病理性心脏重塑。
Cardiovasc Drugs Ther. 2017 Apr;31(2):157-166. doi: 10.1007/s10557-017-6719-0.