Suppr超能文献

基于 UHPLC-MS 的代谢组学揭示了酸性多糖的潜在作用机制及其对环磷酰胺致免疫抑制小鼠的影响。

UHPLC-MS-Based Metabolomics Reveal the Potential Mechanism of Acid Polysaccharide in and Its Effects on Cyclophosphamide-Induced Immunosuppressed Mice.

机构信息

Jilin Ginseng Academy, Changchun University of Chinese Medicine, Changchun 130117, China.

出版信息

Molecules. 2023 Dec 5;28(24):7944. doi: 10.3390/molecules28247944.

Abstract

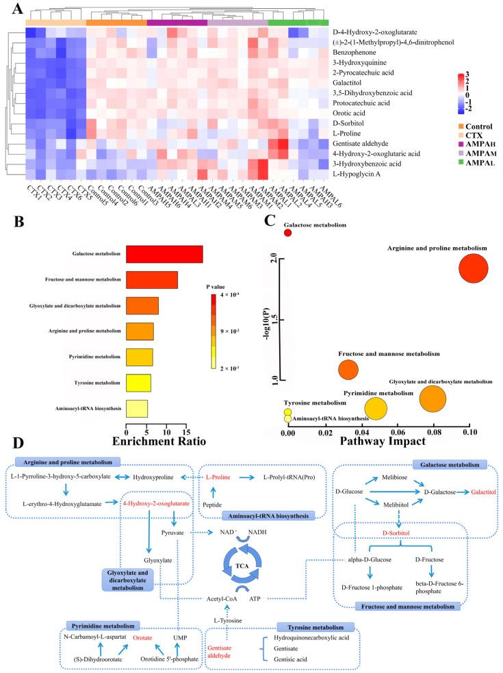
(Vahl) P. Kumm is commonly used for food and pharmaceutical supplements due to its immune regulatory function, and polysaccharides are one of its main components. The aim of this research is to study the immunological activity of the purified acidic polysaccharide fraction, namely, AMPA, isolated from crude polysaccharide (AMP). In this study, a combination of the immune activity of mouse macrophages in vitro and serum metabonomics in vivo was used to comprehensively explore the cell viability and metabolic changes in immune-deficient mice in the AMPA intervention, with the aim of elucidating the potential mechanisms of AMPA in the treatment of immunodeficiency. The in vitro experiments revealed that, compared with LPS-induced RAW264.7, the AMPA treatment elevated the levels of the cellular immune factors IL-2, IL-6, IgM, IgA, TNF-α, and IFN-γ; promoted the expression of immune proteins; and activated the TLR4/MyD88/NF-κB signaling pathway to produce immunological responses. The protein expression was also demonstrated in the spleen of the cyclophosphamide immunosuppressive model in vivo. The UHPLC-MS-based metabolomic analysis revealed that AMPA significantly modulated six endogenous metabolites in mice, with the associated metabolic pathways of AMPA for treating immunodeficiency selected as potential therapeutic biomarkers. The results demonstrate that phosphorylated acetyl CoA, glycolysis, and the TCA cycle were mainly activated to enhance immune factor expression and provide immune protection to the body. These experimental results are important for the development and application of AMPA as a valuable health food or drug that enhances immunity.

摘要

(Vahl) P. Kumm 由于其免疫调节功能,常用于食品和医药补充剂,多糖是其主要成分之一。本研究旨在研究从粗多糖 (AMP) 中分离出的纯化酸性多糖部分,即 AMPA 的免疫活性。在这项研究中,结合体外小鼠巨噬细胞免疫活性和体内血清代谢组学,综合探讨 AMPA 干预免疫缺陷小鼠的细胞活力和代谢变化,旨在阐明 AMPA 治疗免疫缺陷的潜在机制。体外实验表明,与 LPS 诱导的 RAW264.7 相比,AMPA 处理提高了细胞免疫因子 IL-2、IL-6、IgM、IgA、TNF-α 和 IFN-γ 的水平;促进免疫蛋白的表达;并激活 TLR4/MyD88/NF-κB 信号通路以产生免疫反应。该蛋白表达也在体内环磷酰胺免疫抑制模型的脾脏中得到了证明。基于 UHPLC-MS 的代谢组学分析表明,AMPA 显著调节了小鼠的六种内源性代谢物,与 AMPA 治疗免疫缺陷的相关代谢途径被选为潜在的治疗生物标志物。结果表明,磷酸化乙酰辅酶 A、糖酵解和 TCA 循环主要被激活,以增强免疫因子的表达并为机体提供免疫保护。这些实验结果对于开发和应用 AMPA 作为增强免疫力的有价值的保健品或药物具有重要意义。

https://cdn.ncbi.nlm.nih.gov/pmc/blobs/db9a/10745530/4080b5a96503/molecules-28-07944-g001.jpg

文献AI研究员

20分钟写一篇综述,助力文献阅读效率提升50倍。

立即体验

用中文搜PubMed

大模型驱动的PubMed中文搜索引擎

马上搜索

文档翻译

学术文献翻译模型,支持多种主流文档格式。

立即体验