• 文献检索
  • 文档翻译
  • 深度研究
  • 学术资讯
  • Suppr Zotero 插件Zotero 插件
  • 邀请有礼
  • 套餐&价格
  • 历史记录
应用&插件
Suppr Zotero 插件Zotero 插件浏览器插件Mac 客户端Windows 客户端微信小程序
定价
高级版会员购买积分包购买API积分包
服务
文献检索文档翻译深度研究API 文档MCP 服务
关于我们
关于 Suppr公司介绍联系我们用户协议隐私条款
关注我们

Suppr 超能文献

核心技术专利:CN118964589B侵权必究
粤ICP备2023148730 号-1Suppr @ 2026

文献检索

告别复杂PubMed语法,用中文像聊天一样搜索,搜遍4000万医学文献。AI智能推荐,让科研检索更轻松。

立即免费搜索

文件翻译

保留排版,准确专业,支持PDF/Word/PPT等文件格式,支持 12+语言互译。

免费翻译文档

深度研究

AI帮你快速写综述,25分钟生成高质量综述,智能提取关键信息,辅助科研写作。

立即免费体验

双重特异性磷酸酶 6 缺乏可减轻小鼠动脉损伤诱导的内膜增生。

Dual-Specificity Phosphatase 6 Deficiency Attenuates Arterial-Injury-Induced Intimal Hyperplasia in Mice.

机构信息

Institute of Cellular and System Medicine, National Health Research Institutes, Zhunan 350401, Taiwan.

National Health Research Institutes and Department of Life Sciences, National Central University Joint Ph.D. Program in Biomedicine, Zhongli District, Taoyuan 320317, Taiwan.

出版信息

Int J Mol Sci. 2023 Dec 5;24(24):17136. doi: 10.3390/ijms242417136.

DOI:10.3390/ijms242417136
PMID:38138967
原文链接:https://pmc.ncbi.nlm.nih.gov/articles/PMC10742470/
Abstract

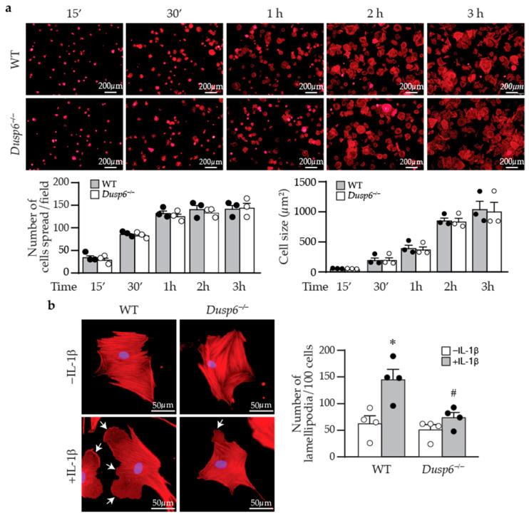
In response to injury, vascular smooth muscle cells (VSMCs) of the arterial wall dedifferentiate into a proliferative and migratory phenotype, leading to intimal hyperplasia. The ERK1/2 pathway participates in cellular proliferation and migration, while dual-specificity phosphatase 6 (DUSP6, also named MKP3) can dephosphorylate activated ERK1/2. We showed that DUSP6 was expressed in low baseline levels in normal arteries; however, arterial injury significantly increased DUSP6 levels in the vessel wall. Compared with wild-type mice, -deficient mice had smaller neointima. In vitro, IL-1β induced DUSP6 expression and increased VSMC proliferation and migration. Lack of DUSP6 reduced IL-1β-induced VSMC proliferation and migration. DUSP6 deficiency did not affect IL-1β-stimulated ERK1/2 activation. Instead, ERK1/2 inhibitor U0126 prevented DUSP6 induction by IL-1β, indicating that ERK1/2 functions upstream of DUSP6 to regulate DUSP6 expression in VSMCs rather than downstream as a DUSP6 substrate. IL-1β decreased the levels of cell cycle inhibitor p27 and cell-cell adhesion molecule N-cadherin in VSMCs, whereas lack of DUSP6 maintained their high levels, revealing novel functions of DUSP6 in regulating these two molecules. Taken together, our results indicate that lack of DUSP6 attenuated neointima formation following arterial injury by reducing VSMC proliferation and migration, which were likely mediated via maintaining p27 and N-cadherin levels.

摘要

在受到损伤时,动脉壁中的血管平滑肌细胞(VSMCs)去分化为增殖和迁移表型,导致内膜增生。ERK1/2 途径参与细胞增殖和迁移,而双特异性磷酸酶 6(DUSP6,也称为 MKP3)可以去磷酸化激活的 ERK1/2。我们发现 DUSP6 在正常动脉中的基础表达水平较低;然而,动脉损伤会显著增加血管壁中的 DUSP6 水平。与野生型小鼠相比,-/- 小鼠的新生内膜较小。在体外,IL-1β诱导 DUSP6 表达,并增加 VSMC 的增殖和迁移。缺乏 DUSP6 会减少 IL-1β诱导的 VSMC 增殖和迁移。DUSP6 缺乏并不影响 IL-1β 刺激的 ERK1/2 激活。相反,ERK1/2 抑制剂 U0126 可阻止 IL-1β诱导的 DUSP6 表达,表明 ERK1/2 在 VSMCs 中作为 DUSP6 的上游调节物而非作为 DUSP6 底物来调节 DUSP6 的表达。IL-1β 降低了 VSMCs 中细胞周期抑制剂 p27 和细胞-细胞黏附分子 N-钙黏蛋白的水平,而缺乏 DUSP6 则维持了它们的高水平,揭示了 DUSP6 在调节这两种分子方面的新功能。总之,我们的结果表明,缺乏 DUSP6 通过减少 VSMC 的增殖和迁移来减轻动脉损伤后的新生内膜形成,这可能是通过维持 p27 和 N-钙黏蛋白的水平来实现的。

https://cdn.ncbi.nlm.nih.gov/pmc/blobs/0c0f/10742470/f24ccb6040df/ijms-24-17136-g009.jpg
https://cdn.ncbi.nlm.nih.gov/pmc/blobs/0c0f/10742470/8f628f98dd79/ijms-24-17136-g001.jpg
https://cdn.ncbi.nlm.nih.gov/pmc/blobs/0c0f/10742470/042011a81890/ijms-24-17136-g002.jpg
https://cdn.ncbi.nlm.nih.gov/pmc/blobs/0c0f/10742470/0a018e6fe1f8/ijms-24-17136-g003.jpg
https://cdn.ncbi.nlm.nih.gov/pmc/blobs/0c0f/10742470/2a697b08c856/ijms-24-17136-g004.jpg
https://cdn.ncbi.nlm.nih.gov/pmc/blobs/0c0f/10742470/742b096c29ad/ijms-24-17136-g005.jpg
https://cdn.ncbi.nlm.nih.gov/pmc/blobs/0c0f/10742470/eb8e5aa1e32d/ijms-24-17136-g006.jpg
https://cdn.ncbi.nlm.nih.gov/pmc/blobs/0c0f/10742470/9dba1452292a/ijms-24-17136-g007.jpg
https://cdn.ncbi.nlm.nih.gov/pmc/blobs/0c0f/10742470/24bc1b2ecccf/ijms-24-17136-g008.jpg
https://cdn.ncbi.nlm.nih.gov/pmc/blobs/0c0f/10742470/f24ccb6040df/ijms-24-17136-g009.jpg
https://cdn.ncbi.nlm.nih.gov/pmc/blobs/0c0f/10742470/8f628f98dd79/ijms-24-17136-g001.jpg
https://cdn.ncbi.nlm.nih.gov/pmc/blobs/0c0f/10742470/042011a81890/ijms-24-17136-g002.jpg
https://cdn.ncbi.nlm.nih.gov/pmc/blobs/0c0f/10742470/0a018e6fe1f8/ijms-24-17136-g003.jpg
https://cdn.ncbi.nlm.nih.gov/pmc/blobs/0c0f/10742470/2a697b08c856/ijms-24-17136-g004.jpg
https://cdn.ncbi.nlm.nih.gov/pmc/blobs/0c0f/10742470/742b096c29ad/ijms-24-17136-g005.jpg
https://cdn.ncbi.nlm.nih.gov/pmc/blobs/0c0f/10742470/eb8e5aa1e32d/ijms-24-17136-g006.jpg
https://cdn.ncbi.nlm.nih.gov/pmc/blobs/0c0f/10742470/9dba1452292a/ijms-24-17136-g007.jpg
https://cdn.ncbi.nlm.nih.gov/pmc/blobs/0c0f/10742470/24bc1b2ecccf/ijms-24-17136-g008.jpg
https://cdn.ncbi.nlm.nih.gov/pmc/blobs/0c0f/10742470/f24ccb6040df/ijms-24-17136-g009.jpg

相似文献

1
Dual-Specificity Phosphatase 6 Deficiency Attenuates Arterial-Injury-Induced Intimal Hyperplasia in Mice.双重特异性磷酸酶 6 缺乏可减轻小鼠动脉损伤诱导的内膜增生。
Int J Mol Sci. 2023 Dec 5;24(24):17136. doi: 10.3390/ijms242417136.
2
Zinc finger protein 191 deficiency attenuates vascular smooth muscle cell proliferation, migration, and intimal hyperplasia after endovascular arterial injury.锌指蛋白 191 缺乏可减轻血管平滑肌细胞增殖、迁移和血管内动脉损伤后的内膜增生。
J Vasc Surg. 2014 Feb;59(2):500-9. doi: 10.1016/j.jvs.2013.03.049. Epub 2013 Jun 4.
3
Wild-type p53-induced phosphatase 1 promotes vascular smooth muscle cell proliferation and neointima hyperplasia after vascular injury via p-adenosine 5'-monophosphate-activated protein kinase/mammalian target of rapamycin complex 1 pathway.野生型 p53 诱导的磷酸酶 1 通过 p-腺苷 5'-单磷酸激活蛋白激酶/哺乳动物雷帕霉素靶蛋白复合物 1 通路促进血管损伤后的血管平滑肌细胞增殖和新生内膜增生。
J Hypertens. 2019 Nov;37(11):2256-2268. doi: 10.1097/HJH.0000000000002159.
4
miRNA-34a reduces neointima formation through inhibiting smooth muscle cell proliferation and migration.微小RNA-34a通过抑制平滑肌细胞增殖和迁移来减少新生内膜形成。
J Mol Cell Cardiol. 2015 Dec;89(Pt A):75-86. doi: 10.1016/j.yjmcc.2015.10.017. Epub 2015 Oct 19.
5
NF2 deficiency accelerates neointima hyperplasia following vascular injury via promoting YAP-TEAD1 interaction in vascular smooth muscle cells.NF2 缺失通过促进血管平滑肌细胞中 YAP-TEAD1 相互作用加速血管损伤后的新生内膜增生。
Aging (Albany NY). 2020 May 18;12(10):9726-9744. doi: 10.18632/aging.103240.
6
STAT4 deficiency protects against neointima formation following arterial injury in mice.STAT4缺陷可预防小鼠动脉损伤后新生内膜的形成。
J Mol Cell Cardiol. 2014 Sep;74:284-94. doi: 10.1016/j.yjmcc.2014.06.001. Epub 2014 Jun 14.
7
Matrix metalloproteinase-8 promotes vascular smooth muscle cell proliferation and neointima formation.基质金属蛋白酶-8 促进血管平滑肌细胞增殖和新生内膜形成。
Arterioscler Thromb Vasc Biol. 2014 Jan;34(1):90-8. doi: 10.1161/ATVBAHA.113.301418. Epub 2013 Oct 24.
8
Connexin37 reduces smooth muscle cell proliferation and intimal hyperplasia in a mouse model of carotid artery ligation.连接蛋白 37 可减少小鼠颈动脉结扎模型中平滑肌细胞的增殖和内膜增生。
Cardiovasc Res. 2017 Jun 1;113(7):805-816. doi: 10.1093/cvr/cvx079.
9
Intermedin reduces neointima formation by regulating vascular smooth muscle cell phenotype via cAMP/PKA pathway.中介素通过 cAMP/PKA 通路调节血管平滑肌细胞表型减少新生内膜形成。
Atherosclerosis. 2017 Nov;266:212-222. doi: 10.1016/j.atherosclerosis.2017.10.011. Epub 2017 Oct 9.
10
Adenosine monophosphate-activated protein kinase-α2 deficiency promotes vascular smooth muscle cell migration via S-phase kinase-associated protein 2 upregulation and E-cadherin downregulation.腺苷一磷酸激活蛋白激酶-α2 缺乏通过上调 S 期激酶相关蛋白 2 和下调 E-钙黏蛋白促进血管平滑肌细胞迁移。
Arterioscler Thromb Vasc Biol. 2013 Dec;33(12):2800-9. doi: 10.1161/ATVBAHA.113.301869. Epub 2013 Oct 10.

引用本文的文献

1
METTL14 promotes intimal hyperplasia through m6A-mediated control of vascular smooth muscle dedifferentiation genes.METTL14通过m6A介导的对血管平滑肌去分化基因的调控促进内膜增生。
JCI Insight. 2025 Apr 17;10(10). doi: 10.1172/jci.insight.184444. eCollection 2025 May 22.

本文引用的文献

1
Heart Disease and Stroke Statistics-2023 Update: A Report From the American Heart Association.《心脏病与卒中统计数据-2023 更新:美国心脏协会报告》。
Circulation. 2023 Feb 21;147(8):e93-e621. doi: 10.1161/CIR.0000000000001123. Epub 2023 Jan 25.
2
Vascular smooth muscle cells in intimal hyperplasia, an update.内膜增生中的血管平滑肌细胞,最新进展
Front Physiol. 2023 Jan 4;13:1081881. doi: 10.3389/fphys.2022.1081881. eCollection 2022.
3
Vascular Smooth Muscle Cells Phenotypic Switching in Cardiovascular Diseases.血管平滑肌细胞在心血管疾病中的表型转换。
Cells. 2022 Dec 15;11(24):4060. doi: 10.3390/cells11244060.
4
How vascular smooth muscle cell phenotype switching contributes to vascular disease.血管平滑肌细胞表型转化如何促进血管疾病。
Cell Commun Signal. 2022 Nov 21;20(1):180. doi: 10.1186/s12964-022-00993-2.
5
The Global Burden of Cardiovascular Diseases and Risk: A Compass for Future Health.心血管疾病及其风险的全球负担:未来健康指南。
J Am Coll Cardiol. 2022 Dec 20;80(25):2361-2371. doi: 10.1016/j.jacc.2022.11.005. Epub 2022 Nov 9.
6
ERK signaling for cell migration and invasion.细胞迁移和侵袭的细胞外信号调节激酶信号传导
Front Mol Biosci. 2022 Oct 3;9:998475. doi: 10.3389/fmolb.2022.998475. eCollection 2022.
7
Coronary In-Stent Restenosis: JACC State-of-the-Art Review.冠状动脉支架内再狭窄:JACC 最新综述
J Am Coll Cardiol. 2022 Jul 26;80(4):348-372. doi: 10.1016/j.jacc.2022.05.017.
8
Identification of a gut microbiota member that ameliorates DSS-induced colitis in intestinal barrier enhanced Dusp6-deficient mice.鉴定一种肠道微生物成员,可改善肠道屏障增强的 Dusp6 缺陷小鼠的 DSS 诱导的结肠炎。
Cell Rep. 2021 Nov 23;37(8):110016. doi: 10.1016/j.celrep.2021.110016.
9
Trends and Outcomes of Restenosis After Coronary Stent Implantation in the United States.美国冠状动脉支架植入术后再狭窄的趋势和结果。
J Am Coll Cardiol. 2020 Sep 29;76(13):1521-1531. doi: 10.1016/j.jacc.2020.08.002.
10
Metabolism of vascular smooth muscle cells in vascular diseases.血管疾病中的血管平滑肌细胞代谢。
Am J Physiol Heart Circ Physiol. 2020 Sep 1;319(3):H613-H631. doi: 10.1152/ajpheart.00220.2020. Epub 2020 Aug 7.