Department of Biology, Josip Juraj Strossmayer University of Osijek, Ulica cara Hadrijana 8A, 31000 Osijek, Croatia.
Department of Medical Biology, School of Medicine, Josip Juraj Strossmayer University of Osijek, 31000 Osijek, Croatia.
Int J Mol Sci. 2023 Dec 7;24(24):17218. doi: 10.3390/ijms242417218.
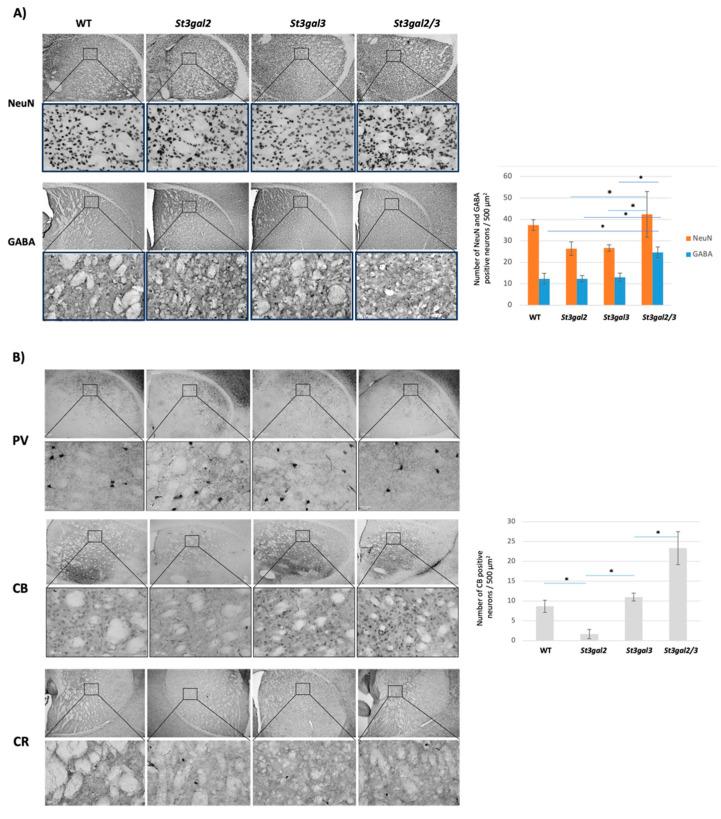
Gangliosides are major glycans on vertebrate nerve cells, and their metabolic disruption results in congenital disorders with marked cognitive and motor deficits. The sialyltransferase gene is responsible for terminal sialylation of two prominent brain gangliosides in mammals, GD1a and GT1b. In this study, we analyzed the expression of calcium-binding interneurons in primary sensory (somatic, visual, and auditory) and motor areas of the neocortex, hippocampus, and striatum of -null mice as well as -null and -double null. Immunohistochemistry with highly specific primary antibodies for GABA, parvalbumin, calretinin, and calbindin were used for interneuron detection. -null mice had decreased expression of all three analyzed types of calcium-binding interneurons in all analyzed regions of the neocortex. These results implicate gangliosides GD1a and GT1b in the process of interneuron migration and maturation.
神经节苷脂是脊椎动物神经细胞上的主要糖脂,其代谢紊乱会导致先天性疾病,表现出明显的认知和运动功能缺陷。唾液酸转移酶基因负责终末唾液酸化两种在哺乳动物中突出的脑神经节苷脂,即 GD1a 和 GT1b。在这项研究中,我们分析了钙结合中间神经元在初级感觉(躯体感觉、视觉和听觉)和运动区的表达,以及 -/- 小鼠和 -/- 和 -/- 双敲除小鼠的新皮层、海马和纹状体。使用针对 GABA、parvalbumin、calretinin 和 calbindin 的高度特异性的一抗进行免疫组织化学染色,以检测中间神经元。在新皮层的所有分析区域,-/- 小鼠的三种分析类型的钙结合中间神经元的表达均减少。这些结果表明神经节苷脂 GD1a 和 GT1b 参与了中间神经元的迁移和成熟过程。