Suppr超能文献

抗体偶联磁性纳米颗粒治疗抑制 T 细胞介导的炎症。

Antibody-Conjugated Magnetic Nanoparticle Therapy for Inhibiting T-Cell Mediated Inflammation.

机构信息

Department of Digital Healthcare, Sangji University, Wonju, 26339, South Korea.

Department of Biochemistry and Molecular Biology, Life Science Faculty, Bangabandhu Sheikh Mujibur Rahman Science and Technology University, Gopalganj, 8100, Bangladesh.

出版信息

Adv Sci (Weinh). 2024 Mar;11(11):e2307148. doi: 10.1002/advs.202307148. Epub 2023 Dec 31.

Abstract

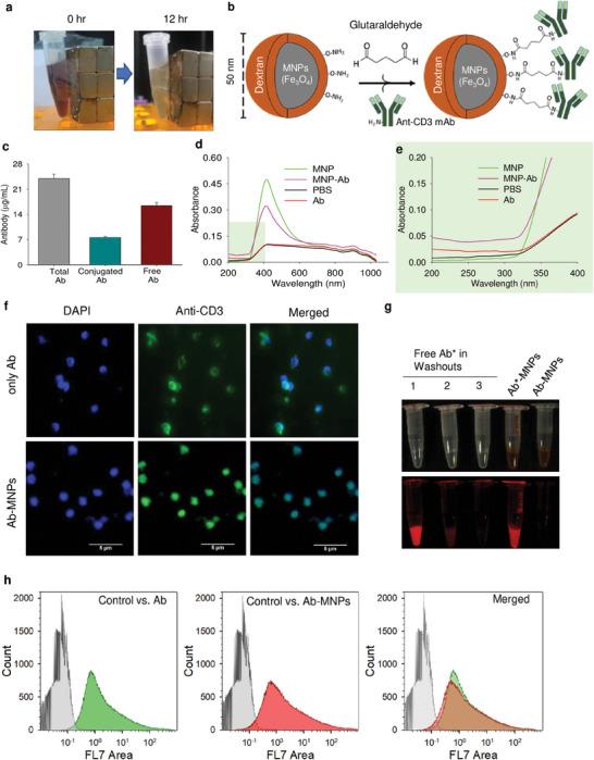
Tolerance induction is critical for mitigating T cell-mediated inflammation. Treatments based on anti-CD3 monoclonal antibody (mAb) play a pivotal role in inducing such tolerance. Anti-CD3 mAb conjugated with dextran-coated magnetic nanoparticles (MNPs) may induce inflammatory tolerance is posited. MNPs conjugated with anti-CD3 mAb (Ab-MNPs) are characterized using transmission and scanning electron microscopy, and their distribution is assessed using a nanoparticle tracking analyzer. Compared to MNPs, 90% of Ab-MNPs increased in size from 54.7 ± 0.5 to 71.7 ± 2.7 nm. The in vitro and in vivo studies confirmed the therapeutic material as nontoxic and biocompatible. Mice are administered various dosages of Ab-MNPs before receiving concanavalin-A (ConA), an inflammation inducer. Preadministration of Ab-MNPs, as opposed to MNPs or anti-CD3 mAb alone, significantly reduced the serum levels of interferon-γ and interleukin-6 in ConA-treated mice. Additionally, the transdermal stamp patch as an effective delivery system for Ab-MNPs is validated. This study demonstrates the utility of the Ab-MNP complex in pathologies associated with T cell-mediated hyperinflammation, such as organ transplantation and COVID-19.

摘要

诱导耐受对于减轻 T 细胞介导的炎症至关重要。基于抗 CD3 单克隆抗体 (mAb) 的治疗在诱导这种耐受方面发挥着关键作用。将抗 CD3 mAb 与葡聚糖涂层的磁性纳米颗粒 (MNPs) 偶联可能会诱导炎症耐受。使用透射电子显微镜和扫描电子显微镜对 MNPs 与抗 CD3 mAb 偶联物 (Ab-MNPs) 进行了表征,并使用纳米颗粒跟踪分析仪评估了它们的分布。与 MNPs 相比,90%的 Ab-MNPs 的尺寸从 54.7 ± 0.5nm 增加到 71.7 ± 2.7nm。体外和体内研究证实了治疗材料的无毒和生物相容性。在接受 ConA(一种炎症诱导剂)之前,给小鼠施用不同剂量的 Ab-MNPs。与单独使用 MNPs 或抗 CD3 mAb 相比,Ab-MNPs 的预先给药显著降低了 ConA 处理的小鼠血清中干扰素-γ和白细胞介素-6 的水平。此外,还验证了作为 Ab-MNPs 有效递送系统的透皮邮票贴片。这项研究证明了 Ab-MNP 复合物在与 T 细胞介导的过度炎症相关的病理学中的应用,例如器官移植和 COVID-19。

https://cdn.ncbi.nlm.nih.gov/pmc/blobs/737d/10953552/8a999e8372b9/ADVS-11-2307148-g005.jpg

文献AI研究员

20分钟写一篇综述,助力文献阅读效率提升50倍。

立即体验

用中文搜PubMed

大模型驱动的PubMed中文搜索引擎

马上搜索

文档翻译

学术文献翻译模型,支持多种主流文档格式。

立即体验