Suppr超能文献

建立一种与溶酶体相关的乳腺癌预后特征以预测免疫浸润和治疗反应。

Establishment of a lysosome-related prognostic signature in breast cancer to predict immune infiltration and therapy response.

作者信息

Su Hairong, Chen Ying, Lin Fengye, Li Wanhua, Gu Xiangyu, Zeng Weijie, Liu Dan, Li Man, Zhong Shaowen, Chen Qianjun, Chen Qubo

机构信息

Second Clinical Medical College, Guangzhou University of Chinese Medicine, Guangzhou, China.

State Key Laboratory of Dampness Syndrome of Chinese Medicine, The Second Affiliated Hospital of Guangzhou University of Chinese Medicine, Guangzhou, China.

出版信息

Front Oncol. 2023 Dec 14;13:1325452. doi: 10.3389/fonc.2023.1325452. eCollection 2023.

Abstract

BACKGROUND

Lysosomes are instrumental in intracellular degradation and recycling, with their functional alterations holding significance in tumor growth. Nevertheless, the precise role of lysosome-related genes (LRGs) in breast cancer (BC) remains elucidated. This study aimed to establish a prognostic model for BC based on LRGs.

METHODS

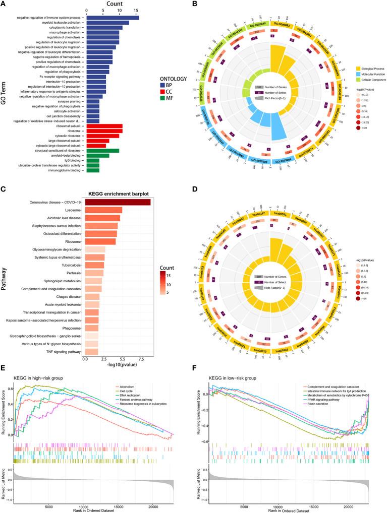
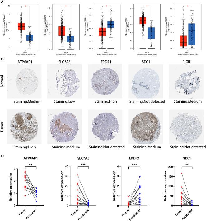
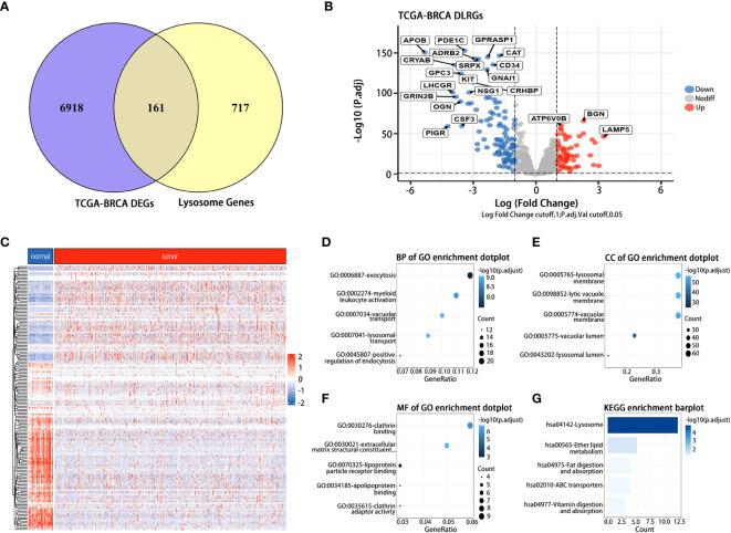
Employing The Cancer Genome Atlas (TCGA) BC cohort as a training dataset, this study identified differentially expressed lysosome-related genes (DLRGs) through intersecting LRGs with differential expression genes (DEGs) between tumor and normal samples. A prognostic model of BC was subsequently developed using Cox regression analysis and validated within two Gene Expression Omnibus (GEO) external validation sets. Further analyses explored functional pathways, the immune microenvironment, immunotherapeutic responses, and sensitivity to chemotherapeutic drugs in different risk groups. Additionally, the mRNA and protein expression levels of genes within the risk model were examined by utilizing the Gene Expression Profiling Interactive Analysis (GEPIA) and Human Protein Atlas (HPA) databases. Clinical tissue specimens obtained from patients were gathered to validate the expression of the model genes via Real-Time Polymerase Chain Reaction (RT-PCR).

RESULTS

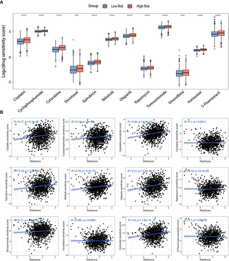
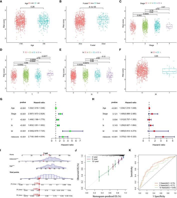
We developed a risk model of BC based on five specific genes (ATP6AP1, SLC7A5, EPDR1, SDC1, and PIGR). The model was validated for overall survival (OS) in two GEO validation sets (=0.00034 for GSE20685 and =0.0095 for GSE58812). In addition, the nomogram incorporating clinical factors showed better predictive performance. Compared to the low-risk group, the high-risk group had a higher level of certain immune cell infiltration, including regulatory T cells (Tregs) and type 2 T helper cells (Th2). The high-risk patients appeared to respond less well to general immunotherapy and chemotherapeutic drugs, according to the Tumor Immune Dysfunction and Exclusion (TIDE), Immunophenotype Score (IPS), and drug sensitivity scores. The RT-PCR results validated the expression trends of some prognostic-related genes in agreement with the previous differential expression analysis.

CONCLUSION

Our innovative lysosome-associated signature can predict the prognosis for BC patients, offering insights for guiding subsequent immunotherapeutic and chemotherapeutic interventions. Furthermore, it has the potential to provide a scientific foundation for identifying prospective therapeutic targets.

摘要

背景

溶酶体在细胞内降解和循环中发挥着重要作用,其功能改变对肿瘤生长具有重要意义。然而,溶酶体相关基因(LRGs)在乳腺癌(BC)中的具体作用仍有待阐明。本研究旨在基于LRGs建立BC的预后模型。

方法

本研究以癌症基因组图谱(TCGA)的BC队列作为训练数据集,通过将LRGs与肿瘤和正常样本之间的差异表达基因(DEGs)相交,鉴定出差异表达的溶酶体相关基因(DLRGs)。随后使用Cox回归分析建立BC的预后模型,并在两个基因表达综合数据库(GEO)外部验证集中进行验证。进一步的分析探讨了不同风险组中的功能通路、免疫微环境、免疫治疗反应以及对化疗药物的敏感性。此外,利用基因表达谱交互式分析(GEPIA)和人类蛋白质图谱(HPA)数据库检测风险模型中基因的mRNA和蛋白质表达水平。收集患者的临床组织标本,通过实时聚合酶链反应(RT-PCR)验证模型基因的表达。

结果

我们基于五个特定基因(ATP6AP1、SLC7A5、EPDR1、SDC1和PIGR)建立了BC的风险模型。该模型在两个GEO验证集中对总生存期(OS)进行了验证(GSE20685的P值为0.00034,GSE58812的P值为0.0095)。此外,纳入临床因素的列线图显示出更好的预测性能。与低风险组相比,高风险组中某些免疫细胞浸润水平较高,包括调节性T细胞(Tregs)和2型辅助性T细胞(Th2)。根据肿瘤免疫功能障碍与排除(TIDE)、免疫表型评分(IPS)和药物敏感性评分,高风险患者对一般免疫治疗和化疗药物的反应似乎较差。RT-PCR结果验证了一些预后相关基因与先前差异表达分析一致的表达趋势。

结论

我们创新的溶酶体相关特征可以预测BC患者的预后,为指导后续免疫治疗和化疗干预提供见解。此外,它有可能为确定潜在治疗靶点提供科学依据。

https://cdn.ncbi.nlm.nih.gov/pmc/blobs/7f98/10757638/f84ae6065f86/fonc-13-1325452-g001.jpg

文献AI研究员

20分钟写一篇综述,助力文献阅读效率提升50倍。

立即体验

用中文搜PubMed

大模型驱动的PubMed中文搜索引擎

马上搜索

文档翻译

学术文献翻译模型,支持多种主流文档格式。

立即体验