• 文献检索
  • 文档翻译
  • 深度研究
  • 学术资讯
  • Suppr Zotero 插件Zotero 插件
  • 邀请有礼
  • 套餐&价格
  • 历史记录
应用&插件
Suppr Zotero 插件Zotero 插件浏览器插件Mac 客户端Windows 客户端微信小程序
定价
高级版会员购买积分包购买API积分包
服务
文献检索文档翻译深度研究API 文档MCP 服务
关于我们
关于 Suppr公司介绍联系我们用户协议隐私条款
关注我们

Suppr 超能文献

核心技术专利:CN118964589B侵权必究
粤ICP备2023148730 号-1Suppr @ 2026

文献检索

告别复杂PubMed语法,用中文像聊天一样搜索,搜遍4000万医学文献。AI智能推荐,让科研检索更轻松。

立即免费搜索

文件翻译

保留排版,准确专业,支持PDF/Word/PPT等文件格式,支持 12+语言互译。

免费翻译文档

深度研究

AI帮你快速写综述,25分钟生成高质量综述,智能提取关键信息,辅助科研写作。

立即免费体验

TC2N 通过阻断脂肪酸合成抑制乳腺癌的远处转移和干性。

TC2N inhibits distant metastasis and stemness of breast cancer via blocking fatty acid synthesis.

机构信息

Department of Pathology, Xinqiao Hospital, Third Military Medical University, 183 Xinqiao Street, Shapingba District, Chongqing, 400037, People's Republic of China.

Clinical Medical Research Center, Xinqiao Hospital, Third Military Medical University, Chongqing, 400037, People's Republic of China.

出版信息

J Transl Med. 2024 Jan 2;22(1):6. doi: 10.1186/s12967-023-04721-3.

DOI:10.1186/s12967-023-04721-3
PMID:38167440
原文链接:https://pmc.ncbi.nlm.nih.gov/articles/PMC10763294/
Abstract

BACKGROUND

Tandem C2 domains, nuclear (TC2N) is a C2 domain-containing protein that belongs to the carboxyl-terminal type (C-type) tandem C2 protein family, and acts as an oncogenic driver in several cancers. Previously, we preliminarily reported that TC2N mediates the PI3K-Akt signaling pathway to inhibit tumor growth of breast cancer (BC) cells. Beyond that, its precise biological functions and detailed molecular mechanisms in BC development and progression are not fully understood.

METHODS

Tumor tissues of 212 BC patients were subjected to tissue microarray and further assessed the associations of TC2N expression with pathological parameters and FASN expression. The protein levels of TC2N and FASN in cell lines and tumor specimens were monitored by qRT-PCR, WB, immunofluorescence and immunohistochemistry. In vitro cell assays, in vivo nude mice model was used to assess the effect of TC2N ectopic expression on tumor metastasis and stemness of breast cancer cells. The downstream signaling pathway or target molecule of TC2N was mined using a combination of transcriptomics, proteomics and lipidomics, and the underlying mechanism was explored by WB and co-IP assays.

RESULTS

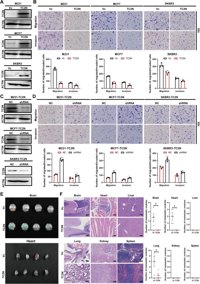
Here, we found that the expression of TC2N remarkedly silenced in metastatic and poorly differentiated tumors. Function-wide, TC2N strongly inhibits tumor metastasis and stem-like properties of BC via inhibition of fatty acid synthesis. Mechanism-wise, TC2N blocks neddylated PTEN-mediated FASN stabilization by a dual mechanism. The C2B domain is crucial for nuclear localization of TC2N, further consolidating the TRIM21-mediated ubiquitylation and degradation of FASN by competing with neddylated PTEN for binding to FASN in nucleus. On the other hand, cytoplasmic TC2N interacts with import proteins, thereby restraining nuclear import of PTEN to decrease neddylated PTEN level.

CONCLUSIONS

Altogether, we demonstrate a previously unidentified role and mechanism of TC2N in regulation of lipid metabolism and PTEN neddylation, providing a potential therapeutic target for anti-cancer.

摘要

背景

串联 C2 结构域,核(TC2N)是一种含有 C2 结构域的蛋白质,属于羧基末端 C 型串联 C2 蛋白家族,在几种癌症中作为致癌驱动因子。此前,我们初步报道 TC2N 介导 PI3K-Akt 信号通路抑制乳腺癌(BC)细胞的肿瘤生长。除此之外,其在 BC 发展和进展中的精确生物学功能和详细分子机制尚不完全清楚。

方法

对 212 例 BC 患者的肿瘤组织进行组织微阵列分析,并进一步评估 TC2N 表达与病理参数和 FASN 表达的相关性。通过 qRT-PCR、WB、免疫荧光和免疫组化监测细胞系和肿瘤标本中 TC2N 和 FASN 的蛋白水平。体外细胞实验、体内裸鼠模型用于评估 TC2N 异位表达对乳腺癌细胞转移和干性的影响。通过转录组学、蛋白质组学和脂质组学的组合,挖掘 TC2N 的下游信号通路或靶分子,并通过 WB 和 co-IP 实验探讨其潜在机制。

结果

在这里,我们发现 TC2N 的表达在转移性和低分化肿瘤中明显沉默。功能上,TC2N 通过抑制脂肪酸合成强烈抑制 BC 的肿瘤转移和干性。机制上,TC2N 通过双重机制阻断 neddylatedPTEN 介导的 FASN 稳定。C2B 结构域对于 TC2N 的核定位至关重要,进一步证实了 TRIM21 通过与 neddylatedPTEN 竞争结合核内 FASN,来促进 FASN 的泛素化和降解。另一方面,细胞质 TC2N 与输入蛋白相互作用,从而抑制 PTEN 的核输入,降低 neddylatedPTEN 水平。

结论

总之,我们证明了 TC2N 在调节脂质代谢和 PTEN neddylation 中的一个以前未被识别的作用和机制,为抗癌提供了一个潜在的治疗靶点。

https://cdn.ncbi.nlm.nih.gov/pmc/blobs/83a4/10763294/0e86d74fd1e0/12967_2023_4721_Fig8_HTML.jpg
https://cdn.ncbi.nlm.nih.gov/pmc/blobs/83a4/10763294/9098eb3aac12/12967_2023_4721_Fig1_HTML.jpg
https://cdn.ncbi.nlm.nih.gov/pmc/blobs/83a4/10763294/8ed5c9cf35c0/12967_2023_4721_Fig2_HTML.jpg
https://cdn.ncbi.nlm.nih.gov/pmc/blobs/83a4/10763294/9ad9dc631442/12967_2023_4721_Fig3_HTML.jpg
https://cdn.ncbi.nlm.nih.gov/pmc/blobs/83a4/10763294/25c06fdd3ce4/12967_2023_4721_Fig4_HTML.jpg
https://cdn.ncbi.nlm.nih.gov/pmc/blobs/83a4/10763294/c921f60b668c/12967_2023_4721_Fig5_HTML.jpg
https://cdn.ncbi.nlm.nih.gov/pmc/blobs/83a4/10763294/5bfd43f56eef/12967_2023_4721_Fig6_HTML.jpg
https://cdn.ncbi.nlm.nih.gov/pmc/blobs/83a4/10763294/aea2d6910371/12967_2023_4721_Fig7_HTML.jpg
https://cdn.ncbi.nlm.nih.gov/pmc/blobs/83a4/10763294/0e86d74fd1e0/12967_2023_4721_Fig8_HTML.jpg
https://cdn.ncbi.nlm.nih.gov/pmc/blobs/83a4/10763294/9098eb3aac12/12967_2023_4721_Fig1_HTML.jpg
https://cdn.ncbi.nlm.nih.gov/pmc/blobs/83a4/10763294/8ed5c9cf35c0/12967_2023_4721_Fig2_HTML.jpg
https://cdn.ncbi.nlm.nih.gov/pmc/blobs/83a4/10763294/9ad9dc631442/12967_2023_4721_Fig3_HTML.jpg
https://cdn.ncbi.nlm.nih.gov/pmc/blobs/83a4/10763294/25c06fdd3ce4/12967_2023_4721_Fig4_HTML.jpg
https://cdn.ncbi.nlm.nih.gov/pmc/blobs/83a4/10763294/c921f60b668c/12967_2023_4721_Fig5_HTML.jpg
https://cdn.ncbi.nlm.nih.gov/pmc/blobs/83a4/10763294/5bfd43f56eef/12967_2023_4721_Fig6_HTML.jpg
https://cdn.ncbi.nlm.nih.gov/pmc/blobs/83a4/10763294/aea2d6910371/12967_2023_4721_Fig7_HTML.jpg
https://cdn.ncbi.nlm.nih.gov/pmc/blobs/83a4/10763294/0e86d74fd1e0/12967_2023_4721_Fig8_HTML.jpg

相似文献

1
TC2N inhibits distant metastasis and stemness of breast cancer via blocking fatty acid synthesis.TC2N 通过阻断脂肪酸合成抑制乳腺癌的远处转移和干性。
J Transl Med. 2024 Jan 2;22(1):6. doi: 10.1186/s12967-023-04721-3.
2
Identification of TC2N as a novel promising suppressor of PI3K-AKT signaling in breast cancer.鉴定 TC2N 为乳腺癌中新型有前途的 PI3K-AKT 信号通路抑制剂。
Cell Death Dis. 2019 May 29;10(6):424. doi: 10.1038/s41419-019-1663-5.
3
PTENP1/miR-20a/PTEN axis contributes to breast cancer progression by regulating PTEN via PI3K/AKT pathway.PTENP1/miR-20a/PTEN 轴通过调节 PI3K/AKT 通路来促进乳腺癌的进展。
J Exp Clin Cancer Res. 2019 Jun 13;38(1):256. doi: 10.1186/s13046-019-1260-6.
4
Neddylation of PTEN regulates its nuclear import and promotes tumor development.PTEN 的类泛素化修饰调节其核输入并促进肿瘤发生。
Cell Res. 2021 Mar;31(3):291-311. doi: 10.1038/s41422-020-00443-z. Epub 2020 Dec 9.
5
MicroRNA-92a promotes epithelial-mesenchymal transition through activation of PTEN/PI3K/AKT signaling pathway in non-small cell lung cancer metastasis.微小 RNA-92a 通过激活 PTEN/PI3K/AKT 信号通路促进非小细胞肺癌转移中的上皮-间充质转化。
Int J Oncol. 2017 Jul;51(1):235-244. doi: 10.3892/ijo.2017.3999. Epub 2017 May 16.
6
Aryl hydrocarbon receptor/cytochrome P450 1A1 pathway mediates breast cancer stem cells expansion through PTEN inhibition and β-Catenin and Akt activation.芳烃受体/细胞色素P450 1A1途径通过抑制PTEN以及激活β-连环蛋白和Akt介导乳腺癌干细胞的扩增。
Mol Cancer. 2017 Jan 19;16(1):14. doi: 10.1186/s12943-016-0570-y.
7
Circular RNA Circ_0000442 acts as a sponge of MiR-148b-3p to suppress breast cancer via PTEN/PI3K/Akt signaling pathway.环状 RNA Circ_0000442 通过 PTEN/PI3K/Akt 信号通路作为 miR-148b-3p 的海绵抑制乳腺癌。
Gene. 2021 Jan 15;766:145113. doi: 10.1016/j.gene.2020.145113. Epub 2020 Sep 3.
8
MicroRNA-146b promotes PI3K/AKT pathway hyperactivation and thyroid cancer progression by targeting PTEN.MicroRNA-146b 通过靶向 PTEN 促进 PI3K/AKT 通路的过度激活和甲状腺癌的进展。
Oncogene. 2018 Jun;37(25):3369-3383. doi: 10.1038/s41388-017-0088-9. Epub 2018 Jan 22.
9
miR-10b expression in breast cancer stem cells supports self-renewal through negative PTEN regulation and sustained AKT activation.乳腺癌干细胞中的miR-10b表达通过负向调控PTEN和持续激活AKT来支持自我更新。
EMBO Rep. 2016 May;17(5):648-58. doi: 10.15252/embr.201540678. Epub 2016 Apr 9.
10
Atorvastatin Inhibits Breast Cancer Cells by Downregulating PTEN/AKT Pathway via Promoting Ras Homolog Family Member B (RhoB).阿托伐他汀通过促进 Ras 同源家族成员 B(RhoB)下调 PTEN/AKT 通路抑制乳腺癌细胞。
Biomed Res Int. 2019 Mar 18;2019:3235021. doi: 10.1155/2019/3235021. eCollection 2019.

引用本文的文献

1
TC2N promotes the proliferation and invasion of head and neck cancer cells with the p53-R175H.TC2N通过p53-R175H促进头颈癌细胞的增殖和侵袭。
Transl Cancer Res. 2025 Jul 30;14(7):3905-3919. doi: 10.21037/tcr-24-2130. Epub 2025 Jul 27.
2
Fatty acid synthase-derived lipid stores support breast cancer metastasis.脂肪酸合酶衍生的脂质储存促进乳腺癌转移。
Cancer Metab. 2025 Jul 10;13(1):35. doi: 10.1186/s40170-025-00404-3.
3
TC2N maintains stem cell-like characteristics to accelerate lung carcinogenesis by blockade of dual specificity protein phosphatase 3.

本文引用的文献

1
FASN promotes lymph node metastasis in cervical cancer via cholesterol reprogramming and lymphangiogenesis.FASN 通过胆固醇重编程和淋巴管生成促进宫颈癌的淋巴结转移。
Cell Death Dis. 2022 May 21;13(5):488. doi: 10.1038/s41419-022-04926-2.
2
The biochemical and clinical implications of phosphatase and tensin homolog deleted on chromosome ten in different cancers.10号染色体缺失的磷酸酶和张力蛋白同源物在不同癌症中的生化及临床意义
Am J Cancer Res. 2021 Dec 15;11(12):5833-5855. eCollection 2021.
3
TC2N: A Novel Vital Oncogene or Tumor Suppressor Gene In Cancers.
TC2N通过阻断双特异性蛋白磷酸酶3来维持干细胞样特征,从而加速肺癌发生。
Cell Biosci. 2025 Jan 23;15(1):8. doi: 10.1186/s13578-025-01348-3.
4
Fatty Acid Synthase-Derived Lipid Stores Support Breast Cancer Metastasis.脂肪酸合酶衍生的脂质储存支持乳腺癌转移。
Res Sq. 2024 Dec 5:rs.3.rs-5510550. doi: 10.21203/rs.3.rs-5510550/v1.
5
Inverse FASN and LDHA correlation drives metabolic resistance in breast cancer.反向 FASN 和 LDHA 相关驱动乳腺癌代谢抵抗。
J Transl Med. 2024 Jul 24;22(1):676. doi: 10.1186/s12967-024-05517-9.
TC2N:癌症中一种新的关键致癌基因或抑癌基因。
Front Immunol. 2021 Dec 2;12:764749. doi: 10.3389/fimmu.2021.764749. eCollection 2021.
4
Fatty acid synthase as a feasible biomarker for triple negative breast cancer stem cell subpopulation cultured on electrospun scaffolds.脂肪酸合酶作为在电纺支架上培养的三阴性乳腺癌干细胞亚群的一种可行生物标志物。
Mater Today Bio. 2021 Nov 16;12:100155. doi: 10.1016/j.mtbio.2021.100155. eCollection 2021 Sep.
5
The genomic architecture of metastasis in breast cancer: focus on mechanistic aspects, signalling pathways and therapeutic strategies.乳腺癌转移的基因组结构:聚焦机制、信号通路及治疗策略
Med Oncol. 2021 Jul 16;38(8):95. doi: 10.1007/s12032-021-01547-1.
6
Global Cancer Statistics 2020: GLOBOCAN Estimates of Incidence and Mortality Worldwide for 36 Cancers in 185 Countries.《全球癌症统计数据 2020:全球 185 个国家和地区 36 种癌症的发病率和死亡率估计》。
CA Cancer J Clin. 2021 May;71(3):209-249. doi: 10.3322/caac.21660. Epub 2021 Feb 4.
7
Overexpression of TC2N is associated with poor prognosis in gastric cancer.TC2N的过表达与胃癌的不良预后相关。
J Cancer. 2021 Jan 1;12(3):807-817. doi: 10.7150/jca.50653. eCollection 2021.
8
Neddylation of PTEN regulates its nuclear import and promotes tumor development.PTEN 的类泛素化修饰调节其核输入并促进肿瘤发生。
Cell Res. 2021 Mar;31(3):291-311. doi: 10.1038/s41422-020-00443-z. Epub 2020 Dec 9.
9
Pan-Cancer Multiomics Analysis of TC2N Gene Suggests its Important Role(s) in Tumourigenesis of Many Cancers.泛癌症 TC2N 基因多组学分析表明其在多种癌症发生中的重要作用。
Asian Pac J Cancer Prev. 2020 Nov 1;21(11):3199-3209. doi: 10.31557/APJCP.2020.21.11.3199.
10
Molecular dynamic study on PTEN frameshift mutations in breast cancer provide c2 domain as a potential biomarker.乳腺癌中 PTEN 移码突变的分子动力学研究为 c2 结构域提供了一个潜在的生物标志物。
J Biomol Struct Dyn. 2022 Apr;40(7):3132-3143. doi: 10.1080/07391102.2020.1845802. Epub 2020 Nov 13.