Yuan Chongshan, Ren Lili, Sun Rui, Yun Xianghong, Zang Xiao, Zhang Aiwu, Wu Min
College of Animal Science and Technology, Jilin Agricultural University, Changchun, China.
Animal Husbandry Research Institute, Changchun Academy of Agricultural Science, Changchun, China.
Front Microbiol. 2023 Dec 15;14:1324277. doi: 10.3389/fmicb.2023.1324277. eCollection 2023.
Adding antibiotics to animal basal diets can improve growth and production performance. However, the use of antibiotics poses a potential threat to public health safety.
The study was conducted to investigate the effects of different levels of mannan oligosaccharides (MOS) on the fur quality, nutrient apparent digestibility, serum immunity, antioxidant status, intestinal morphology, and gut microbiota of fur-growing raccoon dogs. Divide 24 male raccoon dogs (120 ± 5 d) of similar weight (5.01 ± 0.52 kg) into 4 groups randomly. Add 0, 0.05, 0.1, and 0.2% MOS to the basal diets of groups C, L, M, and H, respectively.
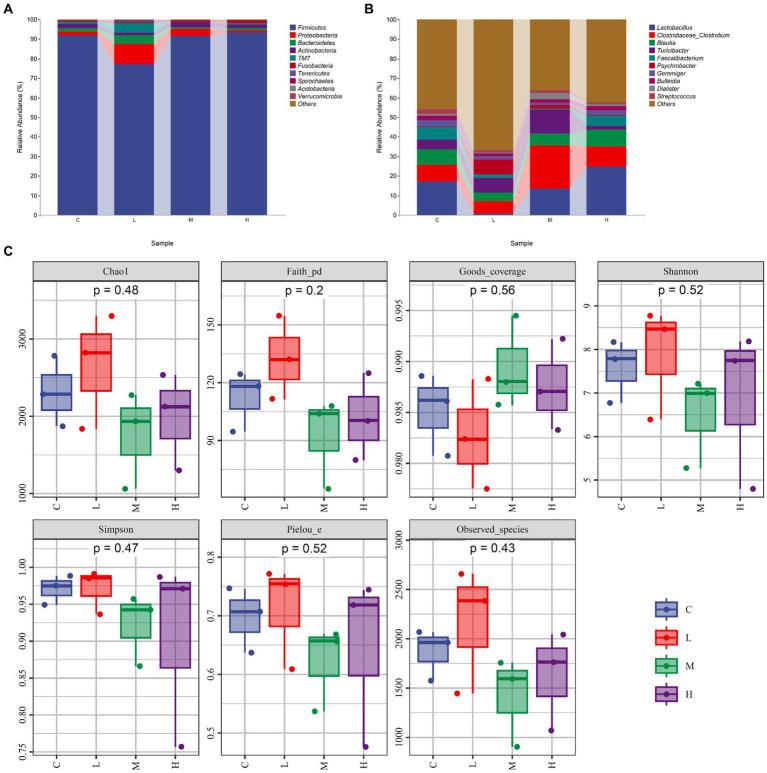
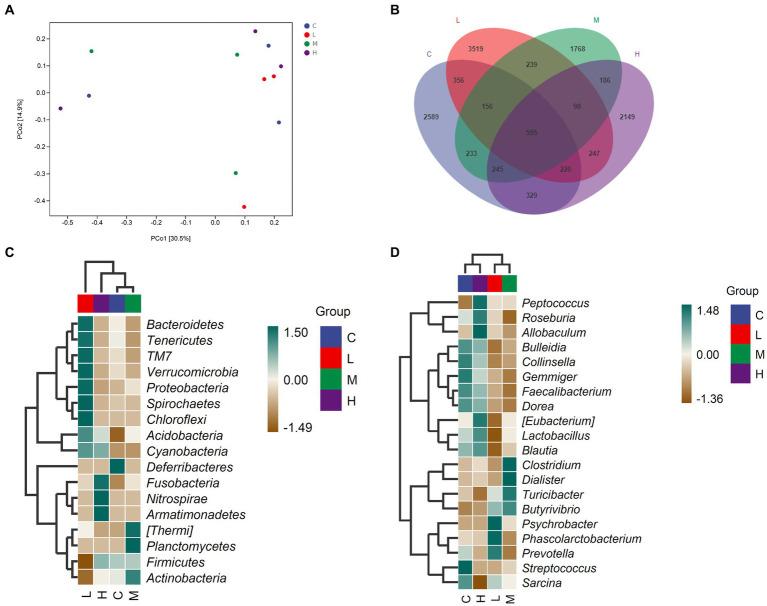
Compared to the C group, the addition of 0.05% and 0.1% MOS in the diet increased the apparent digestibility of crude protein (CP), Underfur length (UL), Guard hair length (GL), immunoglobulin A (IgA), immunoglobulin G (IgG), and immunoglobulin M (IgM) levels in the serum ( < 0.05); Under the dosage of 0.05 % MOS, the activities of Superoxide Dismutase (SOD) and catalase (CAT) increased ( < 0.05). Compared to the C group, adding 0.05% MOS significantly increased the VH/CD of the duodenum and ileum, while also increasing the VH and CD of the jejunum ( < 0.05). Through Spearman correlation analysis of the gut microbiota, it was found that MOS can improve fur quality by reducing the abundance of Dorea while improving the immune response of raccoon dogs by reducing the abundance of Blautia and Gemmiger.
In conclusion, MOS can improve the fur quality, serum immunity, antioxidant capacity, and gut microbiota of raccoon dogs. Therefore, MOS has the potential to replace antibiotics.
在动物基础日粮中添加抗生素可提高生长和生产性能。然而,抗生素的使用对公共卫生安全构成潜在威胁。
本研究旨在探讨不同水平的甘露寡糖(MOS)对生长貉皮张质量、养分表观消化率、血清免疫、抗氧化状态、肠道形态及肠道微生物群的影响。将24只体重相近(5.01±0.52 kg)、日龄相近(120±5 d)的雄性貉随机分为4组。分别在C、L、M和H组的基础日粮中添加0、0.05%、0.1%和0.2%的MOS。
与C组相比,日粮中添加0.05%和0.1%的MOS可提高粗蛋白(CP)的表观消化率、绒毛长度(UL)、针毛长度(GL)、血清中免疫球蛋白A(IgA)、免疫球蛋白G(IgG)和免疫球蛋白M(IgM)水平(P<0.05);在0.05% MOS剂量下,超氧化物歧化酶(SOD)和过氧化氢酶(CAT)活性升高(P<0.05)。与C组相比,添加0.05% MOS显著增加了十二指肠和回肠的绒毛高度与隐窝深度(VH/CD),同时也增加了空肠的VH和CD(P<0.05)。通过对肠道微生物群的Spearman相关性分析发现,MOS可通过降低多雷氏菌的丰度来改善皮张质量,同时通过降低布劳特氏菌和Gemmiger的丰度来改善貉的免疫反应。
综上所述,MOS可改善貉的皮张质量、血清免疫、抗氧化能力和肠道微生物群。因此,MOS有潜力替代抗生素。