Suppr超能文献

海参与其适应深海热液环境的高质量染色体基因组组装

A high-quality chromosomal genome assembly of the sea cucumber Chiridota heheva and its hydrothermal adaptation.

机构信息

Institute of Deep-sea Science and Engineering, Chinese Academy of Sciences, Sanya 572000, China.

University of Chinese Academy of Sciences, Beijing 100049, China.

出版信息

Gigascience. 2024 Jan 2;13. doi: 10.1093/gigascience/giad107.

Abstract

BACKGROUND

Chiridota heheva is a cosmopolitan holothurian well adapted to diverse deep-sea ecosystems, especially chemosynthetic environments. Besides high hydrostatic pressure and limited light, high concentrations of metal ions also represent harsh conditions in hydrothermal environments. Few holothurian species can live in such extreme conditions. Therefore, it is valuable to elucidate the adaptive genetic mechanisms of C. heheva in hydrothermal environments.

FINDINGS

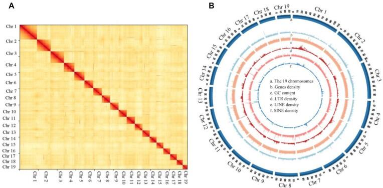
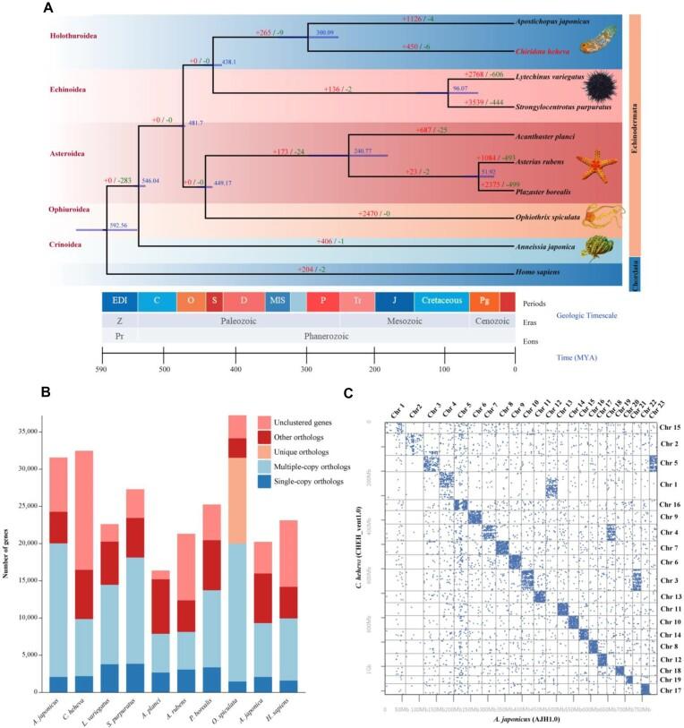
Herein, we report a high-quality reference genome assembly of C. heheva from the Kairei vent, which is the first chromosome-level genome of Apodida. The chromosome-level genome size was 1.43 Gb, with a scaffold N50 of 53.24 Mb and BUSCO completeness score of 94.5%. Contig sequences were clustered, ordered, and assembled into 19 natural chromosomes. Comparative genome analysis found that the expanded gene families and positively selected genes of C. heheva were involved in the DNA damage repair process. The expanded gene families and the unique genes contributed to maintaining iron homeostasis in an iron-enriched environment. The positively selected gene RFC2 with 10 positively selected sites played an essential role in DNA repair under extreme environments.

CONCLUSIONS

This first chromosome-level genome assembly of C. heheva reveals the hydrothermal adaptation of holothurians. As the first chromosome-level genome of order Apodida, this genome will provide the resource for investigating the evolution of class Holothuroidea.

摘要

背景

Chiridota heheva 是一种适应能力强的世界性海参,能够适应多种深海生态系统,尤其是化能合成环境。除了高静水压力和有限的光照外,金属离子的高浓度也代表着热液环境中的恶劣条件。很少有海参物种能够在如此极端的条件下生存。因此,阐明 C. heheva 在热液环境中的适应性遗传机制具有重要价值。

发现

在此,我们报道了来自 Kai rei 喷口的 C. heheva 的高质量参考基因组组装,这是 Apodida 目下的第一个染色体水平基因组。染色体水平基因组大小为 1.43Gb,支架 N50 为 53.24Mb,BUSCO 完整性评分达到 94.5%。将连续序列聚类、排序并组装成 19 条天然染色体。比较基因组分析发现,C. heheva 中扩张的基因家族和正选择基因参与了 DNA 损伤修复过程。扩张的基因家族和独特的基因有助于在富含铁的环境中维持铁稳态。具有 10 个正选择位点的正选择基因 RFC2 在极端环境下的 DNA 修复中发挥着重要作用。

结论

这是 C. heheva 的第一个染色体水平基因组组装,揭示了海参的热液适应机制。作为 Apodida 目的第一个染色体水平基因组,该基因组将为研究类 Holothuroidea 的进化提供资源。

https://cdn.ncbi.nlm.nih.gov/pmc/blobs/5480/10764150/165e048c8705/giad107fig1.jpg

文献AI研究员

20分钟写一篇综述,助力文献阅读效率提升50倍。

立即体验

用中文搜PubMed

大模型驱动的PubMed中文搜索引擎

马上搜索

文档翻译

学术文献翻译模型,支持多种主流文档格式。

立即体验