Department of Cell Biology, Key Laboratory of Medical Cell Biology, Ministry of Education, School of Life Sciences, China Medical University, 110122, Shenyang City, Liaoning Province, China.
First Clinical Medical College, China Medical University, 110001, Shenyang City, Liaoning Province, China.
EMBO Mol Med. 2024 Jan;16(1):10-39. doi: 10.1038/s44321-023-00003-z. Epub 2023 Dec 15.
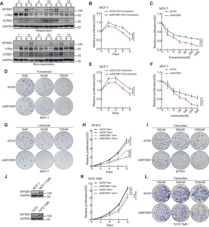
Endocrine resistance is a crucial challenge in estrogen receptor alpha (ERα)-positive breast cancer (BCa). Aberrant alteration in modulation of E2/ERα signaling pathway has emerged as the putative contributor for endocrine resistance in BCa. Herein, we demonstrate that MYSM1 as a deubiquitinase participates in modulating ERα action via histone and non-histone deubiquitination. MYSM1 is involved in maintenance of ERα stability via ERα deubiquitination. MYSM1 regulates relevant histone modifications on cis regulatory elements of ERα-regulated genes, facilitating chromatin decondensation. MYSM1 is highly expressed in clinical BCa samples. MYSM1 depletion attenuates BCa-derived cell growth in xenograft models and increases the sensitivity of antiestrogen agents in BCa cells. A virtual screen shows that the small molecule Imatinib could potentially interact with catalytic MPN domain of MYSM1 to inhibit BCa cell growth via MYSM1-ERα axis. These findings clarify the molecular mechanism of MYSM1 as an epigenetic modifier in regulation of ERα action and provide a potential therapeutic target for endocrine resistance in BCa.
内分泌抵抗是雌激素受体 alpha (ERα)-阳性乳腺癌 (BCa) 的一个关键挑战。E2/ERα 信号通路调节的异常改变已成为 BCa 内分泌抵抗的潜在原因。在此,我们证明 MYSM1 作为去泛素化酶通过组蛋白和非组蛋白去泛素化参与调节 ERα 作用。MYSM1 通过 ERα 去泛素化参与 ERα 稳定性的维持。MYSM1 调节 ERα 调控基因的顺式调控元件上的相关组蛋白修饰,促进染色质解凝聚。MYSM1 在临床 BCa 样本中高表达。MYSM1 耗竭可减弱异种移植模型中 BCa 细胞的生长,并增加 BCa 细胞中抗雌激素药物的敏感性。虚拟筛选表明,小分子伊马替尼可能通过 MYSM1 的催化 MPN 结构域与 MYSM1 相互作用,通过 MYSM1-ERα 轴抑制 BCa 细胞生长。这些发现阐明了 MYSM1 作为 ERα 作用调节中的表观遗传修饰因子的分子机制,并为 BCa 中的内分泌抵抗提供了一个潜在的治疗靶点。