Department of Life Sciences and Medicine (DLSM), University of Luxembourg, L-4362, Belvaux, Luxembourg.
Luxembourg Centre for Systems Biomedicine (LCSB), University of Luxembourg, L-4362, Belvaux, Luxembourg.
EMBO Rep. 2024 Jan;25(1):254-285. doi: 10.1038/s44319-023-00024-2. Epub 2023 Dec 19.
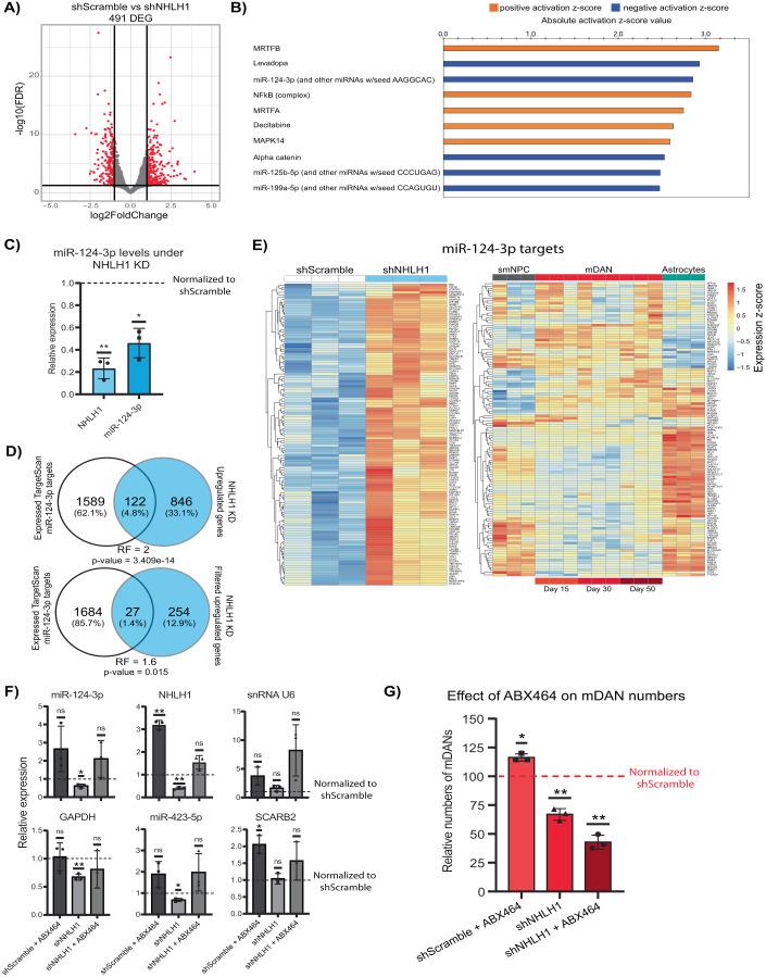
Midbrain dopaminergic neurons (mDANs) control voluntary movement, cognition, and reward behavior under physiological conditions and are implicated in human diseases such as Parkinson's disease (PD). Many transcription factors (TFs) controlling human mDAN differentiation during development have been described, but much of the regulatory landscape remains undefined. Using a tyrosine hydroxylase (TH) human iPSC reporter line, we here generate time series transcriptomic and epigenomic profiles of purified mDANs during differentiation. Integrative analysis predicts novel regulators of mDAN differentiation and super-enhancers are used to identify key TFs. We find LBX1, NHLH1 and NR2F1/2 to promote mDAN differentiation and show that overexpression of either LBX1 or NHLH1 can also improve mDAN specification. A more detailed investigation of TF targets reveals that NHLH1 promotes the induction of neuronal miR-124, LBX1 regulates cholesterol biosynthesis, and NR2F1/2 controls neuronal activity.
中脑多巴胺能神经元(mDAN)在生理条件下控制自主运动、认知和奖励行为,并与帕金森病(PD)等人类疾病有关。已经描述了许多在发育过程中控制人类 mDAN 分化的转录因子(TFs),但大部分调控景观仍未定义。我们使用酪氨酸羟化酶(TH)人类 iPSC 报告基因系,在此生成了纯化 mDAN 在分化过程中的时间序列转录组和表观基因组图谱。综合分析预测了 mDAN 分化的新调节因子,并且使用超级增强子来鉴定关键的 TFs。我们发现 LBX1、NHLH1 和 NR2F1/2 促进 mDAN 分化,并表明 LBX1 或 NHLH1 的过表达也可以提高 mDAN 特异性。对 TF 靶标的更详细研究表明,NHLH1 促进神经元 miR-124 的诱导,LBX1 调节胆固醇生物合成,NR2F1/2 控制神经元活动。