Suppr超能文献

多种信号通路的调节促进了人胰腺祖细胞在明确条件下的持续扩增。

Regulation of multiple signaling pathways promotes the consistent expansion of human pancreatic progenitors in defined conditions.

机构信息

Paul Langerhans Institute Dresden (PLID) of Helmholtz Center Munich at the University Clinic Carl Gustav Carus of TU Dresden, Helmholtz Zentrum München, German Research Center for Environmental Health, Neuherberg, Germany.

German Centre for Diabetes Research (DZD), Munich, Germany.

出版信息

Elife. 2024 Jan 5;12:RP89962. doi: 10.7554/eLife.89962.

Abstract

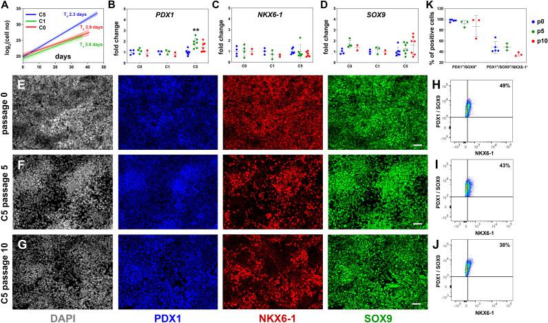
The unlimited expansion of human progenitor cells in vitro could unlock many prospects for regenerative medicine. However, it remains an important challenge as it requires the decoupling of the mechanisms supporting progenitor self-renewal and expansion from those mechanisms promoting their differentiation. This study focuses on the expansion of human pluripotent stem (hPS) cell-derived pancreatic progenitors (PP) to advance novel therapies for diabetes. We obtained mechanistic insights into PP expansion requirements and identified conditions for the robust and unlimited expansion of hPS cell-derived PP cells under GMP-compliant conditions through a hypothesis-driven iterative approach. We show that the combined stimulation of specific mitogenic pathways, suppression of retinoic acid signaling, and inhibition of selected branches of the TGFβ and Wnt signaling pathways are necessary for the effective decoupling of PP proliferation from differentiation. This enabled the reproducible, 2000-fold, over 10 passages and 40-45 d, expansion of PDX1/SOX9/NKX6-1 PP cells. Transcriptome analyses confirmed the stabilization of PP identity and the effective suppression of differentiation. Using these conditions, PDX1/SOX9/NKX6-1 PP cells, derived from different, both XY and XX, hPS cell lines, were enriched to nearly 90% homogeneity and expanded with very similar kinetics and efficiency. Furthermore, non-expanded and expanded PP cells, from different hPS cell lines, were differentiated in microwells into homogeneous islet-like clusters (SC-islets) with very similar efficiency. These clusters contained abundant β-cells of comparable functionality as assessed by glucose-stimulated insulin secretion assays. These findings established the signaling requirements to decouple PP proliferation from differentiation and allowed the consistent expansion of hPS cell-derived PP cells. They will enable the establishment of large banks of GMP-produced PP cells derived from diverse hPS cell lines. This approach will streamline SC-islet production for further development of the differentiation process, diabetes research, personalized medicine, and cell therapies.

摘要

人类祖细胞在体外的无限扩增可以为再生医学带来许多前景。然而,这仍然是一个重要的挑战,因为它需要将支持祖细胞自我更新和扩增的机制与促进其分化的机制分离开来。本研究专注于扩增人多能干细胞(hPS)衍生的胰腺祖细胞(PP),以推进糖尿病的新型治疗方法。我们通过假设驱动的迭代方法,深入了解 PP 扩增的要求,并确定了在 GMP 合规条件下,hPS 细胞衍生的 PP 细胞进行稳健且无限扩增的条件。我们表明,通过特定有丝分裂途径的联合刺激、视黄酸信号的抑制以及 TGFβ和 Wnt 信号途径的选定分支的抑制,可以有效地将 PP 的增殖与分化分离。这使得 PDX1/SOX9/NKX6-1 PP 细胞能够在超过 10 个传代和 40-45 天内进行可重复的、2000 倍的扩增。转录组分析证实了 PP 特性的稳定和分化的有效抑制。使用这些条件,从不同的 XY 和 XX hPS 细胞系中分离出的 PDX1/SOX9/NKX6-1 PP 细胞被富集到近 90%的同质性,并以非常相似的动力学和效率进行扩增。此外,来自不同 hPS 细胞系的非扩增和扩增的 PP 细胞在微井中被分化成同质的胰岛样簇(SC-islets),效率非常相似。这些簇包含丰富的β细胞,其功能可通过葡萄糖刺激的胰岛素分泌测定来评估。这些发现确立了将 PP 增殖与分化分离的信号要求,并允许一致地扩增 hPS 细胞衍生的 PP 细胞。它们将能够建立来自不同 hPS 细胞系的大量 GMP 生产的 PP 细胞库。这种方法将简化 SC-islet 的生产,以进一步开发分化过程、糖尿病研究、个性化医疗和细胞治疗。

https://cdn.ncbi.nlm.nih.gov/pmc/blobs/3016/10945307/b22ed561e2d7/elife-89962-fig1.jpg

文献检索

告别复杂PubMed语法,用中文像聊天一样搜索,搜遍4000万医学文献。AI智能推荐,让科研检索更轻松。

立即免费搜索

文件翻译

保留排版,准确专业,支持PDF/Word/PPT等文件格式,支持 12+语言互译。

免费翻译文档

深度研究

AI帮你快速写综述,25分钟生成高质量综述,智能提取关键信息,辅助科研写作。

立即免费体验