Suppr超能文献

用于靶向 FL/CT 生物成像的“一体化”纳米探针 Au-TTF-1、机器学习技术以及用于治疗肺腺癌的影像引导光热治疗。

"All in one" nanoprobe Au-TTF-1 for target FL/CT bioimaging, machine learning technology and imaging-guided photothermal therapy against lung adenocarcinoma.

机构信息

State Key Laboratory of Supramolecular Structure and Material, College of Chemistry, Jilin University, Changchun, 130012, China.

Department of Respiratory Medicine, The First Hospital of Jilin University, Changchun, 130021, China.

出版信息

J Nanobiotechnology. 2024 Jan 6;22(1):22. doi: 10.1186/s12951-023-02280-9.

Abstract

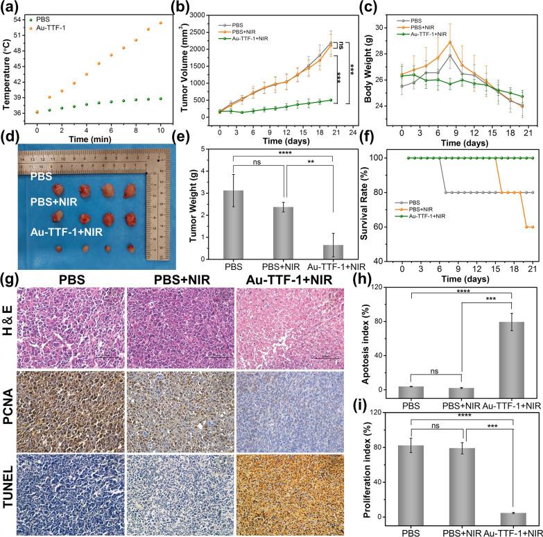
The accurate preoperative diagnosis and tracking of lung adenocarcinoma is hindered by non-targeting and diffusion of dyes used for marking tumors. Hence, there is an urgent need to develop a practical nanoprobe for tracing lung adenocarcinoma precisely even treating them noninvasively. Herein, Gold nanoclusters (AuNCs) conjugate with thyroid transcription factor-1 (TTF-1) antibody, then multifunctional nanoprobe Au-TTF-1 is designed and synthesized, which underscores the paramount importance of advancing the machine learning diagnosis and bioimaging-guided treatment of lung adenocarcinoma. Bright fluorescence (FL) and strong CT signal of Au-TTF-1 set the stage for tracking. Furthermore, the high specificity of TTF-1 antibody facilitates selective targeting of lung adenocarcinoma cells as compared to common lung epithelial cells, so machine learning software Lung adenocarcinoma auxiliary detection system was designed, which combined with Au-TTF-1 to assist the intelligent recognition of lung adenocarcinoma jointly. Besides, Au-TTF-1 not only contributes to intuitive and targeted visualization, but also guides the following noninvasive photothermal treatment. The boundaries of tumor are light up by Au-TTF-1 for navigation, it penetrates into tumor and implements noninvasive photothermal treatment, resulting in ablating tumors in vivo locally. Above all, Au-TTF-1 serves as a key platform for target bio-imaging navigation, machine learning diagnosis and synergistic PTT as a single nanoprobe, which demonstrates attractive performance on lung adenocarcinoma.

摘要

金纳米簇(AuNCs)与甲状腺转录因子-1(TTF-1)抗体结合,然后设计并合成多功能纳米探针 Au-TTF-1,这凸显了推进肺腺癌机器学习诊断和生物成像引导治疗的重要性。Au-TTF-1 的强荧光(FL)和强 CT 信号为跟踪奠定了基础。此外,TTF-1 抗体的高特异性有助于其与常见的肺上皮细胞相比,选择性靶向肺腺癌细胞,因此设计了基于机器学习的肺腺癌辅助检测系统,该系统与 Au-TTF-1 结合,共同辅助肺腺癌的智能识别。此外,Au-TTF-1 不仅有助于直观和靶向可视化,还可以指导后续的非侵入性光热治疗。Au-TTF-1 用于导航,点亮肿瘤边界,穿透肿瘤并实施非侵入性光热治疗,从而实现体内局部肿瘤消融。总之,Au-TTF-1 作为一种关键的靶向生物成像导航平台,在单纳米探针上实现了机器学习诊断和协同光热治疗,在肺腺癌的治疗中表现出了极具吸引力的性能。

https://cdn.ncbi.nlm.nih.gov/pmc/blobs/c064/10770976/c45727a884d8/12951_2023_2280_Sch1_HTML.jpg

文献AI研究员

20分钟写一篇综述,助力文献阅读效率提升50倍。

立即体验

用中文搜PubMed

大模型驱动的PubMed中文搜索引擎

马上搜索

文档翻译

学术文献翻译模型,支持多种主流文档格式。

立即体验