• 文献检索
  • 文档翻译
  • 深度研究
  • 学术资讯
  • Suppr Zotero 插件Zotero 插件
  • 邀请有礼
  • 套餐&价格
  • 历史记录
应用&插件
Suppr Zotero 插件Zotero 插件浏览器插件Mac 客户端Windows 客户端微信小程序
定价
高级版会员购买积分包购买API积分包
服务
文献检索文档翻译深度研究API 文档MCP 服务
关于我们
关于 Suppr公司介绍联系我们用户协议隐私条款
关注我们

Suppr 超能文献

核心技术专利:CN118964589B侵权必究
粤ICP备2023148730 号-1Suppr @ 2026

文献检索

告别复杂PubMed语法,用中文像聊天一样搜索,搜遍4000万医学文献。AI智能推荐,让科研检索更轻松。

立即免费搜索

文件翻译

保留排版,准确专业,支持PDF/Word/PPT等文件格式,支持 12+语言互译。

免费翻译文档

深度研究

AI帮你快速写综述,25分钟生成高质量综述,智能提取关键信息,辅助科研写作。

立即免费体验

TDP-43 慢性缺失通过影响 R 环和 5hmC 串扰导致转座元件和基因表达失调。

TDP-43 chronic deficiency leads to dysregulation of transposable elements and gene expression by affecting R-loop and 5hmC crosstalk.

机构信息

Department of Human Genetics, Emory University School of Medicine, Atlanta, GA 30322, USA.

Department of Cell Biology, Emory University School of Medicine, Atlanta, GA 30322, USA.

出版信息

Cell Rep. 2024 Jan 23;43(1):113662. doi: 10.1016/j.celrep.2023.113662. Epub 2024 Jan 6.

DOI:10.1016/j.celrep.2023.113662
PMID:38184854
原文链接:https://pmc.ncbi.nlm.nih.gov/articles/PMC10857847/
Abstract

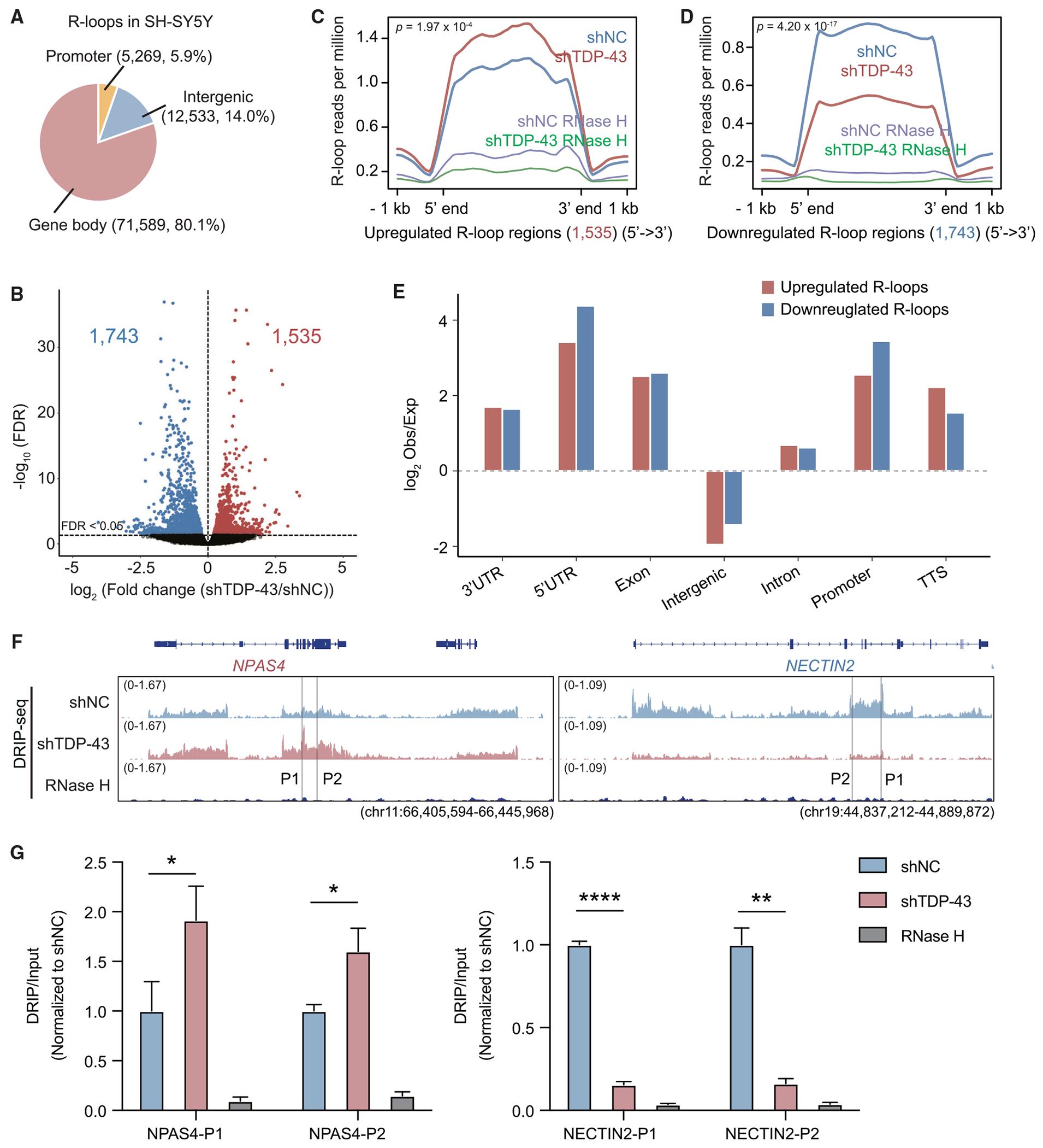
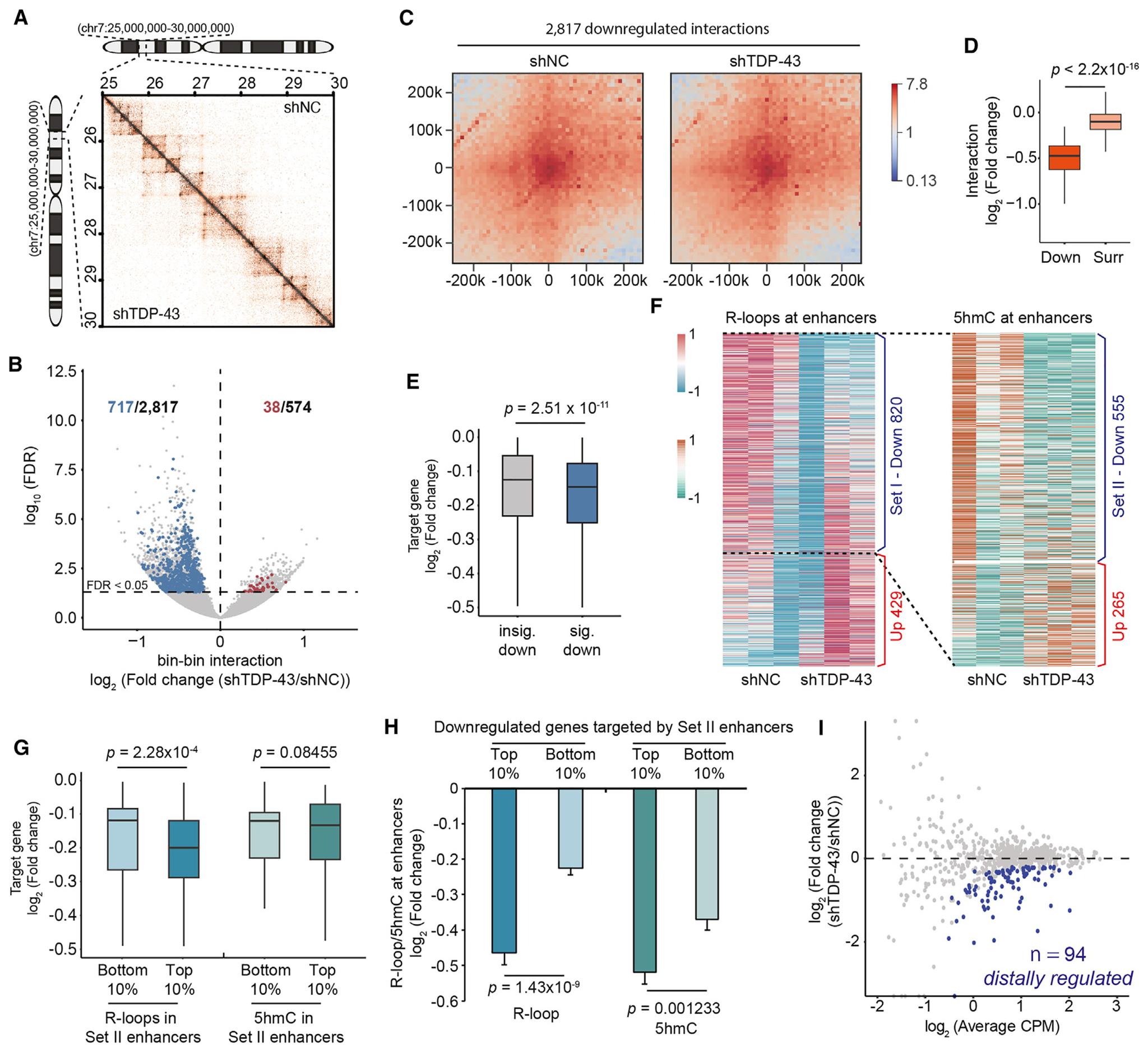
TDP-43 is an RNA/DNA-binding protein that forms aggregates in various brain disorders. TDP-43 engages in many aspects of RNA metabolism, but its molecular roles in regulating genes and transposable elements (TEs) have not been extensively explored. Chronic TDP-43 knockdown impairs cell proliferation and cellular responses to DNA damage. At the molecular level, TDP-43 chronic deficiency affects gene expression either locally or distally by concomitantly altering the crosstalk between R-loops and 5-hydroxymethylcytosine (5hmC) in gene bodies and long-range enhancer/promoter interactions. Furthermore, TDP-43 knockdown induces substantial disease-relevant TE activation by influencing their R-loop and 5hmC homeostasis in a locus-specific manner. Together, our findings highlight the genomic roles of TDP-43 in modulating R-loop-5hmC coordination in coding genes, distal regulatory elements, and TEs, presenting a general and broad molecular mechanism underlying the contributions of proteinopathies to the etiology of neurodegenerative disorders.

摘要

TDP-43 是一种 RNA/DNA 结合蛋白,在各种脑部疾病中形成聚集体。TDP-43 参与 RNA 代谢的许多方面,但它在调节基因和转座元件 (TEs) 方面的分子作用尚未得到广泛探索。慢性 TDP-43 敲低会损害细胞增殖和细胞对 DNA 损伤的反应。在分子水平上,TDP-43 慢性缺乏通过同时改变基因体中的 R 环和 5-羟甲基胞嘧啶 (5hmC) 之间的串扰以及长距离增强子/启动子相互作用,局部或远程影响基因表达。此外,TDP-43 敲低通过以特定基因座的方式影响其 R 环和 5hmC 动态平衡,诱导大量与疾病相关的 TE 激活。总之,我们的发现强调了 TDP-43 在调节编码基因、远端调控元件和 TEs 中的 R 环-5hmC 协调方面的基因组作用,提出了蛋白质病对神经退行性疾病病因学贡献的一般和广泛的分子机制。

https://cdn.ncbi.nlm.nih.gov/pmc/blobs/97d3/10857847/3cfcedd5231f/nihms-1961518-f0007.jpg
https://cdn.ncbi.nlm.nih.gov/pmc/blobs/97d3/10857847/74b6ac433ba0/nihms-1961518-f0001.jpg
https://cdn.ncbi.nlm.nih.gov/pmc/blobs/97d3/10857847/c692af535708/nihms-1961518-f0002.jpg
https://cdn.ncbi.nlm.nih.gov/pmc/blobs/97d3/10857847/36a4cbb13245/nihms-1961518-f0003.jpg
https://cdn.ncbi.nlm.nih.gov/pmc/blobs/97d3/10857847/d44a05d09733/nihms-1961518-f0004.jpg
https://cdn.ncbi.nlm.nih.gov/pmc/blobs/97d3/10857847/85904ba16f45/nihms-1961518-f0005.jpg
https://cdn.ncbi.nlm.nih.gov/pmc/blobs/97d3/10857847/97cd4a05ce40/nihms-1961518-f0006.jpg
https://cdn.ncbi.nlm.nih.gov/pmc/blobs/97d3/10857847/3cfcedd5231f/nihms-1961518-f0007.jpg
https://cdn.ncbi.nlm.nih.gov/pmc/blobs/97d3/10857847/74b6ac433ba0/nihms-1961518-f0001.jpg
https://cdn.ncbi.nlm.nih.gov/pmc/blobs/97d3/10857847/c692af535708/nihms-1961518-f0002.jpg
https://cdn.ncbi.nlm.nih.gov/pmc/blobs/97d3/10857847/36a4cbb13245/nihms-1961518-f0003.jpg
https://cdn.ncbi.nlm.nih.gov/pmc/blobs/97d3/10857847/d44a05d09733/nihms-1961518-f0004.jpg
https://cdn.ncbi.nlm.nih.gov/pmc/blobs/97d3/10857847/85904ba16f45/nihms-1961518-f0005.jpg
https://cdn.ncbi.nlm.nih.gov/pmc/blobs/97d3/10857847/97cd4a05ce40/nihms-1961518-f0006.jpg
https://cdn.ncbi.nlm.nih.gov/pmc/blobs/97d3/10857847/3cfcedd5231f/nihms-1961518-f0007.jpg

相似文献

1
TDP-43 chronic deficiency leads to dysregulation of transposable elements and gene expression by affecting R-loop and 5hmC crosstalk.TDP-43 慢性缺失通过影响 R 环和 5hmC 串扰导致转座元件和基因表达失调。
Cell Rep. 2024 Jan 23;43(1):113662. doi: 10.1016/j.celrep.2023.113662. Epub 2024 Jan 6.
2
TDP-43 dysfunction results in R-loop accumulation and DNA replication defects.TDP-43 功能障碍导致 R 环积累和 DNA 复制缺陷。
J Cell Sci. 2020 Oct 30;133(20):jcs244129. doi: 10.1242/jcs.244129.
3
Dysregulated Expression of Transposable Elements in TDP-43 Human Motor Neurons That Recapitulate Amyotrophic Lateral Sclerosis In Vitro.TDP-43 人运动神经元中转座元件失调表达,体外再现肌萎缩侧索硬化症。
Int J Mol Sci. 2022 Dec 19;23(24):16222. doi: 10.3390/ijms232416222.
4
Transposable elements in TDP-43-mediated neurodegenerative disorders.TDP-43 介导的神经退行性疾病中的转座元件。
PLoS One. 2012;7(9):e44099. doi: 10.1371/journal.pone.0044099. Epub 2012 Sep 5.
5
TDP-43 mutations link Amyotrophic Lateral Sclerosis with R-loop homeostasis and R loop-mediated DNA damage.TDP-43 突变将肌萎缩性侧索硬化症与 R 环稳态和 R 环介导的 DNA 损伤联系起来。
PLoS Genet. 2020 Dec 10;16(12):e1009260. doi: 10.1371/journal.pgen.1009260. eCollection 2020 Dec.
6
Long noncoding RNA Lnc530 localizes on R-loops and regulates R-loop formation and genomic stability in mouse embryonic stem cells.长链非编码 RNA Lnc530 定位于 R 环上,并调节小鼠胚胎干细胞中的 R 环形成和基因组稳定性。
Stem Cell Reports. 2023 Apr 11;18(4):952-968. doi: 10.1016/j.stemcr.2023.02.003. Epub 2023 Mar 16.
7
The SINEB1 element in the long non-coding RNA Malat1 is necessary for TDP-43 proteostasis.长链非编码 RNA Malat1 中的 SINEB1 元件对于 TDP-43 蛋白稳态是必需的。
Nucleic Acids Res. 2020 Mar 18;48(5):2621-2642. doi: 10.1093/nar/gkz1176.
8
Transposable elements as new players in neurodegenerative diseases.转座元件在神经退行性疾病中的新作用。
FEBS Lett. 2021 Nov;595(22):2733-2755. doi: 10.1002/1873-3468.14205. Epub 2021 Oct 18.
9
TDP-43 aggregation in neurodegeneration: are stress granules the key?TDP-43 聚集与神经退行性疾病:应激颗粒是关键吗?
Brain Res. 2012 Jun 26;1462:16-25. doi: 10.1016/j.brainres.2012.02.032. Epub 2012 Feb 22.
10
Cloning and characterization of a novel cellular protein, TDP-43, that binds to human immunodeficiency virus type 1 TAR DNA sequence motifs.一种与1型人类免疫缺陷病毒TAR DNA序列基序结合的新型细胞蛋白TDP-43的克隆与鉴定。
J Virol. 1995 Jun;69(6):3584-96. doi: 10.1128/JVI.69.6.3584-3596.1995.

引用本文的文献

1
Transcriptional and post-transcriptional regulation of transposable elements and their roles in development and disease.转座元件的转录和转录后调控及其在发育和疾病中的作用。
Nat Rev Mol Cell Biol. 2025 Jun 30. doi: 10.1038/s41580-025-00867-8.
2
Beyond the Synapse: and FMRP Molecular Mechanisms in the Nucleus.超越突触:细胞核中的FMRP分子机制
Int J Mol Sci. 2024 Dec 30;26(1):214. doi: 10.3390/ijms26010214.
3
Evolution of Repetitive Elements, Their Roles in Homeostasis and Human Disease, and Potential Therapeutic Applications.

本文引用的文献

1
Transposable elements are associated with the variable response to influenza infection.转座元件与流感感染的可变反应相关。
Cell Genom. 2023 Apr 7;3(5):100292. doi: 10.1016/j.xgen.2023.100292. eCollection 2023 May 10.
2
DDX47, MeCP2, and other functionally heterogeneous factors protect cells from harmful R loops.DDX47、MeCP2 和其他功能异质的因子可保护细胞免受有害 R 环的影响。
Cell Rep. 2023 Mar 28;42(3):112148. doi: 10.1016/j.celrep.2023.112148. Epub 2023 Feb 23.
3
Endogenous retroviruses and TDP-43 proteinopathy form a sustaining feedback driving intercellular spread of Drosophila neurodegeneration.
重复元件的演化、它们在维持体内平衡和人类疾病中的作用,以及潜在的治疗应用。
Biomolecules. 2024 Oct 2;14(10):1250. doi: 10.3390/biom14101250.
内源性逆转录病毒和 TDP-43 蛋白病形成了一个维持性的反馈循环,驱动果蝇神经退行性变的细胞间传播。
Nat Commun. 2023 Feb 21;14(1):966. doi: 10.1038/s41467-023-36649-z.
4
A NPAS4-NuA4 complex couples synaptic activity to DNA repair.一个 NPAS4-NuA4 复合物将突触活动与 DNA 修复联系起来。
Nature. 2023 Feb;614(7949):732-741. doi: 10.1038/s41586-023-05711-7. Epub 2023 Feb 15.
5
R-loopAtlas: An integrated R-loop resource from 254 plant species sustained by a deep-learning-based tool.R-loop图谱:一个由基于深度学习的工具支持的来自254种植物物种的R环综合资源。
Mol Plant. 2023 Mar 6;16(3):493-496. doi: 10.1016/j.molp.2022.12.012. Epub 2022 Dec 19.
6
simplifyEnrichment: A Bioconductor Package for Clustering and Visualizing Functional Enrichment Results.simplifyEnrichment:一个用于聚类和可视化功能富集结果的 Bioconductor 包。
Genomics Proteomics Bioinformatics. 2023 Feb;21(1):190-202. doi: 10.1016/j.gpb.2022.04.008. Epub 2022 Jun 6.
7
Dysregulation of Translation in TDP-43 Proteinopathies: Deficits in the RNA Supply Chain and Local Protein Production.TDP-43蛋白病中的翻译失调:RNA供应链和局部蛋白质生成的缺陷
Front Neurosci. 2022 Mar 7;16:840357. doi: 10.3389/fnins.2022.840357. eCollection 2022.
8
TDP-43 loss and ALS-risk SNPs drive mis-splicing and depletion of UNC13A.TDP-43 缺失和 ALS 风险 SNPs 导致 UNC13A 的剪接错误和耗竭。
Nature. 2022 Mar;603(7899):131-137. doi: 10.1038/s41586-022-04436-3. Epub 2022 Feb 23.
9
TDP-43 represses cryptic exon inclusion in the FTD-ALS gene UNC13A.TDP-43 抑制 FTD-ALS 基因 UNC13A 中的内含子剪接。
Nature. 2022 Mar;603(7899):124-130. doi: 10.1038/s41586-022-04424-7. Epub 2022 Feb 23.
10
Epigenetic reprogramming by TET enzymes impacts co-transcriptional R-loops.TET 酶介导的表观遗传重编程影响共转录 R 环。
Elife. 2022 Feb 22;11:e69476. doi: 10.7554/eLife.69476.